QUDA  0.9.0
Public Member Functions | Static Public Member Functions | Protected Attributes | List of all members
DslashTest Class Reference
Inheritance diagram for DslashTest:
Inheritance graph
[legend]
Collaboration diagram for DslashTest:
Collaboration graph
[legend]

Public Member Functions

virtual ~DslashTest ()
 
virtual void SetUp ()
 
virtual void TearDown ()
 

Static Public Member Functions

static void SetUpTestCase ()
 
static void TearDownTestCase ()
 

Protected Attributes

::testing::tuple< int, int, intparam
 

Detailed Description

Definition at line 984 of file dslash_ctest.cpp.

Constructor & Destructor Documentation

◆ ~DslashTest()

virtual DslashTest::~DslashTest ( )
inlinevirtual

Definition at line 989 of file dslash_ctest.cpp.

Member Function Documentation

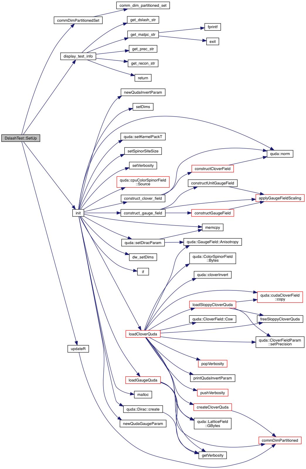
◆ SetUp()

virtual void DslashTest::SetUp ( )
inlinevirtual

Definition at line 990 of file dslash_ctest.cpp.

References commDimPartitionedSet(), display_test_info(), init(), prec, updateR(), and value.

Here is the call graph for this function:

◆ SetUpTestCase()

static void DslashTest::SetUpTestCase ( )
inlinestatic

Definition at line 1008 of file dslash_ctest.cpp.

References device, and initQuda().

Here is the call graph for this function:

◆ TearDown()

virtual void DslashTest::TearDown ( )
inlinevirtual

Definition at line 1006 of file dslash_ctest.cpp.

References end().

Here is the call graph for this function:

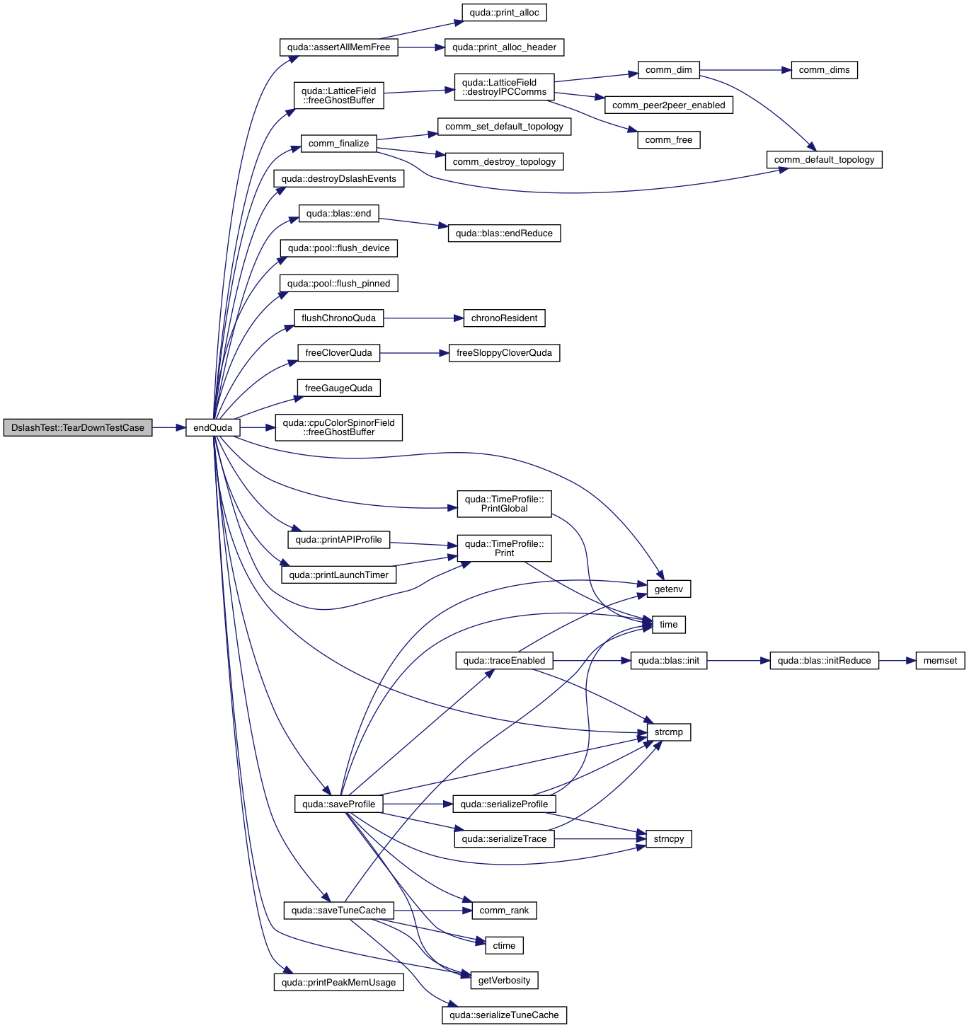
◆ TearDownTestCase()

static void DslashTest::TearDownTestCase ( )
inlinestatic

Definition at line 1015 of file dslash_ctest.cpp.

References endQuda().

Here is the call graph for this function:

Member Data Documentation

◆ param

::testing::tuple<int, int, int> DslashTest::param
protected

Definition at line 986 of file dslash_ctest.cpp.


The documentation for this class was generated from the following file: