QUDA  0.9.0
Public Member Functions | Static Public Member Functions | Protected Attributes | List of all members
StaggeredDslashTest Class Reference
Inheritance diagram for StaggeredDslashTest:
Inheritance graph
[legend]
Collaboration diagram for StaggeredDslashTest:
Collaboration graph
[legend]

Public Member Functions

virtual ~StaggeredDslashTest ()
 
virtual void SetUp ()
 
virtual void TearDown ()
 

Static Public Member Functions

static void SetUpTestCase ()
 
static void TearDownTestCase ()
 

Protected Attributes

::testing::tuple< int, int, intparam
 

Detailed Description

Definition at line 475 of file staggered_dslash_ctest.cpp.

Constructor & Destructor Documentation

◆ ~StaggeredDslashTest()

virtual StaggeredDslashTest::~StaggeredDslashTest ( )
inlinevirtual

Definition at line 480 of file staggered_dslash_ctest.cpp.

Member Function Documentation

◆ SetUp()

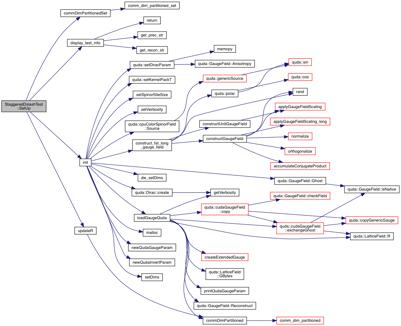
virtual void StaggeredDslashTest::SetUp ( )
inlinevirtual

Definition at line 481 of file staggered_dslash_ctest.cpp.

References commDimPartitionedSet(), display_test_info(), init(), prec, updateR(), and value.

Here is the call graph for this function:

◆ SetUpTestCase()

static void StaggeredDslashTest::SetUpTestCase ( )
inlinestatic

Definition at line 499 of file staggered_dslash_ctest.cpp.

References device, and initQuda().

Here is the call graph for this function:

◆ TearDown()

virtual void StaggeredDslashTest::TearDown ( )
inlinevirtual

Definition at line 497 of file staggered_dslash_ctest.cpp.

References end().

Here is the call graph for this function:

◆ TearDownTestCase()

static void StaggeredDslashTest::TearDownTestCase ( )
inlinestatic

Definition at line 506 of file staggered_dslash_ctest.cpp.

References endQuda().

Here is the call graph for this function:

Member Data Documentation

◆ param

::testing::tuple<int, int, int> StaggeredDslashTest::param
protected

Definition at line 477 of file staggered_dslash_ctest.cpp.


The documentation for this class was generated from the following file: