|
QUDA
0.9.0
|
#include <stdio.h>#include <stdlib.h>#include <math.h>#include <quda.h>#include <test_util.h>#include "llfat_reference.h"#include "misc.h"#include <string.h>#include <quda_internal.h>#include <complex>
Go to the source code of this file.
Classes | |
| struct | su3_matrix< real > |
| struct | su3_vector< real > |
Macros | |
| #define | XUP 0 |
| #define | YUP 1 |
| #define | ZUP 2 |
| #define | TUP 3 |
Functions | |
| template<typename su3_matrix , typename Real > | |
| void | llfat_scalar_mult_su3_matrix (su3_matrix *a, Real s, su3_matrix *b) |
| template<typename su3_matrix , typename Real > | |
| void | llfat_scalar_mult_add_su3_matrix (su3_matrix *a, su3_matrix *b, Real s, su3_matrix *c) |
| template<typename su3_matrix > | |
| void | llfat_mult_su3_na (su3_matrix *a, su3_matrix *b, su3_matrix *c) |
| template<typename su3_matrix > | |
| void | llfat_mult_su3_nn (su3_matrix *a, su3_matrix *b, su3_matrix *c) |
| template<typename su3_matrix > | |
| void | llfat_mult_su3_an (su3_matrix *a, su3_matrix *b, su3_matrix *c) |
| template<typename su3_matrix > | |
| void | llfat_add_su3_matrix (su3_matrix *a, su3_matrix *b, su3_matrix *c) |
| template<typename su3_matrix , typename Real > | |
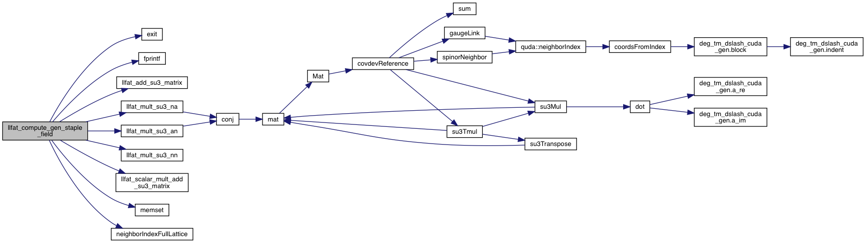
| void | llfat_compute_gen_staple_field (su3_matrix *staple, int mu, int nu, su3_matrix *mulink, su3_matrix **sitelink, void **fatlink, Real coef, int use_staple) |
| template<typename su3_matrix , typename Float > | |
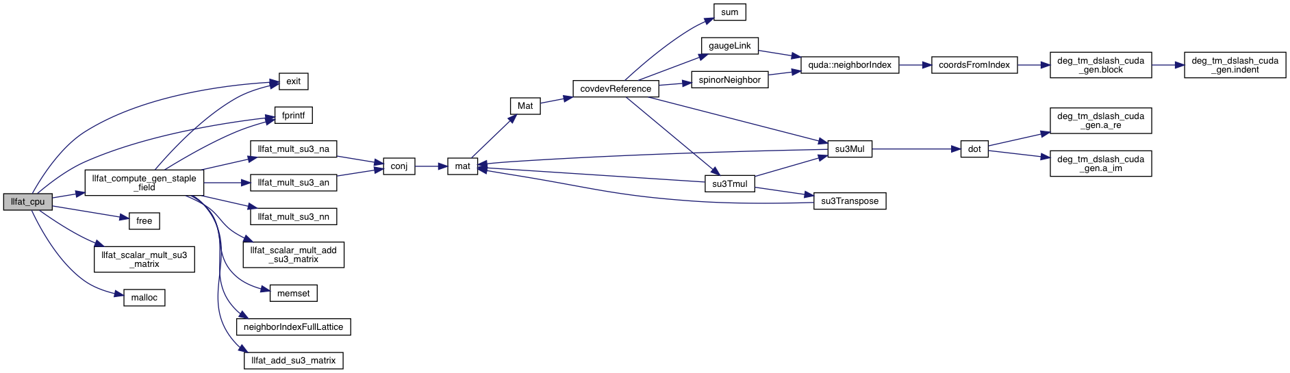
| void | llfat_cpu (void **fatlink, su3_matrix **sitelink, Float *act_path_coeff) |
| template<typename su3_matrix , typename Float > | |
| void | computeLongLinkCPU (void **longlink, su3_matrix **sitelink, Float *act_path_coeff) |
| void | computeLongLinkCPU (void **longlink, void **sitelink, QudaPrecision prec, void *act_path_coeff) |
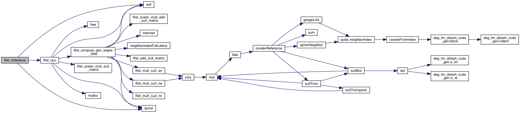
| void | llfat_reference (void **fatlink, void **sitelink, QudaPrecision prec, void *act_path_coeff) |
Variables | |
| static int | Vs [4] |
| static int | Vsh [4] |
| #define TUP 3 |
Definition at line 17 of file llfat_reference.cpp.
Referenced by computeLongLinkCPU(), llfat_cpu(), site_link_sanity_check(), and site_link_sanity_check_internal_12().
| #define XUP 0 |
Definition at line 14 of file llfat_reference.cpp.
Referenced by computeLongLinkCPU(), llfat_cpu(), site_link_sanity_check(), and site_link_sanity_check_internal_12().
| #define YUP 1 |
Definition at line 15 of file llfat_reference.cpp.
Referenced by site_link_sanity_check_internal_12().
| #define ZUP 2 |
Definition at line 16 of file llfat_reference.cpp.
Referenced by site_link_sanity_check_internal_12().
| void computeLongLinkCPU | ( | void ** | longlink, |
| su3_matrix ** | sitelink, | ||
| Float * | act_path_coeff | ||
| ) |
Definition at line 299 of file llfat_reference.cpp.
References fused_exterior_ndeg_tm_dslash_cuda_gen::i, llfat_mult_su3_nn(), llfat_scalar_mult_su3_matrix(), longlink, neighborIndexFullLattice(), TUP, V, XUP, and Z.
Referenced by computeLongLinkCPU(), and llfat_test().


| void computeLongLinkCPU | ( | void ** | longlink, |
| void ** | sitelink, | ||
| QudaPrecision | prec, | ||
| void * | act_path_coeff | ||
| ) |
Definition at line 360 of file llfat_reference.cpp.
References computeLongLinkCPU(), exit(), fprintf(), longlink, prec, QUDA_DOUBLE_PRECISION, and QUDA_SINGLE_PRECISION.

| void llfat_add_su3_matrix | ( | su3_matrix * | a, |
| su3_matrix * | b, | ||
| su3_matrix * | c | ||
| ) |
Definition at line 104 of file llfat_reference.cpp.
References a, b, c, and fused_exterior_ndeg_tm_dslash_cuda_gen::i.
Referenced by llfat_compute_gen_staple_field().

| void llfat_compute_gen_staple_field | ( | su3_matrix * | staple, |
| int | mu, | ||
| int | nu, | ||
| su3_matrix * | mulink, | ||
| su3_matrix ** | sitelink, | ||
| void ** | fatlink, | ||
| Real | coef, | ||
| int | use_staple | ||
| ) |
Definition at line 116 of file llfat_reference.cpp.
References exit(), fatlink, fprintf(), fused_exterior_ndeg_tm_dslash_cuda_gen::i, llfat_add_su3_matrix(), llfat_mult_su3_an(), llfat_mult_su3_na(), llfat_mult_su3_nn(), llfat_scalar_mult_add_su3_matrix(), memset(), mu, neighborIndexFullLattice(), and V.
Referenced by llfat_cpu().


| void llfat_cpu | ( | void ** | fatlink, |
| su3_matrix ** | sitelink, | ||
| Float * | act_path_coeff | ||
| ) |
Definition at line 231 of file llfat_reference.cpp.
References exit(), fatlink, fprintf(), free(), fused_exterior_ndeg_tm_dslash_cuda_gen::i, llfat_compute_gen_staple_field(), llfat_scalar_mult_su3_matrix(), malloc(), TUP, V, and XUP.
Referenced by llfat_reference().


| void llfat_mult_su3_an | ( | su3_matrix * | a, |
| su3_matrix * | b, | ||
| su3_matrix * | c | ||
| ) |
Definition at line 84 of file llfat_reference.cpp.
References a, b, c, conj(), fused_exterior_ndeg_tm_dslash_cuda_gen::i, x, and y.
Referenced by llfat_compute_gen_staple_field().


| void llfat_mult_su3_na | ( | su3_matrix * | a, |
| su3_matrix * | b, | ||
| su3_matrix * | c | ||
| ) |
Definition at line 52 of file llfat_reference.cpp.
References a, b, c, conj(), fused_exterior_ndeg_tm_dslash_cuda_gen::i, x, and y.
Referenced by llfat_compute_gen_staple_field().


| void llfat_mult_su3_nn | ( | su3_matrix * | a, |
| su3_matrix * | b, | ||
| su3_matrix * | c | ||
| ) |
Definition at line 68 of file llfat_reference.cpp.
References a, b, c, fused_exterior_ndeg_tm_dslash_cuda_gen::i, x, and y.
Referenced by computeLongLinkCPU(), and llfat_compute_gen_staple_field().

| void llfat_reference | ( | void ** | fatlink, |
| void ** | sitelink, | ||
| QudaPrecision | prec, | ||
| void * | act_path_coeff | ||
| ) |
Definition at line 382 of file llfat_reference.cpp.
References exit(), fatlink, fprintf(), llfat_cpu(), prec, QUDA_DOUBLE_PRECISION, QUDA_SINGLE_PRECISION, Vs, Vs_t, Vs_x, Vs_y, Vs_z, Vsh, Vsh_t, Vsh_x, Vsh_y, and Vsh_z.
Referenced by llfat_test().


| void llfat_scalar_mult_add_su3_matrix | ( | su3_matrix * | a, |
| su3_matrix * | b, | ||
| Real | s, | ||
| su3_matrix * | c | ||
| ) |
Definition at line 41 of file llfat_reference.cpp.
References a, b, c, fused_exterior_ndeg_tm_dslash_cuda_gen::i, and s.
Referenced by llfat_compute_gen_staple_field().

| void llfat_scalar_mult_su3_matrix | ( | su3_matrix * | a, |
| Real | s, | ||
| su3_matrix * | b | ||
| ) |
Definition at line 28 of file llfat_reference.cpp.
References a, b, fused_exterior_ndeg_tm_dslash_cuda_gen::i, and s.
Referenced by computeLongLinkCPU(), and llfat_cpu().

|
static |
Definition at line 23 of file llfat_reference.cpp.
Referenced by llfat_reference(), and llfat_test().
|
static |
Definition at line 24 of file llfat_reference.cpp.
Referenced by llfat_reference().
1.8.14