|
QUDA
0.9.0
|
Functions | |
| def | complexify (a) |
| complex numbers ######################################################################## More... | |
| def | complexToStr (c) |
| def | gplus (g1, g2) |
| def | gminus (g1, g2) |
| def | projectorToStr (p) |
| def | indent (code) |
| code generation ######################################################################## More... | |
| def | block (code) |
| def | sign (x) |
| def | nthFloat4 (n) |
| def | nthFloat2 (n) |
| def | in_re (s, c) |
| def | in_im (s, c) |
| def | g_re (d, m, n) |
| def | g_im (d, m, n) |
| def | out_re (s, c) |
| def | out_im (s, c) |
| def | h1_re (h, c) |
| def | h1_im (h, c) |
| def | h2_re (h, c) |
| def | h2_im (h, c) |
| def | c_re (b, sm, cm, sn, cn) |
| def | c_im (b, sm, cm, sn, cn) |
| def | a_re (b, s, c) |
| def | a_im (b, s, c) |
| def | acc_re (s, c) |
| def | acc_im (s, c) |
| def | tmp_re (s, c) |
| def | tmp_im (s, c) |
| def | spinor (name, s, c, z) |
| def | def_input_spinor () |
| def | def_gauge () |
| def | def_clover () |
| def | def_output_spinor () |
| def | prolog () |
| def | gen (dir, pack_only=False) |
| def | input_spinor (s, c, z) |
| def | to_chiral_basis (v_out, v_in, c) |
| def | from_chiral_basis (v_out, v_in, c) |
| def | clover_mult (v_out, v_in, chi) |
| def | apply_clover (v_out, v_in) |
| def | twisted_rotate (x) |
| def | twisted () |
| def | clover_xpay () |
| def | xpay () |
| def | epilog () |
| def | pack_face (facenum) |
| def | generate_pack () |
| def | generate_dslash () |
| def | generate_clover () |
| def | generate_dslash_kernels (arch) |
Variables | |
| def | id |
| projector matrices ######################################################################## More... | |
| def | gamma1 |
| def | gamma2 |
| def | gamma3 |
| def | gamma4 |
| def | igamma5 |
| list | projectors |
| bool | dslash = False |
| bool | dagger = False |
| bool | twist = False |
| bool | clover = False |
| bool | asymClover = False |
| int | sharedFloats = 0 |
| bool | sharedDslash = False |
| bool | pack = False |
| int | arch = 200 |
| f = open('dslash_core/wilson_pack_face_core.h', 'w') | |
| def dslash_cuda_gen.a_im | ( | b, | |
| s, | |||
| c | |||
| ) |
Definition at line 130 of file dslash_cuda_gen.py.
Referenced by clover_mult(), from_chiral_basis(), and to_chiral_basis().

| def dslash_cuda_gen.a_re | ( | b, | |
| s, | |||
| c | |||
| ) |
Definition at line 129 of file dslash_cuda_gen.py.
Referenced by clover_mult(), from_chiral_basis(), and to_chiral_basis().

| def dslash_cuda_gen.acc_im | ( | s, | |
| c | |||
| ) |
Definition at line 133 of file dslash_cuda_gen.py.
Referenced by clover_xpay(), def_input_spinor(), epilog(), and xpay().

| def dslash_cuda_gen.acc_re | ( | s, | |
| c | |||
| ) |
Definition at line 132 of file dslash_cuda_gen.py.
Referenced by clover_xpay(), def_input_spinor(), epilog(), and xpay().

| def dslash_cuda_gen.apply_clover | ( | v_out, | |
| v_in | |||
| ) |
Definition at line 867 of file dslash_cuda_gen.py.
References clover_mult(), from_chiral_basis(), and to_chiral_basis().
Referenced by clover_xpay(), and epilog().


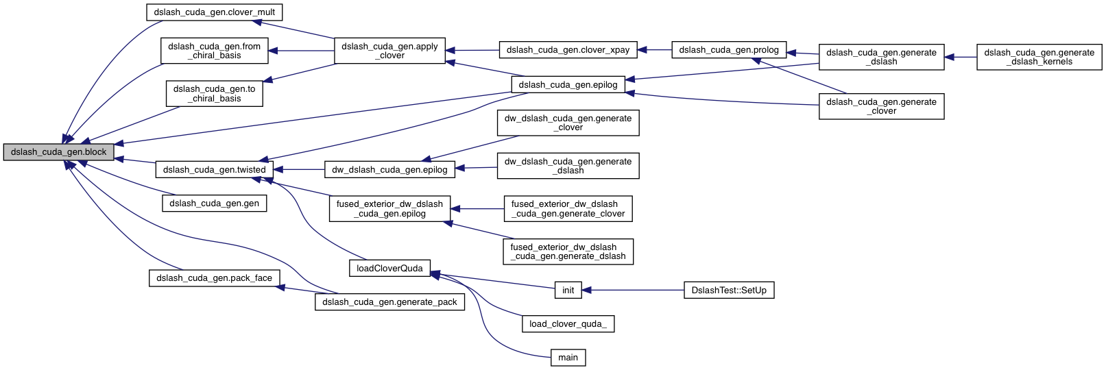
| def dslash_cuda_gen.block | ( | code | ) |
Definition at line 101 of file dslash_cuda_gen.py.
References indent().
Referenced by clover_mult(), epilog(), from_chiral_basis(), gen(), generate_pack(), pack_face(), to_chiral_basis(), and twisted().


| def dslash_cuda_gen.c_im | ( | b, | |
| sm, | |||
| cm, | |||
| sn, | |||
| cn | |||
| ) |
Definition at line 128 of file dslash_cuda_gen.py.
Referenced by clover_mult(), def_clover(), and epilog().

| def dslash_cuda_gen.c_re | ( | b, | |
| sm, | |||
| cm, | |||
| sn, | |||
| cn | |||
| ) |
Definition at line 127 of file dslash_cuda_gen.py.
Referenced by clover_mult(), def_clover(), and epilog().

| def dslash_cuda_gen.clover_mult | ( | v_out, | |
| v_in, | |||
| chi | |||
| ) |
Definition at line 835 of file dslash_cuda_gen.py.
References a_im(), a_re(), block(), c_im(), c_re(), and spinor().
Referenced by apply_clover().


| def dslash_cuda_gen.clover_xpay | ( | ) |
Definition at line 944 of file dslash_cuda_gen.py.
References acc_im(), acc_re(), apply_clover(), out_im(), and out_re().
Referenced by prolog().


| def dslash_cuda_gen.complexify | ( | a | ) |
complex numbers ########################################################################
Definition at line 5 of file dslash_cuda_gen.py.
| def dslash_cuda_gen.complexToStr | ( | c | ) |
Definition at line 8 of file dslash_cuda_gen.py.
References int.
Referenced by projectorToStr().

| def dslash_cuda_gen.def_clover | ( | ) |
Definition at line 215 of file dslash_cuda_gen.py.
References c_im(), c_re(), nthFloat2(), and nthFloat4().
Referenced by prolog().


| def dslash_cuda_gen.def_gauge | ( | ) |
Definition at line 183 of file dslash_cuda_gen.py.
References g_im(), g_re(), nthFloat2(), and nthFloat4().
Referenced by prolog().


| def dslash_cuda_gen.def_input_spinor | ( | ) |
Definition at line 142 of file dslash_cuda_gen.py.
References acc_im(), acc_re(), in_im(), in_re(), nthFloat2(), and nthFloat4().
Referenced by generate_pack(), and prolog().


| def dslash_cuda_gen.def_output_spinor | ( | ) |
Definition at line 276 of file dslash_cuda_gen.py.
References out_im(), and out_re().
Referenced by prolog().


| def dslash_cuda_gen.epilog | ( | ) |
Definition at line 989 of file dslash_cuda_gen.py.
References acc_im(), acc_re(), apply_clover(), block(), c_im(), c_re(), g_im(), g_re(), in_im(), in_re(), out_im(), out_re(), twisted(), and xpay().
Referenced by generate_clover(), and generate_dslash().


| def dslash_cuda_gen.from_chiral_basis | ( | v_out, | |
| v_in, | |||
| c | |||
| ) |
Definition at line 815 of file dslash_cuda_gen.py.
References a_im(), a_re(), block(), and spinor().
Referenced by apply_clover().


| def dslash_cuda_gen.g_im | ( | d, | |
| m, | |||
| n | |||
| ) |
Definition at line 120 of file dslash_cuda_gen.py.
Referenced by def_gauge(), epilog(), and gen().

| def dslash_cuda_gen.g_re | ( | d, | |
| m, | |||
| n | |||
| ) |
Definition at line 119 of file dslash_cuda_gen.py.
Referenced by def_gauge(), epilog(), and gen().

| def dslash_cuda_gen.gen | ( | dir, | |
pack_only = False |
|||
| ) |
| def dslash_cuda_gen.generate_clover | ( | ) |
Definition at line 1133 of file dslash_cuda_gen.py.
References epilog(), and prolog().

| def dslash_cuda_gen.generate_dslash | ( | ) |
Definition at line 1130 of file dslash_cuda_gen.py.
References epilog(), and prolog().
Referenced by generate_dslash_kernels().


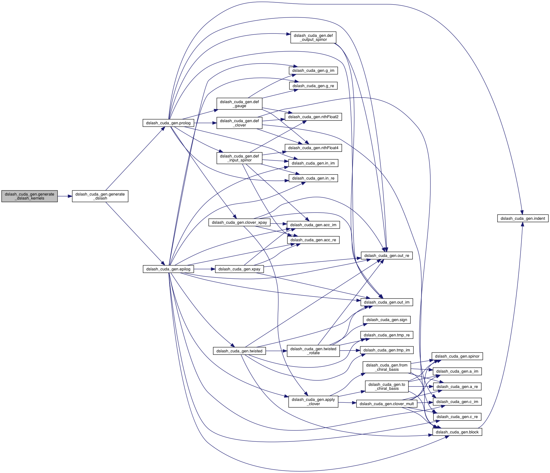
| def dslash_cuda_gen.generate_dslash_kernels | ( | arch | ) |
Definition at line 1137 of file dslash_cuda_gen.py.
References generate_dslash().

| def dslash_cuda_gen.generate_pack | ( | ) |
Definition at line 1103 of file dslash_cuda_gen.py.
References block(), def_input_spinor(), in_im(), in_re(), and pack_face().

| def dslash_cuda_gen.gminus | ( | g1, | |
| g2 | |||
| ) |
Definition at line 77 of file dslash_cuda_gen.py.
| def dslash_cuda_gen.gplus | ( | g1, | |
| g2 | |||
| ) |
Definition at line 74 of file dslash_cuda_gen.py.
| def dslash_cuda_gen.h1_im | ( | h, | |
| c | |||
| ) |
Definition at line 124 of file dslash_cuda_gen.py.
Referenced by gen().

| def dslash_cuda_gen.h1_re | ( | h, | |
| c | |||
| ) |
Definition at line 123 of file dslash_cuda_gen.py.
Referenced by gen().

| def dslash_cuda_gen.h2_im | ( | h, | |
| c | |||
| ) |
Definition at line 126 of file dslash_cuda_gen.py.
Referenced by gen().

| def dslash_cuda_gen.h2_re | ( | h, | |
| c | |||
| ) |
Definition at line 125 of file dslash_cuda_gen.py.
Referenced by gen().

| def dslash_cuda_gen.in_im | ( | s, | |
| c | |||
| ) |
Definition at line 118 of file dslash_cuda_gen.py.
Referenced by def_input_spinor(), epilog(), gen(), generate_pack(), input_spinor(), and prolog().

| def dslash_cuda_gen.in_re | ( | s, | |
| c | |||
| ) |
Definition at line 117 of file dslash_cuda_gen.py.
Referenced by def_input_spinor(), epilog(), gen(), generate_pack(), input_spinor(), and prolog().

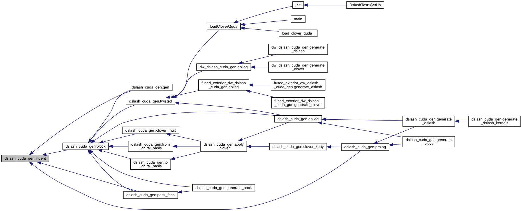
| def dslash_cuda_gen.indent | ( | code | ) |
code generation ########################################################################
Definition at line 97 of file dslash_cuda_gen.py.
Referenced by block(), gen(), pack_face(), and prolog().

| def dslash_cuda_gen.input_spinor | ( | s, | |
| c, | |||
| z | |||
| ) |
| def dslash_cuda_gen.nthFloat2 | ( | n | ) |
Definition at line 113 of file dslash_cuda_gen.py.
Referenced by def_clover(), def_gauge(), and def_input_spinor().

| def dslash_cuda_gen.nthFloat4 | ( | n | ) |
Definition at line 110 of file dslash_cuda_gen.py.
Referenced by def_clover(), def_gauge(), and def_input_spinor().

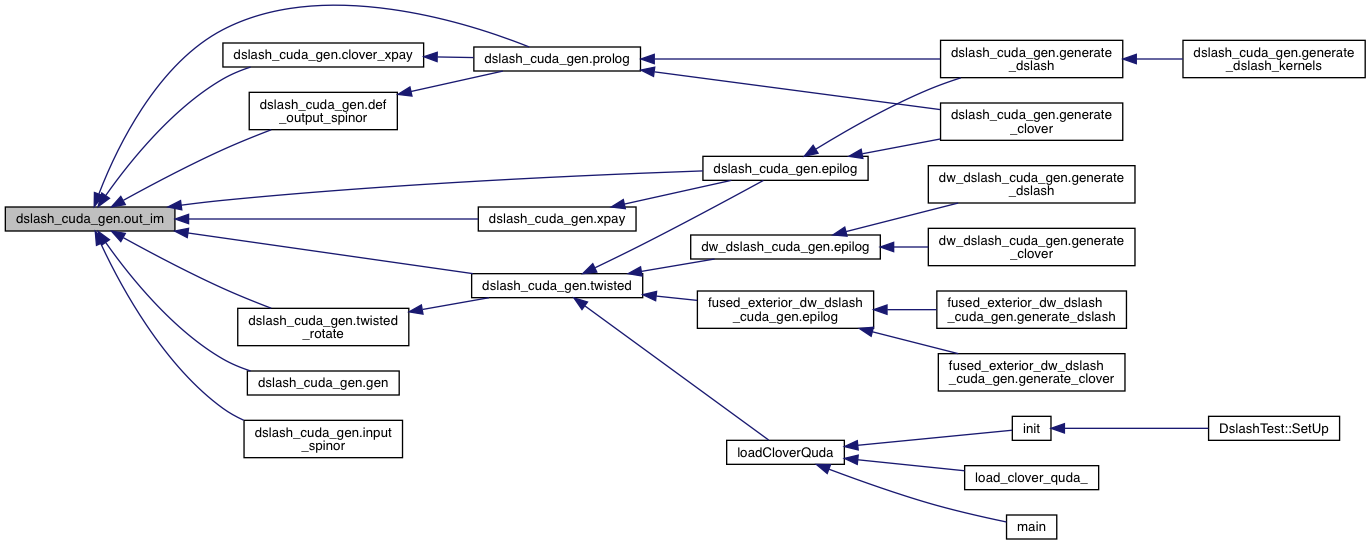
| def dslash_cuda_gen.out_im | ( | s, | |
| c | |||
| ) |
Definition at line 122 of file dslash_cuda_gen.py.
Referenced by clover_xpay(), def_output_spinor(), epilog(), gen(), input_spinor(), prolog(), twisted(), twisted_rotate(), and xpay().

| def dslash_cuda_gen.out_re | ( | s, | |
| c | |||
| ) |
Definition at line 121 of file dslash_cuda_gen.py.
Referenced by clover_xpay(), def_output_spinor(), epilog(), gen(), input_spinor(), prolog(), twisted(), twisted_rotate(), and xpay().

| def dslash_cuda_gen.pack_face | ( | facenum | ) |
Definition at line 1089 of file dslash_cuda_gen.py.
References block(), and indent().
Referenced by generate_pack().


| def dslash_cuda_gen.projectorToStr | ( | p | ) |
Definition at line 80 of file dslash_cuda_gen.py.
References complexToStr().
Referenced by gen().


| def dslash_cuda_gen.prolog | ( | ) |
Definition at line 295 of file dslash_cuda_gen.py.
References clover_xpay(), def_clover(), def_gauge(), def_input_spinor(), def_output_spinor(), in_im(), in_re(), indent(), out_im(), and out_re().
Referenced by generate_clover(), and generate_dslash().


| def dslash_cuda_gen.sign | ( | x | ) |
Definition at line 104 of file dslash_cuda_gen.py.
Referenced by gen(), and twisted_rotate().

| def dslash_cuda_gen.spinor | ( | name, | |
| s, | |||
| c, | |||
| z | |||
| ) |
Definition at line 138 of file dslash_cuda_gen.py.
Referenced by clover_mult(), from_chiral_basis(), and to_chiral_basis().

| def dslash_cuda_gen.tmp_im | ( | s, | |
| c | |||
| ) |
Definition at line 136 of file dslash_cuda_gen.py.
Referenced by twisted(), and twisted_rotate().

| def dslash_cuda_gen.tmp_re | ( | s, | |
| c | |||
| ) |
Definition at line 135 of file dslash_cuda_gen.py.
Referenced by twisted(), and twisted_rotate().

| def dslash_cuda_gen.to_chiral_basis | ( | v_out, | |
| v_in, | |||
| c | |||
| ) |
Definition at line 796 of file dslash_cuda_gen.py.
References a_im(), a_re(), block(), and spinor().
Referenced by apply_clover().


| def dslash_cuda_gen.twisted | ( | ) |
Definition at line 922 of file dslash_cuda_gen.py.
References block(), out_im(), out_re(), tmp_im(), tmp_re(), and twisted_rotate().
Referenced by fused_exterior_dw_dslash_cuda_gen.epilog(), dw_dslash_cuda_gen.epilog(), epilog(), and loadCloverQuda().


| def dslash_cuda_gen.twisted_rotate | ( | x | ) |
| def dslash_cuda_gen.xpay | ( | ) |
| int dslash_cuda_gen.arch = 200 |
Definition at line 1231 of file dslash_cuda_gen.py.
| bool dslash_cuda_gen.asymClover = False |
Definition at line 1225 of file dslash_cuda_gen.py.
| bool dslash_cuda_gen.clover = False |
Definition at line 1224 of file dslash_cuda_gen.py.
Referenced by apply_clover(), quda.ApplyClover(), quda.ApplyCoarse(), quda.ApplyTwistClover(), quda.asymCloverDslashCuda(), bindCloverTex(), bindTwistedCloverTex(), clover_dslash(), clover_mat(), clover_matpc(), quda.cloverInvert(), cloverReference(), quda.CoarseCoarseOp(), quda.CoarseOp(), quda.computeClover(), quda.computeCloverSigmaTrace(), construct_clover_field(), quda::DiracTwistedCloverPC.Dslash(), quda::DiracTwistedCloverPC.DslashXpay(), quda::FullClover.FullClover(), main(), quda::clover::QDPJITOrder< Float, length >.QDPJITOrder(), tmc_dslash(), tmc_mat(), tmc_matpc(), twistCloverGamma5(), quda.twistedCloverDslashCuda(), unbindCloverTex(), and unbindTwistedCloverTex().
| bool dslash_cuda_gen.dagger = False |
Definition at line 1222 of file dslash_cuda_gen.py.
| bool dslash_cuda_gen.dslash = False |
Definition at line 1221 of file dslash_cuda_gen.py.
| dslash_cuda_gen.f = open('dslash_core/wilson_pack_face_core.h', 'w') |
Definition at line 1245 of file dslash_cuda_gen.py.
| def dslash_cuda_gen.gamma1 |
Definition at line 38 of file dslash_cuda_gen.py.
| def dslash_cuda_gen.gamma2 |
Definition at line 45 of file dslash_cuda_gen.py.
| def dslash_cuda_gen.gamma3 |
Definition at line 52 of file dslash_cuda_gen.py.
| def dslash_cuda_gen.gamma4 |
Definition at line 59 of file dslash_cuda_gen.py.
| def dslash_cuda_gen.id |
projector matrices ########################################################################
Definition at line 31 of file dslash_cuda_gen.py.
| def dslash_cuda_gen.igamma5 |
Definition at line 66 of file dslash_cuda_gen.py.
| bool dslash_cuda_gen.pack = False |
Definition at line 1228 of file dslash_cuda_gen.py.
| list dslash_cuda_gen.projectors |
Definition at line 88 of file dslash_cuda_gen.py.
| bool dslash_cuda_gen.sharedDslash = False |
Definition at line 1227 of file dslash_cuda_gen.py.
| int dslash_cuda_gen.sharedFloats = 0 |
Definition at line 1226 of file dslash_cuda_gen.py.
| bool dslash_cuda_gen.twist = False |
Definition at line 1223 of file dslash_cuda_gen.py.
1.8.14