|
QUDA
0.9.0
|
#include <stdio.h>#include <stdlib.h>#include <math.h>#include <string.h>#include <test_util.h>#include <quda_internal.h>#include <quda.h>#include <util_quda.h>#include <staggered_dslash_reference.h>#include "misc.h"#include <blas_quda.h>#include <blas_reference.h>#include <dslash_util.h>
Go to the source code of this file.
Functions | |
| void * | memset (void *s, int c, size_t n) |
| template<typename Float > | |
| void | display_link_internal (Float *link) |
| template<typename sFloat , typename gFloat > | |
| void | dslashReference (sFloat *res, gFloat **fatlink, gFloat **longlink, sFloat *spinorField, int oddBit, int daggerBit) |
| void | staggered_dslash (void *res, void **fatlink, void **longlink, void *spinorField, int oddBit, int daggerBit, QudaPrecision sPrecision, QudaPrecision gPrecision) |
| template<typename sFloat , typename gFloat > | |
| void | Mat (sFloat *out, gFloat **fatlink, gFloat **longlink, sFloat *in, sFloat kappa, int daggerBit) |
| void | mat (void *out, void **fatlink, void **longlink, void *in, double kappa, int dagger_bit, QudaPrecision sPrecision, QudaPrecision gPrecision) |
| template<typename sFloat , typename gFloat > | |
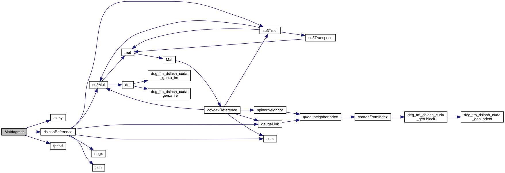
| void | Matdagmat (sFloat *out, gFloat **fatlink, gFloat **longlink, sFloat *in, sFloat mass, int daggerBit, sFloat *tmp, QudaParity parity) |
| void | matdagmat (void *out, void **fatlink, void **longlink, void *in, double mass, int dagger_bit, QudaPrecision sPrecision, QudaPrecision gPrecision, void *tmp, QudaParity parity) |
| template<typename sFloat , typename gFloat > | |
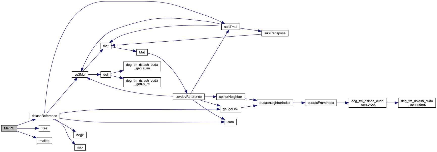
| static void | MatPC (sFloat *outEven, gFloat **fatlink, gFloat **longlink, sFloat *inEven, int dagger, QudaMatPCType matpc_type) |
| void | staggered_matpc (void *outEven, void **fatlink, void **longlink, void *inEven, double kappa, QudaMatPCType matpc_type, int dagger_bit, QudaPrecision sPrecision, QudaPrecision gPrecision) |
| void display_link_internal | ( | Float * | link | ) |
Definition at line 30 of file staggered_dslash_reference.cpp.
References fused_exterior_ndeg_tm_dslash_cuda_gen::i, and printf().

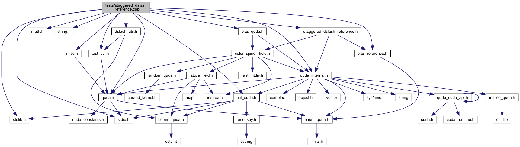
| void dslashReference | ( | sFloat * | res, |
| gFloat ** | fatlink, | ||
| gFloat ** | longlink, | ||
| sFloat * | spinorField, | ||
| int | oddBit, | ||
| int | daggerBit | ||
| ) |
Definition at line 46 of file staggered_dslash_reference.cpp.
References fatlink, gaugeLink(), gaugeSiteSize, fused_exterior_ndeg_tm_dslash_cuda_gen::i, longlink, Ls, mySpinorSiteSize, negx(), offset, sid, su3Mul(), su3Tmul(), sub(), sum(), and Vh.
Referenced by Mat(), Matdagmat(), MatPC(), and staggered_dslash().


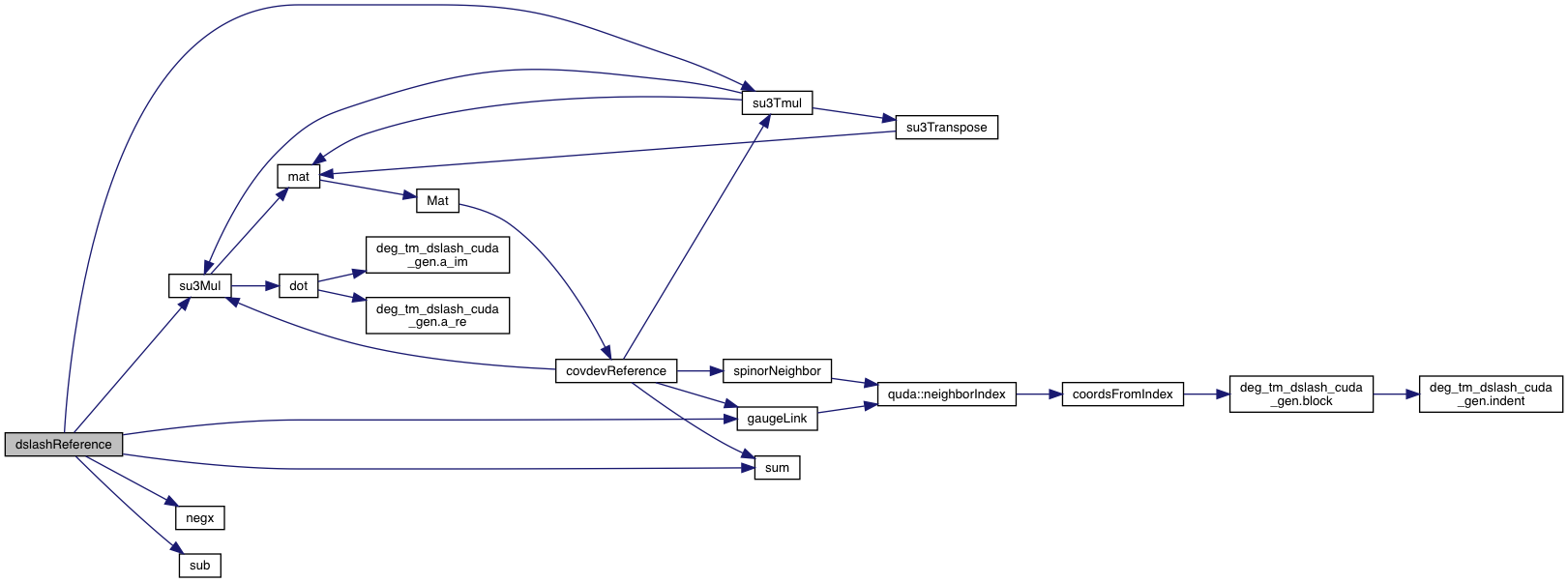
| void Mat | ( | sFloat * | out, |
| gFloat ** | fatlink, | ||
| gFloat ** | longlink, | ||
| sFloat * | in, | ||
| sFloat | kappa, | ||
| int | daggerBit | ||
| ) |
Definition at line 123 of file staggered_dslash_reference.cpp.
References dslashReference(), fatlink, in, longlink, mySpinorSiteSize, out, and Vh.
Referenced by mat().


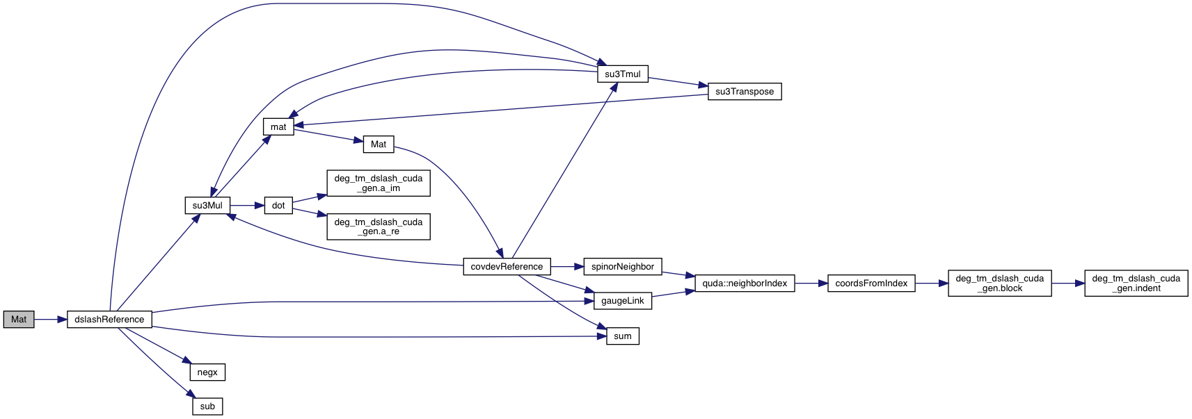
| void mat | ( | void * | out, |
| void ** | fatlink, | ||
| void ** | longlink, | ||
| void * | in, | ||
| double | kappa, | ||
| int | dagger_bit, | ||
| QudaPrecision | sPrecision, | ||
| QudaPrecision | gPrecision | ||
| ) |
Definition at line 137 of file staggered_dslash_reference.cpp.
References fatlink, in, kappa, longlink, Mat(), mySpinorSiteSize, out, QUDA_DOUBLE_PRECISION, V, and quda::blas::xpay().

| void Matdagmat | ( | sFloat * | out, |
| gFloat ** | fatlink, | ||
| gFloat ** | longlink, | ||
| sFloat * | in, | ||
| sFloat | mass, | ||
| int | daggerBit, | ||
| sFloat * | tmp, | ||
| QudaParity | parity | ||
| ) |
Definition at line 163 of file staggered_dslash_reference.cpp.
References axmy(), dslashReference(), fatlink, fprintf(), in, longlink, Ls, mass, mySpinorSiteSize, out, parity, QUDA_EVEN_PARITY, QUDA_ODD_PARITY, tmp, and Vh.
Referenced by matdagmat().


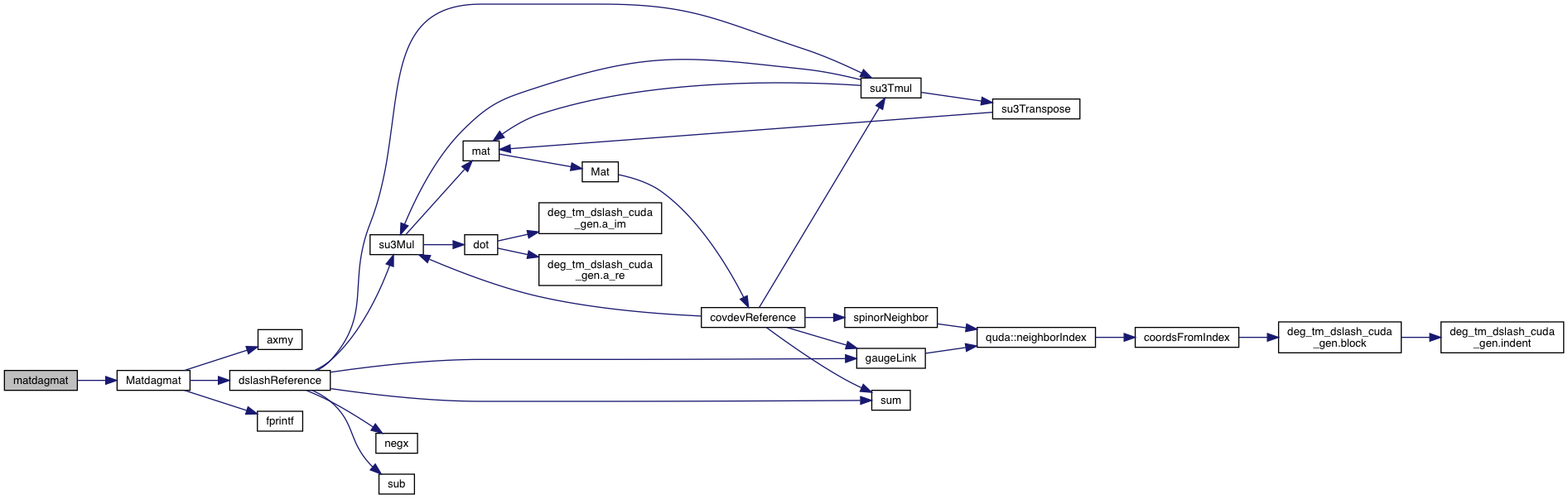
| void matdagmat | ( | void * | out, |
| void ** | fatlink, | ||
| void ** | longlink, | ||
| void * | in, | ||
| double | mass, | ||
| int | dagger_bit, | ||
| QudaPrecision | sPrecision, | ||
| QudaPrecision | gPrecision, | ||
| void * | tmp, | ||
| QudaParity | parity | ||
| ) |
Definition at line 202 of file staggered_dslash_reference.cpp.
References fatlink, in, longlink, mass, Matdagmat(), out, parity, QUDA_DOUBLE_PRECISION, and tmp.

|
static |
Definition at line 227 of file staggered_dslash_reference.cpp.
References deg_tm_dslash_cuda_gen::dagger, dslashReference(), fatlink, free(), longlink, malloc(), matpc_type, mySpinorSiteSize, QUDA_MATPC_EVEN_EVEN, tmp, and Vh.
Referenced by staggered_matpc().


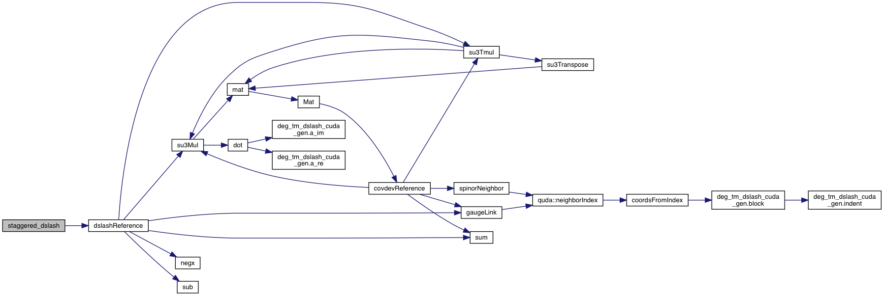
| void staggered_dslash | ( | void * | res, |
| void ** | fatlink, | ||
| void ** | longlink, | ||
| void * | spinorField, | ||
| int | oddBit, | ||
| int | daggerBit, | ||
| QudaPrecision | sPrecision, | ||
| QudaPrecision | gPrecision | ||
| ) |
Definition at line 100 of file staggered_dslash_reference.cpp.
References dslashReference(), fatlink, longlink, and QUDA_DOUBLE_PRECISION.
Referenced by staggeredDslashRef().


| void staggered_matpc | ( | void * | outEven, |
| void ** | fatlink, | ||
| void ** | longlink, | ||
| void * | inEven, | ||
| double | kappa, | ||
| QudaMatPCType | matpc_type, | ||
| int | dagger_bit, | ||
| QudaPrecision | sPrecision, | ||
| QudaPrecision | gPrecision | ||
| ) |
Definition at line 245 of file staggered_dslash_reference.cpp.
References fatlink, kappa, longlink, Ls, MatPC(), matpc_type, mySpinorSiteSize, QUDA_DOUBLE_PRECISION, Vh, and quda::blas::xpay().

1.8.14