|
QUDA
0.9.0
|
#include <quda_internal.h>

Public Member Functions | |
| TimeProfile (std::string fname) | |
| TimeProfile (std::string fname, bool use_global) | |
| void | Print () |
| void | Start_ (const char *func, const char *file, int line, QudaProfileType idx) |
| void | Stop_ (const char *func, const char *file, int line, QudaProfileType idx) |
| void | Reset_ (const char *func, const char *file, int line) |
| double | Last (QudaProfileType idx) |
Static Public Member Functions | |
| static void | PrintGlobal () |
Static Private Member Functions | |
| static void | StopGlobal (const char *func, const char *file, int line, QudaProfileType idx) |
| static void | StartGlobal (const char *func, const char *file, int line, QudaProfileType idx) |
Private Attributes | |
| std::string | fname |
| Timer | profile [QUDA_PROFILE_COUNT] |
| bool | switchOff |
| bool | use_global |
Static Private Attributes | |
| static std::string | pname [] |
| static Timer | global_profile [QUDA_PROFILE_COUNT] |
| static bool | global_switchOff [QUDA_PROFILE_COUNT] = {} |
| static int | global_total_level [QUDA_PROFILE_COUNT] = {} |
Definition at line 232 of file quda_internal.h.
|
inline |
Definition at line 275 of file quda_internal.h.
|
inline |
Print out the profile information
Definition at line 277 of file quda_internal.h.
|
inline |
Definition at line 312 of file quda_internal.h.
References idx, quda::Timer::last, and profile.
Referenced by computeGaugeFixingFFTQuda(), computeGaugeFixingOVRQuda(), quda::IncEigCG::eigCGsolve(), quda::CG::operator()(), quda::PreconCG::operator()(), quda::BiCGstab::operator()(), quda::BiCGstabL::operator()(), quda::GCR::operator()(), quda::MR::operator()(), quda::MultiShiftCG::operator()(), quda::GMResDR::operator()(), and quda::CG::solve().

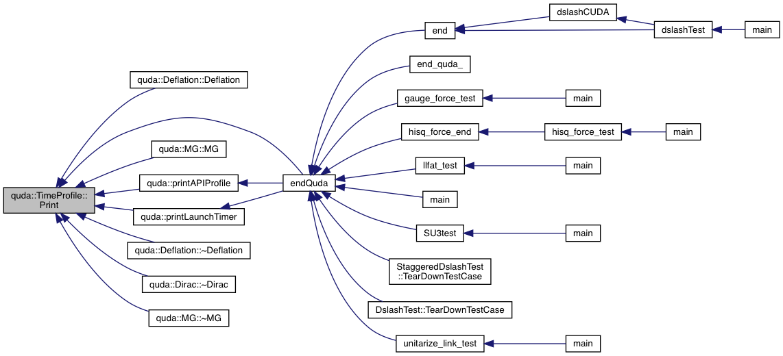
| void quda::TimeProfile::Print | ( | ) |
< Print out the profile information
Definition at line 6 of file timer.cpp.
References quda::count, fname, fused_exterior_ndeg_tm_dslash_cuda_gen::i, pname, printfQuda, profile, quda::QUDA_PROFILE_COUNT, quda::QUDA_PROFILE_TOTAL, quda::Timer::time, time(), and warningQuda.
Referenced by quda::Deflation::Deflation(), endQuda(), quda::MG::MG(), quda::printAPIProfile(), quda::printLaunchTimer(), quda::Deflation::~Deflation(), quda::Dirac::~Dirac(), and quda::MG::~MG().


|
static |
Definition at line 55 of file timer.cpp.
References quda::count, global_profile, fused_exterior_ndeg_tm_dslash_cuda_gen::i, pname, printfQuda, quda::QUDA_PROFILE_LOWER_LEVEL, quda::QUDA_PROFILE_TOTAL, quda::Timer::time, time(), and warningQuda.
Referenced by endQuda().


|
inline |
Definition at line 307 of file quda_internal.h.
References func, idx, profile, and quda::QUDA_PROFILE_COUNT.
|
inline |
Definition at line 282 of file quda_internal.h.
References fname, func, idx, profile, PUSH_RANGE, quda::QUDA_PROFILE_TOTAL, quda::Timer::Start(), StartGlobal(), switchOff, and use_global.

|
inlinestaticprivate |
Definition at line 262 of file quda_internal.h.
References func, global_profile, global_switchOff, global_total_level, idx, and quda::Timer::Start().
Referenced by Start_().


|
inline |
Definition at line 295 of file quda_internal.h.
References func, idx, POP_RANGE, profile, quda::QUDA_PROFILE_TOTAL, quda::Timer::Stop(), StopGlobal(), switchOff, and use_global.

|
inlinestaticprivate |
Definition at line 249 of file quda_internal.h.
References func, global_profile, global_switchOff, global_total_level, idx, and quda::Timer::Stop().
Referenced by Stop_().


|
private |
Which function are we profiling
Definition at line 233 of file quda_internal.h.
|
staticprivate |
Definition at line 245 of file quda_internal.h.
Referenced by PrintGlobal(), StartGlobal(), and StopGlobal().
|
staticprivate |
Definition at line 246 of file quda_internal.h.
Referenced by StartGlobal(), and StopGlobal().
|
staticprivate |
Definition at line 247 of file quda_internal.h.
Referenced by StartGlobal(), and StopGlobal().
|
staticprivate |
Definition at line 239 of file quda_internal.h.
Referenced by Print(), and PrintGlobal().
|
private |
|
private |
Definition at line 241 of file quda_internal.h.
|
private |
Definition at line 242 of file quda_internal.h.
1.8.14