|
QUDA
0.9.0
|
#include <stdio.h>#include <stdlib.h>#include <string.h>#include <quda.h>#include <test_util.h>#include <gauge_field.h>#include "misc.h"#include "gauge_force_reference.h"#include "gauge_force_quda.h"#include <sys/time.h>#include <dslash_quda.h>
Go to the source code of this file.
Functions | |
| void | usage (char **argv) |
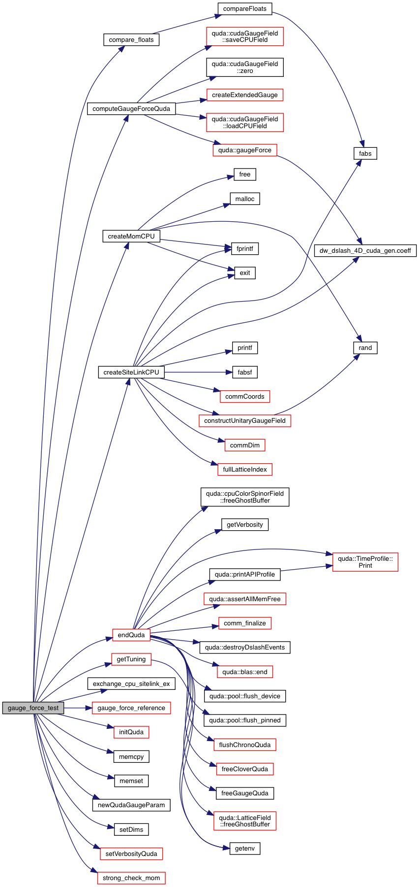
| static void | gauge_force_test (void) |
| static void | display_test_info () |
| void | usage_extra (char **argv) |
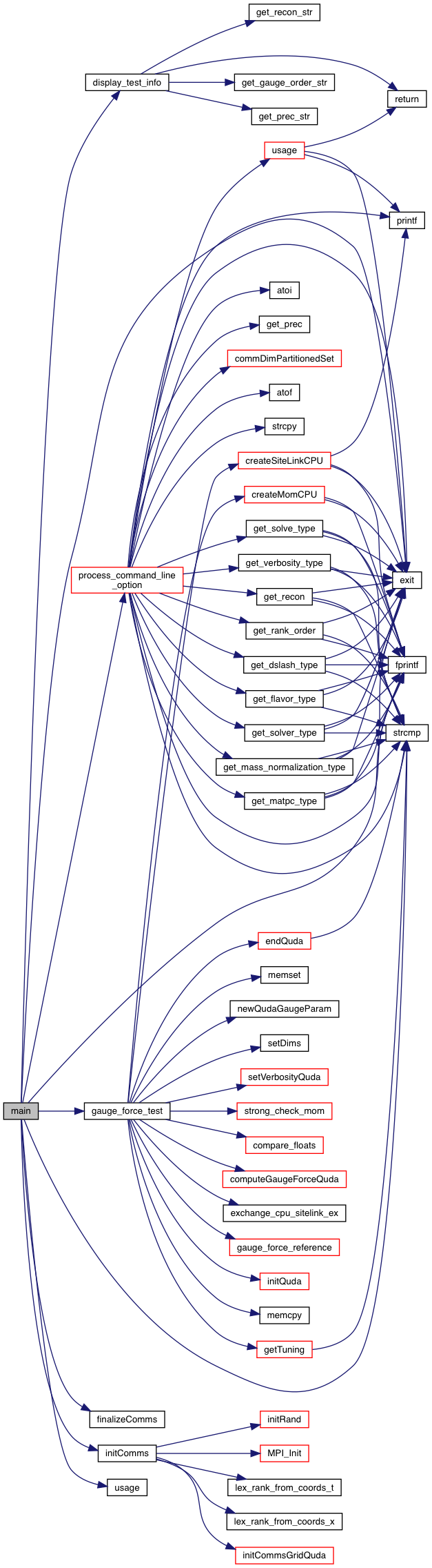
| int | main (int argc, char **argv) |
Variables | |
| int | device |
| static QudaGaugeParam | qudaGaugeParam |
| QudaGaugeFieldOrder | gauge_order = QUDA_QDP_GAUGE_ORDER |
| bool | verify_results |
| int | tdim |
| QudaPrecision | prec |
| int | xdim |
| int | ydim |
| int | zdim |
| int | niter |
| QudaReconstructType | link_recon |
| QudaPrecision | link_prec = QUDA_SINGLE_PRECISION |
| int | gridsize_from_cmdline [] |
| int | length [] |
| float | loop_coeff_f [] |
| int | path_dir_x [][5] |
| int | path_dir_y [][5] |
| int | path_dir_z [][5] |
| int | path_dir_t [][5] |
|
static |
Definition at line 576 of file gauge_force_test.cpp.
References gauge_order, get_gauge_order_str(), get_prec_str(), get_recon_str(), link_prec, link_recon, niter, printfQuda, return(), tdim, xdim, ydim, and zdim.
Referenced by main().


|
static |
Definition at line 345 of file gauge_force_test.cpp.
References QudaGaugeParam_s::anisotropy, compare_floats(), computeGaugeForceQuda(), QudaGaugeParam_s::cpu_prec, createMomCPU(), createSiteLinkCPU(), QudaGaugeParam_s::cuda_prec, QudaGaugeParam_s::cuda_prec_sloppy, device, e, E1h, E2, E3, endQuda(), errorQuda, exchange_cpu_sitelink_ex(), quda::blas::flops, QudaGaugeParam_s::ga_pad, QudaGaugeParam_s::gauge_fix, gauge_force_reference(), gauge_order, QudaGaugeParam_s::gauge_order, gaugeSiteSize, getTuning(), gSize, host_free, fused_exterior_ndeg_tm_dslash_cuda_gen::i, idx, initQuda(), length, link_prec, link_recon, loop_coeff_f, memcpy(), memset(), QudaGaugeParam_s::mom_ga_pad, momSiteSize, newQudaGaugeParam(), niter, path_dir_t, path_dir_x, path_dir_y, path_dir_z, pinned_malloc, printfQuda, QUDA_GAUGE_FIXED_NO, QUDA_MILC_GAUGE_ORDER, QUDA_PERIODIC_T, QUDA_QDP_GAUGE_ORDER, QUDA_SINGLE_PRECISION, QUDA_SU3_LINKS, QUDA_TUNE_YES, QUDA_VERBOSE, qudaGaugeParam, R, QudaGaugeParam_s::reconstruct, QudaGaugeParam_s::reconstruct_sloppy, safe_malloc, setDims(), setVerbosityQuda(), sid, src, strong_check_mom(), QudaGaugeParam_s::t_boundary, tdim, timeval::tv_sec, timeval::tv_usec, QudaGaugeParam_s::type, V, V_ex, verify_results, Vh, Vh_ex, QudaGaugeParam_s::X, xdim, ydim, Z, za, zb, and zdim.
Referenced by main().


Definition at line 600 of file gauge_force_test.cpp.
References display_test_info(), exit(), finalizeComms(), fprintf(), gauge_force_test(), gauge_order, gridsize_from_cmdline, fused_exterior_ndeg_tm_dslash_cuda_gen::i, initComms(), link_prec, prec, process_command_line_option(), QUDA_MILC_GAUGE_ORDER, QUDA_QDP_GAUGE_ORDER, strcmp(), usage(), and verify_results.

| void usage | ( | char ** | argv | ) |
Definition at line 1693 of file test_util.cpp.
Referenced by main().

| void usage_extra | ( | char ** | argv | ) |
Definition at line 592 of file gauge_force_test.cpp.
References printfQuda, and return().

| int device |
Definition at line 2238 of file CMakeCUDACompilerId.cpp1.ii.
Referenced by gauge_force_test().
| QudaGaugeFieldOrder gauge_order = QUDA_QDP_GAUGE_ORDER |
Definition at line 17 of file gauge_force_test.cpp.
Referenced by computeLinkOrderedOuterProduct(), display_test_info(), gauge_force_test(), get_su3_matrix(), main(), and printQudaGaugeParam().
| int gridsize_from_cmdline[] |
For MPI, the default node mapping is lexicographical with t varying fastest.
Definition at line 50 of file test_util.cpp.
Referenced by main().
| int length[] |
Definition at line 34 of file gauge_force_test.cpp.
Referenced by gauge_force_test().
| QudaPrecision link_prec = QUDA_SINGLE_PRECISION |
Definition at line 29 of file gauge_force_test.cpp.
Referenced by display_test_info(), gauge_force_test(), and main().
| QudaReconstructType link_recon |
Definition at line 1612 of file test_util.cpp.
Referenced by display_test_info(), and gauge_force_test().
| float loop_coeff_f[] |
Definition at line 86 of file gauge_force_test.cpp.
Referenced by gauge_force_test().
| int niter |
Definition at line 1630 of file test_util.cpp.
Referenced by display_test_info(), and gauge_force_test().
| int path_dir_t[][5] |
Definition at line 291 of file gauge_force_test.cpp.
Referenced by gauge_force_test().
| int path_dir_x[][5] |
Definition at line 137 of file gauge_force_test.cpp.
Referenced by gauge_force_test().
| int path_dir_y[][5] |
Definition at line 189 of file gauge_force_test.cpp.
Referenced by gauge_force_test().
| int path_dir_z[][5] |
Definition at line 240 of file gauge_force_test.cpp.
Referenced by gauge_force_test().
| QudaPrecision prec |
Definition at line 1615 of file test_util.cpp.
Referenced by main().
|
static |
Definition at line 16 of file gauge_force_test.cpp.
Referenced by computeGaugeForceQuda(), gauge_force_test(), llfat_test(), and unitarize_link_test().
| int tdim |
Definition at line 24 of file gauge_force_test.cpp.
Referenced by display_test_info(), and gauge_force_test().
| bool verify_results |
Definition at line 1641 of file test_util.cpp.
Referenced by gauge_force_test(), and main().
| int xdim |
Definition at line 1620 of file test_util.cpp.
Referenced by display_test_info(), and gauge_force_test().
| int ydim |
Definition at line 1621 of file test_util.cpp.
Referenced by display_test_info(), and gauge_force_test().
| int zdim |
Definition at line 1622 of file test_util.cpp.
Referenced by display_test_info(), and gauge_force_test().
1.8.14