|
QUDA
0.9.0
|
Main header file for the QUDA library. More...


Go to the source code of this file.
Classes | |
| struct | QudaGaugeParam_s |
| struct | QudaInvertParam_s |
| struct | QudaEigParam_s |
| struct | QudaMultigridParam_s |
Typedefs | |
| typedef struct QudaGaugeParam_s | QudaGaugeParam |
| typedef struct QudaInvertParam_s | QudaInvertParam |
| typedef struct QudaEigParam_s | QudaEigParam |
| typedef struct QudaMultigridParam_s | QudaMultigridParam |
| typedef int(* | QudaCommsMap) (const int *coords, void *fdata) |
Functions | |
| void | setVerbosityQuda (QudaVerbosity verbosity, const char prefix[], FILE *outfile) |
| void | initCommsGridQuda (int nDim, const int *dims, QudaCommsMap func, void *fdata) |
| void | initQudaDevice (int device) |
| void | initQudaMemory () |
| void | initQuda (int device) |
| void | endQuda (void) |
| void | updateR () |
| update the radius for halos. More... | |
| QudaGaugeParam | newQudaGaugeParam (void) |
| QudaInvertParam | newQudaInvertParam (void) |
| QudaMultigridParam | newQudaMultigridParam (void) |
| QudaEigParam | newQudaEigParam (void) |
| void | printQudaGaugeParam (QudaGaugeParam *param) |
| void | printQudaInvertParam (QudaInvertParam *param) |
| void | printQudaMultigridParam (QudaMultigridParam *param) |
| void | printQudaEigParam (QudaEigParam *param) |
| void | loadGaugeQuda (void *h_gauge, QudaGaugeParam *param) |
| void | freeGaugeQuda (void) |
| void | saveGaugeQuda (void *h_gauge, QudaGaugeParam *param) |
| void | loadCloverQuda (void *h_clover, void *h_clovinv, QudaInvertParam *inv_param) |
| void | freeCloverQuda (void) |
| void | lanczosQuda (int k0, int m, void *hp_Apsi, void *hp_r, void *hp_V, void *hp_alpha, void *hp_beta, QudaEigParam *eig_param) |
| void | invertQuda (void *h_x, void *h_b, QudaInvertParam *param) |
| void | invertMultiSrcQuda (void **_hp_x, void **_hp_b, QudaInvertParam *param) |
| void | invertMultiShiftQuda (void **_hp_x, void *_hp_b, QudaInvertParam *param) |
| void * | newMultigridQuda (QudaMultigridParam *param) |
| void | destroyMultigridQuda (void *mg_instance) |
| Free resources allocated by the multigrid solver. More... | |
| void | updateMultigridQuda (void *mg_instance, QudaMultigridParam *param) |
| Updates the multigrid preconditioner for the new gauge / clover field. More... | |
| void | dslashQuda (void *h_out, void *h_in, QudaInvertParam *inv_param, QudaParity parity) |
| void | dslashQuda_4dpc (void *h_out, void *h_in, QudaInvertParam *inv_param, QudaParity parity, int test_type) |
| void | dslashQuda_mdwf (void *h_out, void *h_in, QudaInvertParam *inv_param, QudaParity parity, int test_type) |
| void | cloverQuda (void *h_out, void *h_in, QudaInvertParam *inv_param, QudaParity *parity, int inverse) |
| void | MatQuda (void *h_out, void *h_in, QudaInvertParam *inv_param) |
| void | MatDagMatQuda (void *h_out, void *h_in, QudaInvertParam *inv_param) |
| void | set_dim (int *) |
| void | pack_ghost (void **cpuLink, void **cpuGhost, int nFace, QudaPrecision precision) |
| void | computeKSLinkQuda (void *fatlink, void *longlink, void *ulink, void *inlink, double *path_coeff, QudaGaugeParam *param) |
| int | computeGaugeForceQuda (void *mom, void *sitelink, int ***input_path_buf, int *path_length, double *loop_coeff, int num_paths, int max_length, double dt, QudaGaugeParam *qudaGaugeParam) |
| void | updateGaugeFieldQuda (void *gauge, void *momentum, double dt, int conj_mom, int exact, QudaGaugeParam *param) |
| void | staggeredPhaseQuda (void *gauge_h, QudaGaugeParam *param) |
| void | projectSU3Quda (void *gauge_h, double tol, QudaGaugeParam *param) |
| double | momActionQuda (void *momentum, QudaGaugeParam *param) |
| void * | createGaugeFieldQuda (void *gauge, int geometry, QudaGaugeParam *param) |
| void | saveGaugeFieldQuda (void *outGauge, void *inGauge, QudaGaugeParam *param) |
| void | destroyGaugeFieldQuda (void *gauge) |
| void | createCloverQuda (QudaInvertParam *param) |
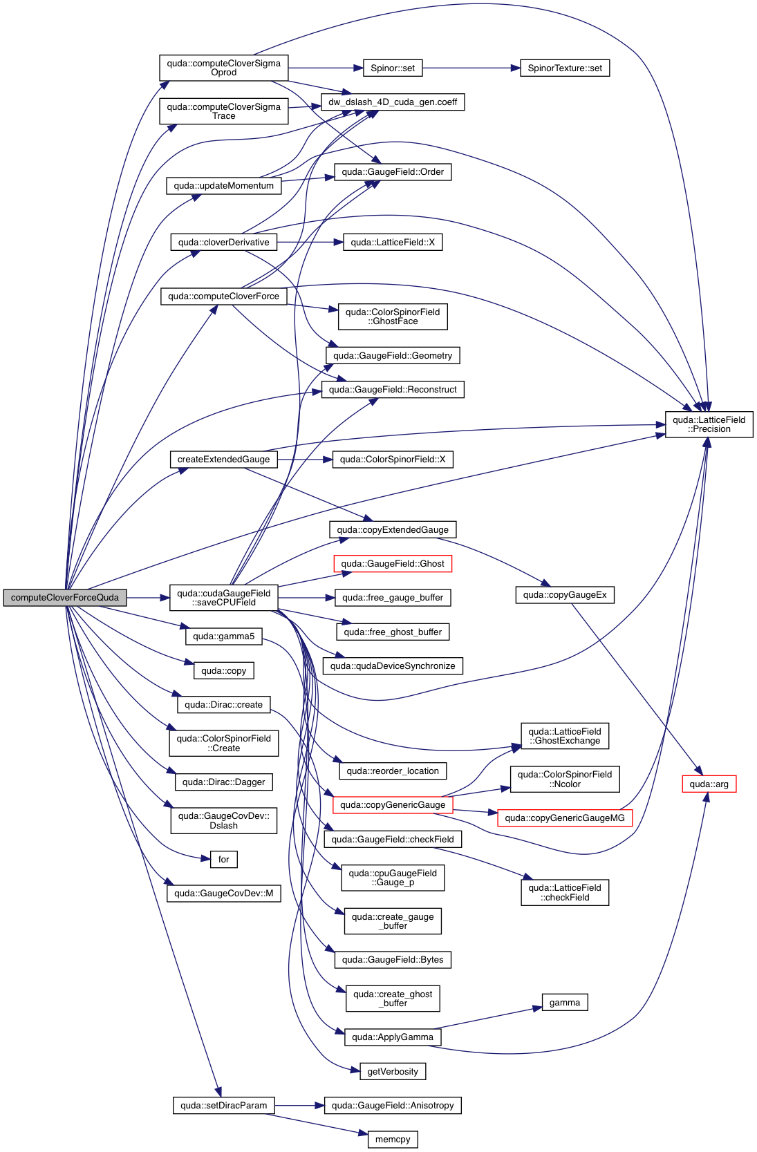
| void | computeCloverForceQuda (void *mom, double dt, void **x, void **p, double *coeff, double kappa2, double ck, int nvector, double multiplicity, void *gauge, QudaGaugeParam *gauge_param, QudaInvertParam *inv_param) |
| void | computeStaggeredForceQuda (void *mom, double dt, double delta, void **x, void *gauge, QudaGaugeParam *gauge_param, QudaInvertParam *invert_param) |
| void | computeHISQForceQuda (void *momentum, long long *flops, const double level2_coeff[6], const double fat7_coeff[6], const void *const w_link, const void *const v_link, const void *const u_link, void **quark, int num, int num_naik, double **coeff, QudaGaugeParam *param) |
| void | gaussGaugeQuda (long seed) |
| void | plaqQuda (double plaq[3]) |
| void | performWuppertalnStep (void *h_out, void *h_in, QudaInvertParam *param, unsigned int nSteps, double alpha) |
| void | performAPEnStep (unsigned int nSteps, double alpha) |
| void | performSTOUTnStep (unsigned int nSteps, double rho) |
| void | performOvrImpSTOUTnStep (unsigned int nSteps, double rho, double epsilon) |
| double | qChargeCuda () |
| int | computeGaugeFixingOVRQuda (void *gauge, const unsigned int gauge_dir, const unsigned int Nsteps, const unsigned int verbose_interval, const double relax_boost, const double tolerance, const unsigned int reunit_interval, const unsigned int stopWtheta, QudaGaugeParam *param, double *timeinfo) |
| Gauge fixing with overrelaxation with support for single and multi GPU. More... | |
| int | computeGaugeFixingFFTQuda (void *gauge, const unsigned int gauge_dir, const unsigned int Nsteps, const unsigned int verbose_interval, const double alpha, const unsigned int autotune, const double tolerance, const unsigned int stopWtheta, QudaGaugeParam *param, double *timeinfo) |
| Gauge fixing with Steepest descent method with FFTs with support for single GPU only. More... | |
| void | flushChronoQuda (int index) |
| Flush the chronological history for the given index. More... | |
| void | openMagma () |
| void | closeMagma () |
| void * | newDeflationQuda (QudaEigParam *param) |
| void | destroyDeflationQuda (void *df_instance) |
Main header file for the QUDA library.
Note to QUDA developers: When adding new members to QudaGaugeParam and QudaInvertParam, be sure to update lib/check_params.h as well as the Fortran interface in lib/quda_fortran.F90.
Definition in file quda.h.
initCommsGridQuda() takes an optional "rank_from_coords" argument that should be a pointer to a user-defined function with this prototype.
| coords | Node coordinates |
| fdata | Any auxiliary data needed by the function |
| typedef struct QudaEigParam_s QudaEigParam |
| typedef struct QudaGaugeParam_s QudaGaugeParam |
Parameters having to do with the gauge field or the interpretation of the gauge field by various Dirac operators
| typedef struct QudaInvertParam_s QudaInvertParam |
Parameters relating to the solver and the choice of Dirac operator.
| typedef struct QudaMultigridParam_s QudaMultigridParam |
| void closeMagma | ( | ) |
Definition at line 103 of file interface_quda.cpp.
References CloseMagma(), InitMagma, and printfQuda.
Referenced by destroyDeflationQuda().


| void cloverQuda | ( | void * | h_out, |
| void * | h_in, | ||
| QudaInvertParam * | inv_param, | ||
| QudaParity * | parity, | ||
| int | inverse | ||
| ) |
Apply the clover operator or its inverse.
| h_out | Result spinor field |
| h_in | Input spinor field |
| param | Contains all metadata regarding host and device storage |
| parity | The source and destination parity of the field |
| inverse | Whether to apply the inverse of the clover term |
| void computeCloverForceQuda | ( | void * | mom, |
| double | dt, | ||
| void ** | x, | ||
| void ** | p, | ||
| double * | coeff, | ||
| double | kappa2, | ||
| double | ck, | ||
| int | nvector, | ||
| double | multiplicity, | ||
| void * | gauge, | ||
| QudaGaugeParam * | gauge_param, | ||
| QudaInvertParam * | inv_param | ||
| ) |
Compute the clover force contributions in each dimension mu given the array of solution fields, and compute the resulting momentum field.
| mom | Force matrix |
| dt | Integrating step size |
| x | Array of solution vectors |
| p | Array of intermediate vectors |
| coeff | Array of residues for each contribution (multiplied by stepsize) |
| kappa2 | -kappa*kappa parameter |
| ck | -clover_coefficient * kappa / 8 |
| nvec | Number of vectors |
| multiplicity | Number fermions this bilinear reresents |
| gauge | Gauge Field |
| gauge_param | Gauge field meta data |
| inv_param | Dirac and solver meta data |
Definition at line 4254 of file interface_quda.cpp.
References checkCudaError, quda::cloverDerivative(), cloverPrecise, dw_dslash_4D_cuda_gen::coeff(), quda::computeCloverForce(), quda::computeCloverSigmaOprod(), quda::computeCloverSigmaTrace(), quda::copy(), cpuMom, quda::GaugeFieldParam::create, quda::ColorSpinorParam::create, quda::Dirac::create(), quda::ColorSpinorField::Create(), createExtendedGauge(), cudaForce, cudaMom, quda::Dirac::Dagger(), dirac, quda::GaugeCovDev::Dslash(), errorQuda, extendedGaugeResident, quda::ColorSpinorParam::fieldOrder, for(), quda::gamma5(), quda::ColorSpinorParam::gammaBasis, QudaGaugeParam_s::gauge_order, gauge_param, gaugePrecise, quda::GaugeFieldParam::geometry, fused_exterior_ndeg_tm_dslash_cuda_gen::i, int, inv_param, quda::GaugeFieldParam::link_type, quda::ColorSpinorParam::location, quda::GaugeCovDev::M(), quda::ColorSpinorParam::nColor, quda::LatticeFieldParam::nDim, quda::ColorSpinorParam::nSpin, quda::GaugeFieldParam::order, p, quda::LatticeFieldParam::pad, param, quda::LatticeFieldParam::precision, quda::LatticeField::Precision(), profileCloverForce, QUDA_ASQTAD_MOM_LINKS, QUDA_CUDA_FIELD_LOCATION, QUDA_DAG_NO, QUDA_DAG_YES, QUDA_DEGRAND_ROSSI_GAMMA_BASIS, QUDA_DIRECT_PC_SOLVE, QUDA_DOUBLE_PRECISION, QUDA_EVEN_ODD_SITE_ORDER, QUDA_EVEN_PARITY, QUDA_FLOAT2_FIELD_ORDER, QUDA_FLOAT2_GAUGE_ORDER, QUDA_FULL_SITE_SUBSET, QUDA_GENERAL_LINKS, QUDA_NORMOP_PC_SOLVE, QUDA_NULL_FIELD_CREATE, QUDA_ODD_PARITY, QUDA_PARITY_SITE_SUBSET, quda::QUDA_PROFILE_COMPUTE, quda::QUDA_PROFILE_D2H, quda::QUDA_PROFILE_FREE, quda::QUDA_PROFILE_H2D, quda::QUDA_PROFILE_INIT, quda::QUDA_PROFILE_TOTAL, QUDA_RECONSTRUCT_10, QUDA_RECONSTRUCT_12, QUDA_RECONSTRUCT_NO, QUDA_REFERENCE_FIELD_CREATE, QUDA_SPACE_SPIN_COLOR_FIELD_ORDER, QUDA_TENSOR_GEOMETRY, QUDA_UKQCD_GAMMA_BASIS, QUDA_ZERO_FIELD_CREATE, R, quda::GaugeFieldParam::reconstruct, QudaGaugeParam_s::reconstruct, quda::GaugeField::Reconstruct(), quda::cudaGaugeField::saveCPUField(), quda::setDiracParam(), shift, quda::ColorSpinorParam::siteOrder, quda::LatticeFieldParam::siteSubset, solutionResident, QudaInvertParam_s::solve_type, tmp, quda::DiracParam::tmp1, quda::updateMomentum(), QudaInvertParam_s::use_resident_solution, quda::ColorSpinorParam::v, quda::LatticeFieldParam::x, and x.

| int computeGaugeFixingFFTQuda | ( | void * | gauge, |
| const unsigned int | gauge_dir, | ||
| const unsigned int | Nsteps, | ||
| const unsigned int | verbose_interval, | ||
| const double | alpha, | ||
| const unsigned int | autotune, | ||
| const double | tolerance, | ||
| const unsigned int | stopWtheta, | ||
| QudaGaugeParam * | param, | ||
| double * | timeinfo | ||
| ) |
Gauge fixing with Steepest descent method with FFTs with support for single GPU only.
| [in,out] | gauge,gauge | field to be fixed |
| [in] | gauge_dir,3 | for Coulomb gauge fixing, other for Landau gauge fixing |
| [in] | Nsteps,maximum | number of steps to perform gauge fixing |
| [in] | verbose_interval,print | gauge fixing info when iteration count is a multiple of this |
| [in] | alpha,gauge | fixing parameter of the method, most common value is 0.08 |
| [in] | autotune,1 | to autotune the method, i.e., if the Fg inverts its tendency we decrease the alpha value |
| [in] | tolerance,torelance | value to stop the method, if this value is zero then the method stops when iteration reachs the maximum number of steps defined by Nsteps |
| [in] | stopWtheta,0 | for MILC criterium and 1 to use the theta value |
| [in] | param | The parameters of the external fields and the computation settings |
| [out] | timeinfo |
Definition at line 5287 of file interface_quda.cpp.
References checkCudaError, cpuGauge, quda::GaugeFieldParam::create, GaugeFixFFTQuda, quda::gaugefixingFFT(), gaugePrecise, gParam, quda::TimeProfile::Last(), quda::GaugeFieldParam::link_type, quda::cudaGaugeField::loadCPUField(), QudaGaugeParam_s::make_resident_gauge, quda::GaugeFieldParam::order, param, quda::LatticeFieldParam::precision, QUDA_DOUBLE_PRECISION, QUDA_FLOAT2_GAUGE_ORDER, QUDA_FLOAT4_GAUGE_ORDER, QUDA_NULL_FIELD_CREATE, quda::QUDA_PROFILE_COMPUTE, quda::QUDA_PROFILE_D2H, quda::QUDA_PROFILE_H2D, quda::QUDA_PROFILE_INIT, quda::QUDA_PROFILE_TOTAL, QUDA_RECONSTRUCT_NO, quda::GaugeFieldParam::reconstruct, QudaGaugeParam_s::reconstruct, quda::cudaGaugeField::saveCPUField(), and QudaGaugeParam_s::type.

| int computeGaugeFixingOVRQuda | ( | void * | gauge, |
| const unsigned int | gauge_dir, | ||
| const unsigned int | Nsteps, | ||
| const unsigned int | verbose_interval, | ||
| const double | relax_boost, | ||
| const double | tolerance, | ||
| const unsigned int | reunit_interval, | ||
| const unsigned int | stopWtheta, | ||
| QudaGaugeParam * | param, | ||
| double * | timeinfo | ||
| ) |
Gauge fixing with overrelaxation with support for single and multi GPU.
| [in,out] | gauge,gauge | field to be fixed |
| [in] | gauge_dir,3 | for Coulomb gauge fixing, other for Landau gauge fixing |
| [in] | Nsteps,maximum | number of steps to perform gauge fixing |
| [in] | verbose_interval,print | gauge fixing info when iteration count is a multiple of this |
| [in] | relax_boost,gauge | fixing parameter of the overrelaxation method, most common value is 1.5 or 1.7. |
| [in] | tolerance,torelance | value to stop the method, if this value is zero then the method stops when iteration reachs the maximum number of steps defined by Nsteps |
| [in] | reunit_interval,reunitarize | gauge field when iteration count is a multiple of this |
| [in] | stopWtheta,0 | for MILC criterium and 1 to use the theta value |
| [in] | param | The parameters of the external fields and the computation settings |
| [out] | timeinfo |
if (!param->use_resident_gauge) { // load fields onto the device
Definition at line 5202 of file interface_quda.cpp.
References checkCudaError, comm_size(), quda::copyExtendedGauge(), cpuGauge, quda::GaugeFieldParam::create, createExtendedGauge(), quda::gaugefixingOVR(), GaugeFixOVRQuda, gaugePrecise, gParam, quda::TimeProfile::Last(), quda::GaugeFieldParam::link_type, quda::cudaGaugeField::loadCPUField(), QudaGaugeParam_s::make_resident_gauge, quda::GaugeFieldParam::order, param, quda::LatticeFieldParam::precision, QUDA_CUDA_FIELD_LOCATION, QUDA_DOUBLE_PRECISION, QUDA_FLOAT2_GAUGE_ORDER, QUDA_FLOAT4_GAUGE_ORDER, QUDA_NULL_FIELD_CREATE, quda::QUDA_PROFILE_COMPUTE, quda::QUDA_PROFILE_D2H, quda::QUDA_PROFILE_H2D, quda::QUDA_PROFILE_INIT, quda::QUDA_PROFILE_TOTAL, QUDA_RECONSTRUCT_NO, R, quda::GaugeFieldParam::reconstruct, QudaGaugeParam_s::reconstruct, quda::cudaGaugeField::saveCPUField(), and QudaGaugeParam_s::type.

| int computeGaugeForceQuda | ( | void * | mom, |
| void * | sitelink, | ||
| int *** | input_path_buf, | ||
| int * | path_length, | ||
| double * | loop_coeff, | ||
| int | num_paths, | ||
| int | max_length, | ||
| double | dt, | ||
| QudaGaugeParam * | qudaGaugeParam | ||
| ) |
Compute the gauge force and update the mometum field
| mom | The momentum field to be updated |
| sitelink | The gauge field from which we compute the force |
| input_path_buf[dim][num_paths][path_length] | |
| path_length | One less that the number of links in a loop (e.g., 3 for a staple) |
| loop_coeff | Coefficients of the different loops in the Symanzik action |
| num_paths | How many contributions from path_length different "staples" |
| max_length | The maximum number of non-zero of links in any path in the action |
| dt | The integration step size (for MILC this is dt*beta/3) |
| param | The parameters of the external fields and the computation settings |
Definition at line 3663 of file interface_quda.cpp.
References checkCudaError, cpuMom, quda::GaugeFieldParam::create, createExtendedGauge(), QudaGaugeParam_s::cuda_prec, cudaGauge, cudaMom, errorQuda, extendedGaugeResident, QudaGaugeParam_s::gauge_offset, quda::gaugeForce(), gaugePrecise, gParam, quda::GaugeFieldParam::link_type, quda::cudaGaugeField::loadCPUField(), QudaGaugeParam_s::make_resident_gauge, QudaGaugeParam_s::make_resident_mom, QudaGaugeParam_s::mom_offset, momResident, quda::GaugeFieldParam::order, QudaGaugeParam_s::overwrite_mom, quda::LatticeFieldParam::precision, profileGaugeForce, QUDA_ASQTAD_MOM_LINKS, QUDA_DOUBLE_PRECISION, QUDA_FLOAT2_GAUGE_ORDER, QUDA_FLOAT4_GAUGE_ORDER, QUDA_MILC_GAUGE_ORDER, QUDA_NULL_FIELD_CREATE, quda::QUDA_PROFILE_COMPUTE, quda::QUDA_PROFILE_D2H, quda::QUDA_PROFILE_FREE, quda::QUDA_PROFILE_H2D, quda::QUDA_PROFILE_INIT, quda::QUDA_PROFILE_TOTAL, QUDA_QDP_GAUGE_ORDER, QUDA_RECONSTRUCT_10, QUDA_RECONSTRUCT_NO, QUDA_TIFR_GAUGE_ORDER, QUDA_TIFR_PADDED_GAUGE_ORDER, QUDA_ZERO_FIELD_CREATE, qudaGaugeParam, R, quda::GaugeFieldParam::reconstruct, QudaGaugeParam_s::reconstruct, QudaGaugeParam_s::return_result_mom, quda::cudaGaugeField::saveCPUField(), quda::GaugeFieldParam::site_offset, quda::GaugeFieldParam::site_size, QudaGaugeParam_s::site_size, QudaGaugeParam_s::use_resident_gauge, QudaGaugeParam_s::use_resident_mom, and quda::cudaGaugeField::zero().
Referenced by compute_gauge_force_quda_(), and gauge_force_test().


| void computeHISQForceQuda | ( | void * | momentum, |
| long long * | flops, | ||
| const double | level2_coeff[6], | ||
| const double | fat7_coeff[6], | ||
| const void *const | w_link, | ||
| const void *const | v_link, | ||
| const void *const | u_link, | ||
| void ** | quark, | ||
| int | num, | ||
| int | num_naik, | ||
| double ** | coeff, | ||
| QudaGaugeParam * | param | ||
| ) |
Compute the fermion force for the HISQ quark action.
| momentum | The momentum contribution from the quark action. |
| level2_coeff | The coefficients for the second level of smearing in the quark action. |
| fat7_coeff | The coefficients for the first level of smearing (fat7) in the quark action. |
| w_link | Unitarized link variables obtained by applying fat7 smearing and unitarization to the original links. |
| v_link | Fat7 link variables. |
| u_link | SU(3) think link variables. |
| quark | The input fermion field. |
| num | The number of quark fields |
| num_naik | The number of naik contributions |
| coeff | The coefficient multiplying the fermion fields in the outer product |
| param. | The field parameters. |
Definition at line 4004 of file interface_quda.cpp.
References quda::ax(), quda::GaugeField::Bytes(), dw_dslash_4D_cuda_gen::coeff(), comm_dim_partitioned(), quda::computeStaggeredOprod(), quda::cudaGaugeField::copy(), quda::copyExtendedGauge(), cpuMom, cpuULink, quda::GaugeFieldParam::create, quda::ColorSpinorParam::create, cudaGauge, cudaMom, e, errorQuda, quda::cudaGaugeField::exchangeExtendedGhost(), quda::ColorSpinorParam::fieldOrder, quda::blas::flops, quda::cudaGaugeField::Gauge_p(), gParam, quda::fermion_force::hisqCompleteForce(), quda::fermion_force::hisqLongLinkForce(), quda::fermion_force::hisqStaplesForce(), fused_exterior_ndeg_tm_dslash_cuda_gen::i, quda::cudaGaugeField::loadCPUField(), momResident, quda::ColorSpinorParam::nColor, quda::LatticeFieldParam::nDim, quda::GaugeFieldParam::nFace, quda::ColorSpinorParam::nSpin, num_failures_d, num_failures_h, quda::GaugeFieldParam::order, quda::LatticeFieldParam::pad, param, quda::LatticeFieldParam::precision, profileHISQForce, QUDA_ASQTAD_MOM_LINKS, QUDA_CUDA_FIELD_LOCATION, QUDA_EVEN_ODD_SITE_ORDER, QUDA_FLOAT2_FIELD_ORDER, QUDA_FLOAT2_GAUGE_ORDER, QUDA_FULL_SITE_SUBSET, QUDA_GENERAL_LINKS, QUDA_GHOST_EXCHANGE_EXTENDED, QUDA_GHOST_EXCHANGE_NO, QUDA_MILC_GAUGE_ORDER, QUDA_NULL_FIELD_CREATE, quda::QUDA_PROFILE_COMPUTE, quda::QUDA_PROFILE_FREE, quda::QUDA_PROFILE_H2D, quda::QUDA_PROFILE_INIT, quda::QUDA_PROFILE_TOTAL, QUDA_RECONSTRUCT_10, QUDA_RECONSTRUCT_NO, QUDA_REFERENCE_FIELD_CREATE, QUDA_SPACE_COLOR_SPIN_FIELD_ORDER, QUDA_ZERO_FIELD_CREATE, R, QudaGaugeParam_s::reconstruct, quda::cudaGaugeField::saveCPUField(), quda::fermion_force::setUnitarizeForceConstants(), quda::ColorSpinorParam::siteOrder, quda::LatticeFieldParam::siteSubset, unitarize_eps, quda::fermion_force::unitarizeForce(), quda::updateMomentum(), quda::ColorSpinorParam::v, and quda::LatticeFieldParam::x.

| void computeKSLinkQuda | ( | void * | fatlink, |
| void * | longlink, | ||
| void * | ulink, | ||
| void * | inlink, | ||
| double * | path_coeff, | ||
| QudaGaugeParam * | param | ||
| ) |
Definition at line 3562 of file interface_quda.cpp.
References cpuFatLink, quda::GaugeFieldParam::create, createExtendedGauge(), QudaGaugeParam_s::cuda_prec, cudaFatLink, e, errorQuda, fatlink, quda::fatLongKSLink(), quda::GaugeFieldParam::gauge, quda::LatticeFieldParam::ghostExchange, gParam, quda::GaugeFieldParam::link_type, quda::cudaGaugeField::loadCPUField(), longlink, num_failures_d, num_failures_h, param, profileFatLink, QUDA_GENERAL_LINKS, QUDA_GHOST_EXCHANGE_NO, QUDA_NULL_FIELD_CREATE, quda::QUDA_PROFILE_COMPUTE, quda::QUDA_PROFILE_D2H, quda::QUDA_PROFILE_FREE, quda::QUDA_PROFILE_H2D, quda::QUDA_PROFILE_INIT, quda::QUDA_PROFILE_TOTAL, QUDA_RECONSTRUCT_NO, QUDA_ZERO_FIELD_CREATE, R, quda::GaugeFieldParam::reconstruct, QudaGaugeParam_s::reconstruct, reunit_allow_svd, reunit_svd_only, quda::cudaGaugeField::saveCPUField(), quda::GaugeFieldParam::setPrecision(), quda::setUnitarizeLinksConstants(), svd_abs_error, svd_rel_error, QudaGaugeParam_s::type, unitarize_eps, and quda::unitarizeLinks().
Referenced by llfat_test(), and unitarize_link_test().


| void computeStaggeredForceQuda | ( | void * | mom, |
| double | dt, | ||
| double | delta, | ||
| void ** | x, | ||
| void * | gauge, | ||
| QudaGaugeParam * | gauge_param, | ||
| QudaInvertParam * | invert_param | ||
| ) |
Compute the naive staggered force. All fields must be in the same precision.
| mom | Momentum field |
| dt | Integrating step size |
| delta | Additional scale factor when updating momentum (mom += delta * [force]_TA |
| gauge | Gauge field (at present only supports resident gauge field) |
| x | Array of single-parity solution vectors (at present only supports resident solutions) |
| gauge_param | Gauge field meta data |
| invert_param | Dirac and solver meta data |
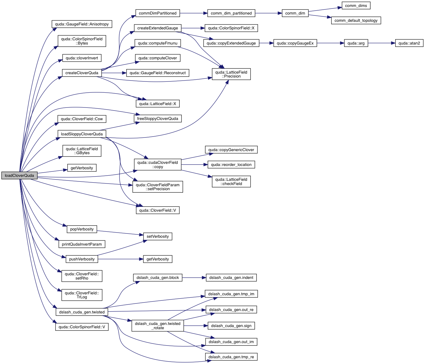
| void createCloverQuda | ( | QudaInvertParam * | param | ) |
Compute the clover field and its inverse from the resident gauge field.
| param | The parameters of the clover field to create |
Definition at line 3780 of file interface_quda.cpp.
References QudaInvertParam_s::clover_coeff, cloverPrecise, commDimPartitioned(), quda::computeClover(), quda::computeFmunu(), createExtendedGauge(), d, errorQuda, extendedGaugeResident, gaugePrecise, quda::LatticeField::Precision(), profileClover, QUDA_CUDA_FIELD_LOCATION, QUDA_FLOAT2_GAUGE_ORDER, QUDA_FULL_SITE_SUBSET, QUDA_GHOST_EXCHANGE_NO, quda::QUDA_PROFILE_COMPUTE, quda::QUDA_PROFILE_INIT, quda::QUDA_PROFILE_TOTAL, QUDA_RECONSTRUCT_12, QUDA_RECONSTRUCT_8, QUDA_RECONSTRUCT_NO, QUDA_TENSOR_GEOMETRY, R, quda::GaugeField::Reconstruct(), redundant_comms, quda::LatticeFieldParam::siteSubset, and quda::LatticeField::X().
Referenced by loadCloverQuda().


| void* createGaugeFieldQuda | ( | void * | gauge, |
| int | geometry, | ||
| QudaGaugeParam * | param | ||
| ) |
Allocate a gauge (matrix) field on the device and optionally download a host gauge field.
| gauge | The host gauge field (optional - if set to 0 then the gauge field zeroed) |
| geometry | The geometry of the matrix field to create (1 - scalar, 4 - vector, 6 - tensor) |
| param | The parameters of the external field and the field to be created |
Definition at line 3813 of file interface_quda.cpp.
References cpuGauge, quda::GaugeFieldParam::create, cudaGauge, errorQuda, quda::GaugeFieldParam::geometry, gParam, quda::cudaGaugeField::loadCPUField(), quda::GaugeFieldParam::order, param, QUDA_FLOAT2_GAUGE_ORDER, QUDA_GENERAL_LINKS, QUDA_SCALAR_GEOMETRY, QUDA_VECTOR_GEOMETRY, and QUDA_ZERO_FIELD_CREATE.

| void destroyDeflationQuda | ( | void * | df_instance | ) |
Free resources allocated by the deflated solver
Definition at line 2514 of file interface_quda.cpp.
References closeMagma().
Referenced by main().


| void destroyGaugeFieldQuda | ( | void * | gauge | ) |
Reinterpret gauge as a pointer to cudaGaugeField and call destructor.
| gauge | Gauge field to be freed |
Definition at line 3849 of file interface_quda.cpp.
| void destroyMultigridQuda | ( | void * | mg_instance | ) |
Free resources allocated by the multigrid solver.
| mg_instance | Pointer to instance of multigrid_solver |
Definition at line 2377 of file interface_quda.cpp.
Referenced by main().

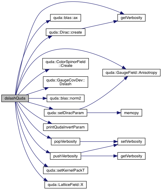
| void dslashQuda | ( | void * | h_out, |
| void * | h_in, | ||
| QudaInvertParam * | inv_param, | ||
| QudaParity | parity | ||
| ) |
Apply the Dslash operator (D_{eo} or D_{oe}).
| h_out | Result spinor field |
| h_in | Input spinor field |
| param | Contains all metadata regarding host and device storage |
| parity | The destination parity of the field |
Definition at line 1616 of file interface_quda.cpp.
References quda::GaugeField::Anisotropy(), quda::blas::ax(), cloverPrecise, quda::ColorSpinorParam::create, quda::Dirac::create(), quda::ColorSpinorField::Create(), QudaInvertParam_s::dagger, dirac, QudaInvertParam_s::dirac_order, quda::GaugeCovDev::Dslash(), QudaInvertParam_s::dslash_type, errorQuda, gaugePrecise, getVerbosity(), in, QudaInvertParam_s::input_location, inv_param, QudaInvertParam_s::mass, QudaInvertParam_s::mass_normalization, quda::blas::norm2(), out, QudaInvertParam_s::output_location, parity, popVerbosity(), printfQuda, printQudaInvertParam(), profileDslash, pushVerbosity(), QUDA_ASQTAD_DSLASH, QUDA_CLOVER_WILSON_DSLASH, QUDA_CPS_WILSON_DIRAC_ORDER, QUDA_DEBUG_VERBOSE, QUDA_DOMAIN_WALL_4D_DSLASH, QUDA_DOMAIN_WALL_DSLASH, QUDA_EVEN_PARITY, QUDA_KAPPA_NORMALIZATION, QUDA_MOBIUS_DWF_DSLASH, QUDA_NULL_FIELD_CREATE, QUDA_ODD_PARITY, quda::QUDA_PROFILE_COMPUTE, quda::QUDA_PROFILE_D2H, quda::QUDA_PROFILE_FREE, quda::QUDA_PROFILE_H2D, quda::QUDA_PROFILE_INIT, quda::QUDA_PROFILE_TOTAL, QUDA_STAGGERED_DSLASH, QUDA_TWISTED_CLOVER_DSLASH, quda::setDiracParam(), quda::setKernelPackT(), tmp1, QudaInvertParam_s::verbosity, and quda::LatticeField::X().
Referenced by dslash_quda_(), and dslashCUDA().


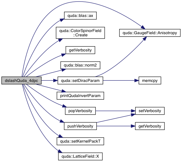
| void dslashQuda_4dpc | ( | void * | h_out, |
| void * | h_in, | ||
| QudaInvertParam * | inv_param, | ||
| QudaParity | parity, | ||
| int | test_type | ||
| ) |
Apply the Dslash operator (D_{eo} or D_{oe}) for 4D EO preconditioned DWF.
| h_out | Result spinor field |
| h_in | Input spinor field |
| param | Contains all metadata regarding host and device storage |
| parity | The destination parity of the field |
| test_type | Choose a type of dslash operators |
Definition at line 1708 of file interface_quda.cpp.
References quda::GaugeField::Anisotropy(), quda::blas::ax(), quda::ColorSpinorParam::create, quda::ColorSpinorField::Create(), dirac, QudaInvertParam_s::dirac_order, QudaInvertParam_s::dslash_type, errorQuda, gaugePrecise, getVerbosity(), in, QudaInvertParam_s::input_location, inv_param, QudaInvertParam_s::kappa, quda::blas::norm2(), out, QudaInvertParam_s::output_location, parity, popVerbosity(), printfQuda, printQudaInvertParam(), pushVerbosity(), QUDA_CPS_WILSON_DIRAC_ORDER, QUDA_DEBUG_VERBOSE, QUDA_DOMAIN_WALL_4D_DSLASH, QUDA_EVEN_PARITY, QUDA_NULL_FIELD_CREATE, QUDA_ODD_PARITY, quda::setDiracParam(), quda::setKernelPackT(), test_type, QudaInvertParam_s::verbosity, and quda::LatticeField::X().
Referenced by dslashCUDA().


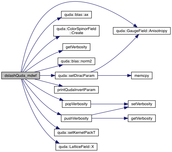
| void dslashQuda_mdwf | ( | void * | h_out, |
| void * | h_in, | ||
| QudaInvertParam * | inv_param, | ||
| QudaParity | parity, | ||
| int | test_type | ||
| ) |
Apply the Dslash operator (D_{eo} or D_{oe}) for Mobius DWF.
| h_out | Result spinor field |
| h_in | Input spinor field |
| param | Contains all metadata regarding host and device storage |
| parity | The destination parity of the field |
| test_type | Choose a type of dslash operators |
Definition at line 1779 of file interface_quda.cpp.
References quda::GaugeField::Anisotropy(), quda::blas::ax(), quda::ColorSpinorParam::create, quda::ColorSpinorField::Create(), dirac, QudaInvertParam_s::dirac_order, QudaInvertParam_s::dslash_type, errorQuda, gaugePrecise, getVerbosity(), in, QudaInvertParam_s::input_location, inv_param, quda::blas::norm2(), out, QudaInvertParam_s::output_location, parity, popVerbosity(), printfQuda, printQudaInvertParam(), pushVerbosity(), QUDA_CPS_WILSON_DIRAC_ORDER, QUDA_DEBUG_VERBOSE, QUDA_EVEN_PARITY, QUDA_MOBIUS_DWF_DSLASH, QUDA_NULL_FIELD_CREATE, QUDA_ODD_PARITY, quda::setDiracParam(), quda::setKernelPackT(), test_type, QudaInvertParam_s::verbosity, and quda::LatticeField::X().
Referenced by dslashCUDA().


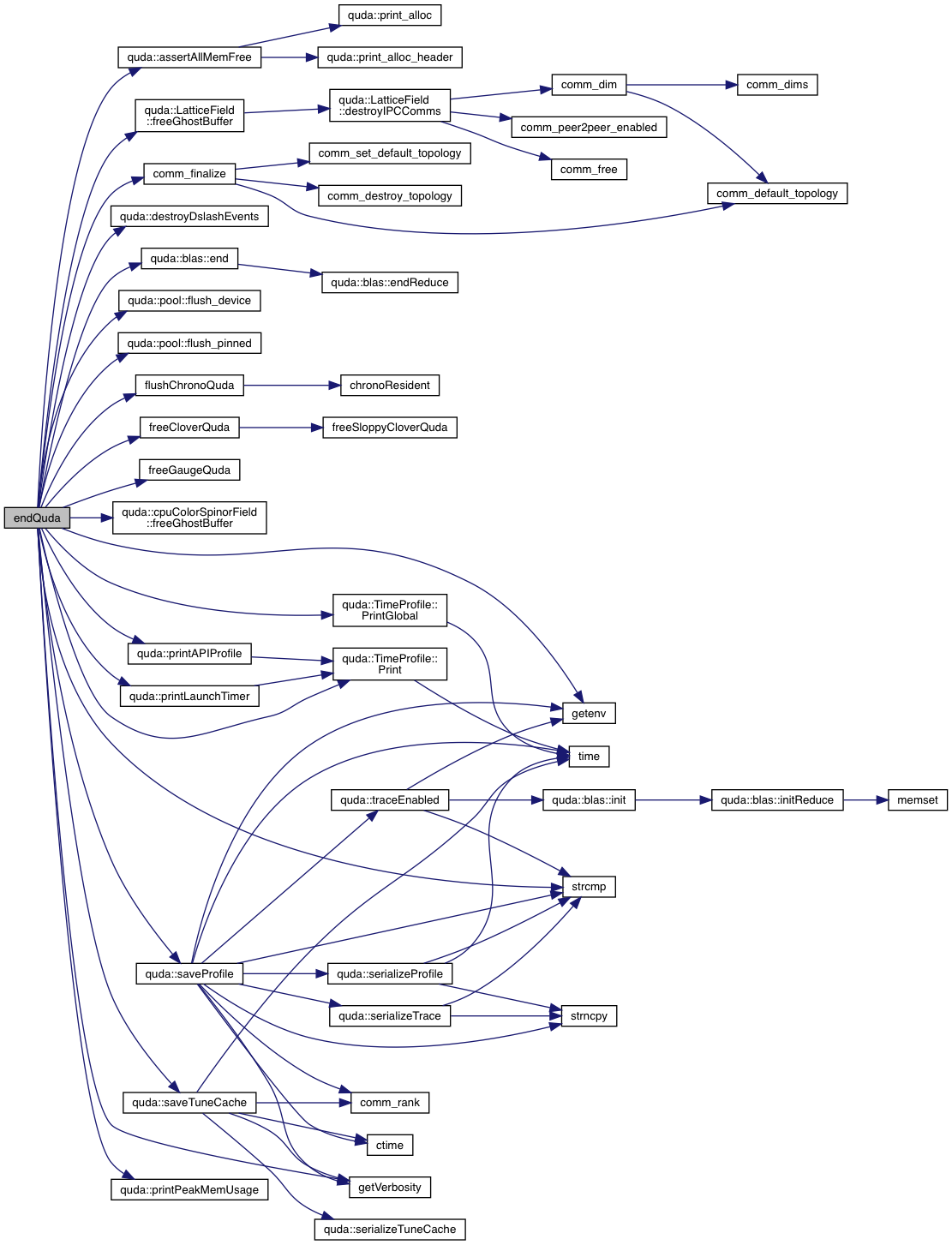
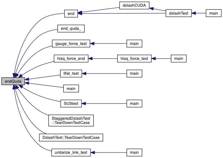
| void endQuda | ( | void | ) |
Finalize the library.
Definition at line 1290 of file interface_quda.cpp.
References quda::assertAllMemFree(), comm_finalize(), comms_initialized, quda::destroyDslashEvents(), quda::blas::end(), quda::pool::flush_device(), quda::pool::flush_pinned(), flushChronoQuda(), freeCloverQuda(), freeGaugeQuda(), quda::LatticeField::freeGhostBuffer(), quda::cpuColorSpinorField::freeGhostBuffer(), getenv(), getVerbosity(), host_free, fused_exterior_ndeg_tm_dslash_cuda_gen::i, initialized, momResident, quda::Nstream, num_failures_d, num_failures_h, quda::TimeProfile::Print(), quda::printAPIProfile(), printfQuda, quda::TimeProfile::PrintGlobal(), quda::printLaunchTimer(), quda::printPeakMemUsage(), profileAPE, profileClover, profileCloverForce, profileContract, profileCovDev, profileDslash, profileEnd, profileExtendedGauge, profileFatLink, profileGauge, profileGaugeForce, profileGaugeUpdate, profileHISQForce, profileInit, profileInit2End, profileInvert, profileMomAction, profileMulti, profilePhase, profilePlaq, profileProject, profileQCharge, profileStaggeredForce, profileSTOUT, QUDA_MAX_CHRONO, quda::QUDA_PROFILE_TOTAL, QUDA_SUMMARIZE, quda::saveProfile(), quda::saveTuneCache(), solutionResident, strcmp(), and streams.
Referenced by end(), end_quda_(), gauge_force_test(), hisq_force_end(), llfat_test(), main(), SU3test(), StaggeredDslashTest::TearDownTestCase(), DslashTest::TearDownTestCase(), and unitarize_link_test().


| void flushChronoQuda | ( | int | index | ) |
Flush the chronological history for the given index.
| [in] | index | Index for which we are flushing |
Definition at line 1276 of file interface_quda.cpp.
References chronoResident(), errorQuda, fused_exterior_ndeg_tm_dslash_cuda_gen::i, and QUDA_MAX_CHRONO.
Referenced by endQuda(), and flush_chrono_quda_().


| void freeCloverQuda | ( | void | ) |
Free QUDA's internal copy of the clover term and/or clover inverse.
Definition at line 1268 of file interface_quda.cpp.
References cloverPrecise, errorQuda, freeSloppyCloverQuda(), and initialized.
Referenced by endQuda(), free_clover_quda_(), and main().


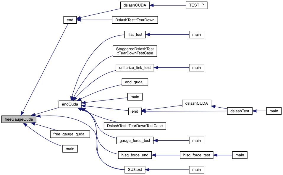
| void freeGaugeQuda | ( | void | ) |
Free QUDA's internal copy of the gauge field.
Definition at line 1090 of file interface_quda.cpp.
References errorQuda, extendedGaugeResident, gaugeExtended, gaugeFatExtended, gaugeFatPrecise, gaugeFatPrecondition, gaugeFatSloppy, gaugeLongExtended, gaugeLongPrecise, gaugeLongPrecondition, gaugeLongSloppy, gaugePrecise, gaugePrecondition, gaugeSloppy, gaugeSmeared, and initialized.
Referenced by end(), endQuda(), free_gauge_quda_(), main(), and SU3test().

| void gaussGaugeQuda | ( | long | seed | ) |
Generate Gaussian distributed gauge field
| seed | Seed |
Definition at line 4961 of file interface_quda.cpp.
References errorQuda, quda::exchangeExtendedGhost(), extendedGaugeResident, quda::gaugeGauss(), gaugePrecise, quda::RNG::Init(), profileGauss, quda::QUDA_PROFILE_COMPUTE, quda::QUDA_PROFILE_INIT, quda::QUDA_PROFILE_TOTAL, R, redundant_comms, quda::RNG::Release(), quda::LatticeField::Volume(), and quda::LatticeField::X().

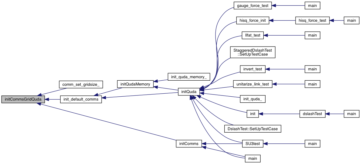
| void initCommsGridQuda | ( | int | nDim, |
| const int * | dims, | ||
| QudaCommsMap | func, | ||
| void * | fdata | ||
| ) |
Declare the grid mapping ("logical topology" in QMP parlance) used for communications in a multi-GPU grid. This function should be called prior to initQuda(). The only case in which it's optional is when QMP is used for communication and the logical topology has already been declared by the application.
| nDim | Number of grid dimensions. "4" is the only supported value currently. |
| dims | Array of grid dimensions. dims[0]*dims[1]*dims[2]*dims[3] must equal the total number of MPI ranks or QMP nodes. |
| func | Pointer to a user-supplied function that maps coordinates in the communication grid to MPI ranks (or QMP node IDs). If the pointer is NULL, the default mapping depends on whether QMP or MPI is being used for communication. With QMP, the existing logical topology is used if it's been declared. With MPI or as a fallback with QMP, the default ordering is lexicographical with the fourth ("t") index varying fastest. |
| fdata | Pointer to any data required by "func" (may be NULL) |
Definition at line 291 of file interface_quda.cpp.
References comm_init(), comms_initialized, LexMapData::dims, errorQuda, func, fused_exterior_ndeg_tm_dslash_cuda_gen::i, lex_rank_from_coords(), LexMapData::ndim, and warningQuda.
Referenced by comm_set_gridsize_(), init_default_comms(), and initComms().


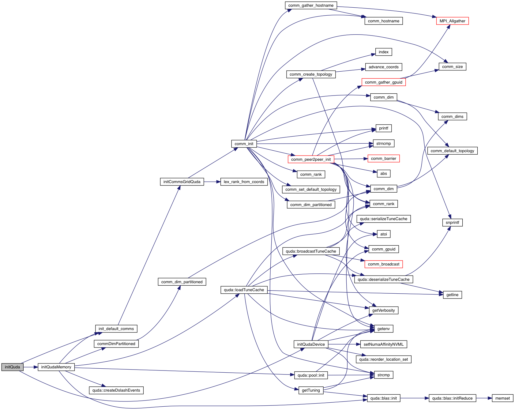
| void initQuda | ( | int | device | ) |
Initialize the library. This function is actually a wrapper around calls to initQudaDevice() and initQudaMemory().
| device | CUDA device number to use. In a multi-GPU build, this parameter may either be set explicitly on a per-process basis or set to -1 to enable a default allocation of devices to processes. |
Definition at line 546 of file interface_quda.cpp.
References comms_initialized, init_default_comms(), initQudaDevice(), and initQudaMemory().
Referenced by gauge_force_test(), hisq_force_init(), init(), init_quda_(), invert_test(), llfat_test(), main(), StaggeredDslashTest::SetUpTestCase(), DslashTest::SetUpTestCase(), SU3test(), and unitarize_link_test().


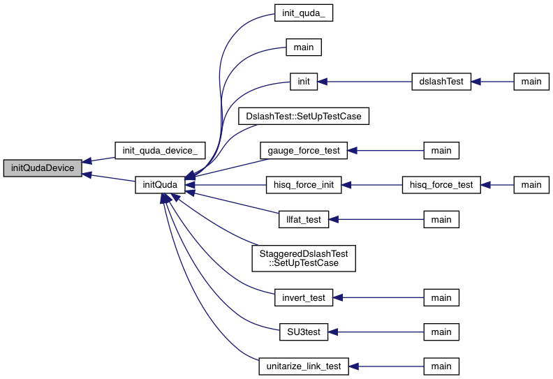
| void initQudaDevice | ( | int | device | ) |
Initialize the library. This is a low-level interface that is called by initQuda. Calling initQudaDevice requires that the user also call initQudaMemory before using QUDA.
| device | CUDA device number to use. In a multi-GPU build, this parameter may either be set explicitly on a per-process basis or set to -1 to enable a default allocation of devices to processes. |
Definition at line 365 of file interface_quda.cpp.
References atoi(), checkCudaErrorNoSync, comm_gpuid(), comms_initialized, deviceProp, errorQuda, getenv(), getVerbosity(), gitversion, fused_exterior_ndeg_tm_dslash_cuda_gen::i, initialized, printfQuda, profileInit, profileInit2End, QUDA_CPU_FIELD_LOCATION, QUDA_CUDA_FIELD_LOCATION, quda::QUDA_PROFILE_INIT, quda::QUDA_PROFILE_TOTAL, QUDA_SILENT, QUDA_SUMMARIZE, quda::quda_version, quda::reorder_location_set(), setNumaAffinityNVML(), strcmp(), and warningQuda.
Referenced by init_quda_device_(), and initQuda().


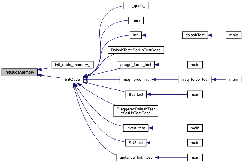
| void initQudaMemory | ( | ) |
Initialize the library persistant memory allocations (both host and device). This is a low-level interface that is called by initQuda. Calling initQudaMemory requires that the user has previously called initQudaDevice.
Definition at line 500 of file interface_quda.cpp.
References checkCudaError, commDimPartitioned(), comms_initialized, quda::createDslashEvents(), d, greatestPriority, fused_exterior_ndeg_tm_dslash_cuda_gen::i, quda::blas::init(), quda::pool::init(), init_default_comms(), quda::loadTuneCache(), mapped_malloc, quda::Nstream, num_failures_d, num_failures_h, profileInit, quda::QUDA_PROFILE_INIT, quda::QUDA_PROFILE_TOTAL, R, redundant_comms, and streams.
Referenced by init_quda_memory_(), and initQuda().


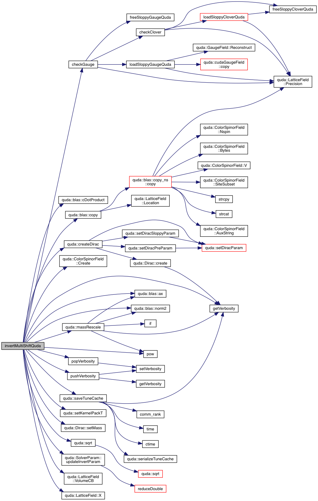
| void invertMultiShiftQuda | ( | void ** | _hp_x, |
| void * | _hp_b, | ||
| QudaInvertParam * | param | ||
| ) |
Solve for multiple shifts (e.g., masses).
| _hp_x | Array of solution spinor fields |
| _hp_b | Source spinor fields |
| param | Contains all metadata regarding host and device storage and solver parameters |
Generic version of the multi-shift solver. Should work for most fermions. Note that offset[0] is not folded into the mass parameter.
At present, the solution_type must be MATDAG_MAT or MATPCDAG_MATPC, and solve_type must be NORMOP or NORMOP_PC. The solution and solve preconditioning have to match.
Definition at line 3206 of file interface_quda.cpp.
References quda::blas::ax(), b, quda::blas::cDotProduct(), checkGauge(), quda::blas::copy(), quda::ColorSpinorParam::create, quda::ColorSpinorField::Create(), quda::createDirac(), QudaGaugeParam_s::cuda_prec, cudaGauge, d, dirac, double, errorQuda, gaugeFatPrecise, gaugePrecise, getVerbosity(), fused_exterior_ndeg_tm_dslash_cuda_gen::i, initialized, quda::SolverParam::iter, quda::ColorSpinorParam::location, quda::massRescale(), quda::blas::norm2(), param, popVerbosity(), pow(), quda::LatticeFieldParam::precision, printfQuda, profileMulti, pushVerbosity(), QUDA_ASQTAD_DSLASH, QUDA_CG_INVERTER, QUDA_COPY_FIELD_CREATE, QUDA_DIRECT_PC_SOLVE, QUDA_DIRECT_SOLVE, QUDA_DOMAIN_WALL_4D_DSLASH, QUDA_DOMAIN_WALL_DSLASH, QUDA_HEAVY_QUARK_RESIDUAL, QUDA_MAT_SOLUTION, QUDA_MATPC_SOLUTION, QUDA_MATPCDAG_MATPC_SOLUTION, QUDA_MAX_MULTI_SHIFT, QUDA_MOBIUS_DWF_DSLASH, QUDA_NORMOP_PC_SOLVE, QUDA_NULL_FIELD_CREATE, quda::QUDA_PROFILE_D2H, quda::QUDA_PROFILE_EPILOGUE, quda::QUDA_PROFILE_FREE, quda::QUDA_PROFILE_H2D, quda::QUDA_PROFILE_INIT, quda::QUDA_PROFILE_PREAMBLE, quda::QUDA_PROFILE_TOTAL, QUDA_SOURCE_NORMALIZATION, QUDA_STAGGERED_DSLASH, QUDA_SUMMARIZE, QUDA_USE_INIT_GUESS_YES, QUDA_VERBOSE, QUDA_ZERO_FIELD_CREATE, quda::saveTuneCache(), quda::setKernelPackT(), quda::Dirac::setMass(), quda::DiracMdagM::shift, solutionResident, spinorSiteSize, quda::sqrt(), tmp, quda::SolverParam::tol, tol_hq, quda::SolverParam::tol_hq, quda::SolverParam::true_res, quda::SolverParam::true_res_hq, quda::SolverParam::true_res_hq_offset, quda::SolverParam::true_res_offset, quda::unscaled_shifts, quda::SolverParam::updateInvertParam(), quda::SolverParam::use_init_guess, quda::ColorSpinorParam::v, quda::LatticeField::VolumeCB(), X, quda::LatticeField::X(), x, and z.
Referenced by invert_multishift_quda_(), invert_test(), and main().


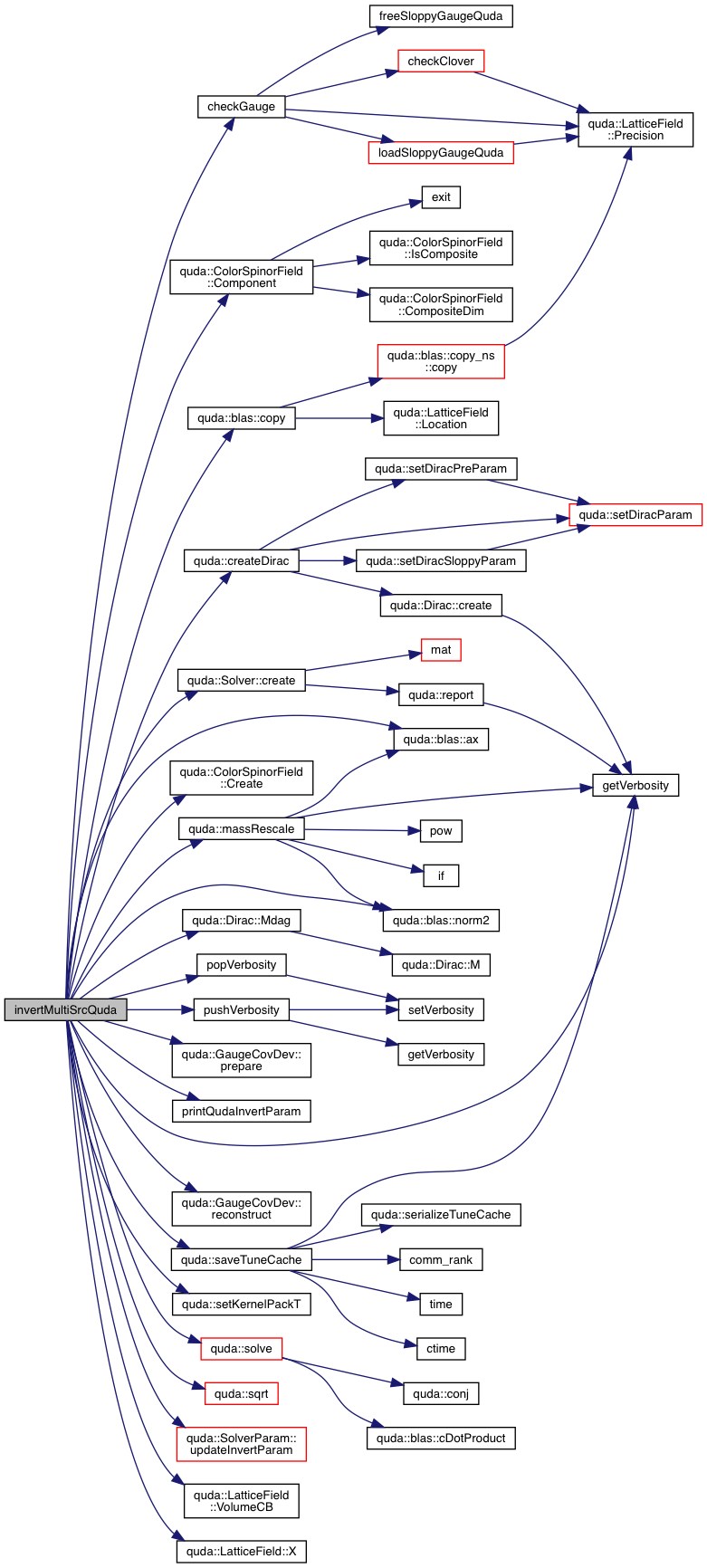
| void invertMultiSrcQuda | ( | void ** | _hp_x, |
| void ** | _hp_b, | ||
| QudaInvertParam * | param | ||
| ) |
Perform the solve like but for multiples right hand sides.
| _hp_x | Array of solution spinor fields |
| _hp_b | Array of source spinor fields |
| param | Contains all metadata regarding |
| param | Contains all metadata regarding host and device storage and solver parameters |
Generic version of the multi-shift solver. Should work for most fermions. Note that offset[0] is not folded into the mass parameter.
At present, the solution_type must be MATDAG_MAT or MATPCDAG_MATPC, and solve_type must be NORMOP or NORMOP_PC. The solution and solve preconditioning have to match.
Definition at line 2848 of file interface_quda.cpp.
References quda::blas::ax(), b, checkGauge(), quda::ColorSpinorField::Component(), quda::ColorSpinorParam::composite_dim, quda::blas::copy(), quda::ColorSpinorParam::create, quda::Solver::create(), quda::ColorSpinorField::Create(), quda::createDirac(), QudaGaugeParam_s::cuda_prec, cudaGauge, d, dirac, double, errorQuda, getVerbosity(), fused_exterior_ndeg_tm_dslash_cuda_gen::i, in, initialized, quda::ColorSpinorParam::is_component, quda::ColorSpinorParam::is_composite, quda::ColorSpinorParam::location, quda::massRescale(), quda::Dirac::Mdag(), quda::blas::norm2(), out, param, popVerbosity(), quda::GaugeCovDev::prepare(), printfQuda, printQudaInvertParam(), profileInvert, pushVerbosity(), QUDA_CG_INVERTER, QUDA_DEBUG_VERBOSE, QUDA_DIRECT_PC_SOLVE, QUDA_DIRECT_SOLVE, QUDA_DOMAIN_WALL_4D_DSLASH, QUDA_DOMAIN_WALL_DSLASH, QUDA_DOUBLE_PRECISION, QUDA_MAT_SOLUTION, QUDA_MATDAG_MAT_SOLUTION, QUDA_MATPC_SOLUTION, QUDA_MATPCDAG_MATPC_SOLUTION, QUDA_MG_INVERTER, QUDA_MOBIUS_DWF_DSLASH, QUDA_NORMERR_PC_SOLVE, QUDA_NORMERR_SOLVE, QUDA_NORMOP_PC_SOLVE, QUDA_NULL_FIELD_CREATE, QUDA_PRESERVE_SOURCE_NO, quda::QUDA_PROFILE_D2H, quda::QUDA_PROFILE_EPILOGUE, quda::QUDA_PROFILE_H2D, quda::QUDA_PROFILE_TOTAL, QUDA_SOURCE_NORMALIZATION, QUDA_USE_INIT_GUESS_YES, QUDA_VERBOSE, QUDA_ZERO_FIELD_CREATE, quda::GaugeCovDev::reconstruct(), quda::saveTuneCache(), quda::setKernelPackT(), quda::solve(), spinorSiteSize, quda::sqrt(), tmp, quda::SolverParam::updateInvertParam(), quda::ColorSpinorParam::v, quda::LatticeField::VolumeCB(), X, quda::LatticeField::X(), and x.
Referenced by invert_test(), and main().


| void invertQuda | ( | void * | h_x, |
| void * | h_b, | ||
| QudaInvertParam * | param | ||
| ) |
Perform the solve, according to the parameters set in param. It is assumed that the gauge field has already been loaded via loadGaugeQuda().
| h_x | Solution spinor field |
| h_b | Source spinor field |
| param | Contains all metadata regarding host and device storage and solver parameters |
Definition at line 2521 of file interface_quda.cpp.
References quda::blas::ax(), b, quda::blas::cDotProduct(), checkGauge(), chronoResident(), quda::blas::copy(), quda::ColorSpinorParam::create, quda::Solver::create(), quda::ColorSpinorField::Create(), quda::createDirac(), QudaGaugeParam_s::cuda_prec, cudaGauge, d, dirac, double, errorQuda, getVerbosity(), fused_exterior_ndeg_tm_dslash_cuda_gen::i, in, initialized, quda::ColorSpinorParam::location, quda::massRescale(), quda::Dirac::Mdag(), quda::blas::norm2(), out, param, popVerbosity(), quda::LatticeFieldParam::precision, quda::GaugeCovDev::prepare(), printfQuda, printQudaInvertParam(), profileInvert, pushVerbosity(), QUDA_CG_INVERTER, QUDA_COPY_FIELD_CREATE, QUDA_DEBUG_VERBOSE, QUDA_DIRECT_PC_SOLVE, QUDA_DIRECT_SOLVE, QUDA_DOMAIN_WALL_4D_DSLASH, QUDA_DOMAIN_WALL_DSLASH, QUDA_DOUBLE_PRECISION, QUDA_MAT_SOLUTION, QUDA_MATDAG_MAT_SOLUTION, QUDA_MATPC_SOLUTION, QUDA_MATPCDAG_MATPC_SOLUTION, QUDA_MAX_CHRONO, QUDA_MG_INVERTER, QUDA_MOBIUS_DWF_DSLASH, QUDA_NORMERR_PC_SOLVE, QUDA_NORMERR_SOLVE, QUDA_NORMOP_PC_SOLVE, QUDA_NULL_FIELD_CREATE, QUDA_PRESERVE_SOURCE_NO, quda::QUDA_PROFILE_D2H, quda::QUDA_PROFILE_EPILOGUE, quda::QUDA_PROFILE_FREE, quda::QUDA_PROFILE_H2D, quda::QUDA_PROFILE_TOTAL, QUDA_SOURCE_NORMALIZATION, QUDA_USE_INIT_GUESS_YES, QUDA_VERBOSE, quda::GaugeCovDev::reconstruct(), quda::saveTuneCache(), quda::setKernelPackT(), solutionResident, quda::solve(), spinorSiteSize, quda::sqrt(), tmp, tmp2, quda::SolverParam::updateInvertParam(), quda::ColorSpinorParam::v, quda::LatticeField::VolumeCB(), X, quda::LatticeField::X(), x, and quda::blas::zero().
Referenced by invert_quda_(), invert_test(), and main().


| void lanczosQuda | ( | int | k0, |
| int | m, | ||
| void * | hp_Apsi, | ||
| void * | hp_r, | ||
| void * | hp_V, | ||
| void * | hp_alpha, | ||
| void * | hp_beta, | ||
| QudaEigParam * | eig_param | ||
| ) |
Perform the solve, according to the parameters set in param. It is assumed that the gauge field has already been loaded via loadGaugeQuda().
| h_x | Solution spinor field |
| h_b | Source spinor field |
| param | Contains all metadata regarding host and device storage and solver parameters |
Definition at line 2144 of file interface_quda.cpp.
References checkGauge(), quda::Eig_Solver::create(), quda::ColorSpinorParam::create, quda::Dirac::create(), cudaGauge, d, dirac, errorQuda, exit(), gaugePrecise, getVerbosity(), host_free, initialized, QudaEigParam_s::invert_param, mat(), quda::blas::norm2(), param, popVerbosity(), printfQuda, printQudaInvertParam(), profileInvert, pushVerbosity(), QUDA_COPY_FIELD_CREATE, QUDA_CPU_FIELD_LOCATION, QUDA_DEBUG_VERBOSE, QUDA_DOMAIN_WALL_4D_DSLASH, QUDA_DOMAIN_WALL_DSLASH, QUDA_MATPC_DAG_SOLUTION, QUDA_MATPCDAG_MATPC_SHIFT_SOLUTION, QUDA_MATPCDAG_MATPC_SOLUTION, QUDA_MOBIUS_DWF_DSLASH, quda::QUDA_PROFILE_D2H, quda::QUDA_PROFILE_H2D, quda::QUDA_PROFILE_TOTAL, QUDA_VERBOSE, QudaEigParam_s::RitzMat_lanczos, safe_malloc, quda::saveTuneCache(), quda::setDiracParam(), quda::setKernelPackT(), quda::ColorSpinorParam::v, X, and quda::LatticeField::X().

| void loadCloverQuda | ( | void * | h_clover, |
| void * | h_clovinv, | ||
| QudaInvertParam * | inv_param | ||
| ) |
Load the clover term and/or the clover inverse from the host. Either h_clover or h_clovinv may be set to NULL.
| h_clover | Base pointer to host clover field |
| h_cloverinv | Base pointer to host clover inverse field |
| inv_param | Contains all metadata regarding host and device storage |
Definition at line 859 of file interface_quda.cpp.
References quda::GaugeField::Anisotropy(), quda::ColorSpinorField::Bytes(), checkCudaError, QudaInvertParam_s::cl_pad, quda::CloverFieldParam::clover, QudaInvertParam_s::clover_coeff, QudaInvertParam_s::clover_cpu_prec, QudaInvertParam_s::clover_cuda_prec, QudaInvertParam_s::clover_cuda_prec_precondition, QudaInvertParam_s::clover_cuda_prec_sloppy, QudaInvertParam_s::clover_location, QudaInvertParam_s::clover_order, QudaInvertParam_s::clover_rho, QudaInvertParam_s::cloverGiB, quda::CloverFieldParam::cloverInv, quda::cloverInvert(), cloverPrecise, QudaInvertParam_s::compute_clover, QudaInvertParam_s::compute_clover_inverse, QudaInvertParam_s::compute_clover_trlog, quda::cudaCloverField::copy(), quda::CloverFieldParam::create, createCloverQuda(), quda::CloverFieldParam::csw, quda::CloverField::Csw(), quda::CloverFieldParam::direct, QudaInvertParam_s::dslash_type, errorQuda, freeSloppyCloverQuda(), gaugePrecise, quda::LatticeField::GBytes(), getVerbosity(), fused_exterior_ndeg_tm_dslash_cuda_gen::i, in, initialized, inv_param, invalidate_clover, quda::CloverFieldParam::inverse, quda::CloverFieldParam::invNorm, QudaInvertParam_s::kappa, loadSloppyCloverQuda(), QudaInvertParam_s::matpc_type, QudaInvertParam_s::mu, quda::CloverFieldParam::mu2, quda::LatticeFieldParam::nDim, quda::CloverFieldParam::norm, quda::CloverFieldParam::order, quda::LatticeFieldParam::pad, popVerbosity(), quda::LatticeFieldParam::precision, printfQuda, printQudaInvertParam(), profileClover, pushVerbosity(), QUDA_CLOVER_WILSON_DSLASH, QUDA_CPU_FIELD_LOCATION, QUDA_CUDA_FIELD_LOCATION, QUDA_DEBUG_VERBOSE, QUDA_DIRECT_PC_SOLVE, QUDA_FULL_SITE_SUBSET, QUDA_HALF_PRECISION, QUDA_MATPC_EVEN_EVEN_ASYMMETRIC, QUDA_MATPC_ODD_ODD_ASYMMETRIC, QUDA_MATPC_SOLUTION, QUDA_MATPCDAG_MATPC_SOLUTION, QUDA_NORMERR_PC_SOLVE, QUDA_NORMOP_PC_SOLVE, QUDA_NULL_FIELD_CREATE, quda::QUDA_PROFILE_COMPUTE, quda::QUDA_PROFILE_D2H, quda::QUDA_PROFILE_EPILOGUE, quda::QUDA_PROFILE_FREE, quda::QUDA_PROFILE_H2D, quda::QUDA_PROFILE_INIT, quda::QUDA_PROFILE_TOTAL, QUDA_REFERENCE_FIELD_CREATE, QUDA_TWISTED_CLOVER_DSLASH, QUDA_VERBOSE, qudaMemcpy, QudaInvertParam_s::return_clover, QudaInvertParam_s::return_clover_inverse, quda::CloverFieldParam::setPrecision(), quda::CloverField::setRho(), quda::LatticeFieldParam::siteSubset, QudaInvertParam_s::solution_type, QudaInvertParam_s::solve_type, quda::CloverField::TrLog(), QudaInvertParam_s::trlogA, quda::CloverFieldParam::twisted, dslash_cuda_gen::twisted(), quda::CloverField::V(), quda::ColorSpinorField::V(), QudaInvertParam_s::verbosity, warningQuda, quda::LatticeFieldParam::x, and quda::LatticeField::X().
Referenced by init(), load_clover_quda_(), and main().


| void loadGaugeQuda | ( | void * | h_gauge, |
| QudaGaugeParam * | param | ||
| ) |
Load the gauge field from the host.
| h_gauge | Base pointer to host gauge field (regardless of dimensionality) |
| param | Contains all metadata regarding host and device storage |
Definition at line 602 of file interface_quda.cpp.
References commDimPartitioned(), quda::cudaGaugeField::copy(), createExtendedGauge(), QudaGaugeParam_s::cuda_prec, QudaGaugeParam_s::cuda_prec_precondition, QudaGaugeParam_s::cuda_prec_sloppy, errorQuda, quda::cudaGaugeField::exchangeGhost(), extendedGaugeResident, QudaGaugeParam_s::ga_pad, gauge_param, gaugeExtended, gaugeFatExtended, gaugeFatPrecise, gaugeFatPrecondition, gaugeFatSloppy, QudaGaugeParam_s::gaugeGiB, gaugeLongExtended, gaugeLongPrecise, gaugeLongPrecondition, gaugeLongSloppy, gaugePrecise, gaugePrecondition, gaugeSloppy, gaugeSmeared, quda::LatticeField::GBytes(), getVerbosity(), fused_exterior_ndeg_tm_dslash_cuda_gen::i, in, initialized, invalidate_clover, QudaGaugeParam_s::location, QudaGaugeParam_s::overlap, param, printfQuda, printQudaGaugeParam(), profileGauge, QUDA_ASQTAD_FAT_LINKS, QUDA_ASQTAD_LONG_LINKS, QUDA_BQCD_GAUGE_ORDER, QUDA_CPU_FIELD_LOCATION, QUDA_DEBUG_VERBOSE, QUDA_DOUBLE_PRECISION, QUDA_FLOAT2_GAUGE_ORDER, QUDA_FLOAT4_GAUGE_ORDER, QUDA_GHOST_EXCHANGE_NO, QUDA_GHOST_EXCHANGE_PAD, QUDA_NULL_FIELD_CREATE, quda::QUDA_PROFILE_COMPUTE, quda::QUDA_PROFILE_FREE, quda::QUDA_PROFILE_H2D, quda::QUDA_PROFILE_INIT, quda::QUDA_PROFILE_TOTAL, QUDA_RECONSTRUCT_NO, QUDA_SMEARED_LINKS, QUDA_VERBOSE, QUDA_WILSON_LINKS, R, quda::LatticeField::R(), QudaGaugeParam_s::reconstruct, quda::GaugeField::Reconstruct(), QudaGaugeParam_s::reconstruct_precondition, QudaGaugeParam_s::reconstruct_sloppy, QudaGaugeParam_s::type, and QudaGaugeParam_s::use_resident_gauge.
Referenced by init(), invert_test(), load_gauge_quda_(), main(), and SU3test().


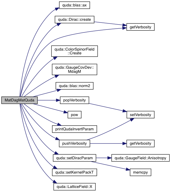
| void MatDagMatQuda | ( | void * | h_out, |
| void * | h_in, | ||
| QudaInvertParam * | inv_param | ||
| ) |
Apply M^{}M, possibly even/odd preconditioned.
| h_out | Result spinor field |
| h_in | Input spinor field |
| param | Contains all metadata regarding host and device storage |
Definition at line 1923 of file interface_quda.cpp.
References quda::blas::ax(), cloverPrecise, quda::ColorSpinorParam::create, quda::Dirac::create(), quda::ColorSpinorField::Create(), dirac, QudaInvertParam_s::dslash_type, errorQuda, gaugePrecise, getVerbosity(), in, initialized, QudaInvertParam_s::input_location, inv_param, QudaInvertParam_s::kappa, kappa, QudaInvertParam_s::mass_normalization, quda::GaugeCovDev::MdagM(), quda::blas::norm2(), out, QudaInvertParam_s::output_location, popVerbosity(), pow(), printfQuda, printQudaInvertParam(), pushVerbosity(), QUDA_ASYMMETRIC_MASS_NORMALIZATION, QUDA_CLOVER_WILSON_DSLASH, QUDA_DEBUG_VERBOSE, QUDA_DOMAIN_WALL_4D_DSLASH, QUDA_DOMAIN_WALL_DSLASH, QUDA_MASS_NORMALIZATION, QUDA_MATPC_SOLUTION, QUDA_MATPCDAG_MATPC_SOLUTION, QUDA_MOBIUS_DWF_DSLASH, QUDA_NULL_FIELD_CREATE, QUDA_TWISTED_CLOVER_DSLASH, quda::setDiracParam(), quda::setKernelPackT(), QudaInvertParam_s::solution_type, QudaInvertParam_s::verbosity, and quda::LatticeField::X().
Referenced by dslashCUDA(), and mat_dag_mat_quda_().


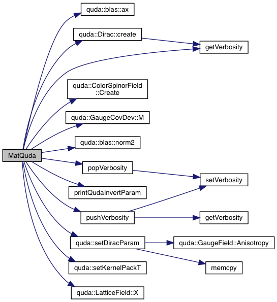
| void MatQuda | ( | void * | h_out, |
| void * | h_in, | ||
| QudaInvertParam * | inv_param | ||
| ) |
Apply the full Dslash matrix, possibly even/odd preconditioned.
| h_out | Result spinor field |
| h_in | Input spinor field |
| param | Contains all metadata regarding host and device storage |
Definition at line 1853 of file interface_quda.cpp.
References quda::blas::ax(), cloverPrecise, quda::ColorSpinorParam::create, quda::Dirac::create(), quda::ColorSpinorField::Create(), dirac, QudaInvertParam_s::dslash_type, errorQuda, gaugePrecise, getVerbosity(), in, QudaInvertParam_s::input_location, inv_param, QudaInvertParam_s::kappa, kappa, quda::GaugeCovDev::M(), QudaInvertParam_s::mass_normalization, quda::blas::norm2(), out, QudaInvertParam_s::output_location, popVerbosity(), printfQuda, printQudaInvertParam(), pushVerbosity(), QUDA_ASYMMETRIC_MASS_NORMALIZATION, QUDA_CLOVER_WILSON_DSLASH, QUDA_DEBUG_VERBOSE, QUDA_DOMAIN_WALL_4D_DSLASH, QUDA_DOMAIN_WALL_DSLASH, QUDA_MASS_NORMALIZATION, QUDA_MATPC_SOLUTION, QUDA_MATPCDAG_MATPC_SOLUTION, QUDA_MOBIUS_DWF_DSLASH, QUDA_NULL_FIELD_CREATE, QUDA_TWISTED_CLOVER_DSLASH, quda::setDiracParam(), quda::setKernelPackT(), QudaInvertParam_s::solution_type, QudaInvertParam_s::verbosity, and quda::LatticeField::X().
Referenced by dslashCUDA(), and mat_quda_().


| double momActionQuda | ( | void * | momentum, |
| QudaGaugeParam * | param | ||
| ) |
Evaluate the momentum contribution to the Hybrid Monte Carlo action.
| momentum | The momentum field |
| param | The parameters of the external fields and the computation settings |
Definition at line 4657 of file interface_quda.cpp.
References checkCudaError, quda::computeMomAction(), cpuMom, quda::GaugeFieldParam::create, cudaMom, errorQuda, gParam, quda::cudaGaugeField::loadCPUField(), QudaGaugeParam_s::make_resident_mom, momResident, quda::GaugeFieldParam::order, param, profileMomAction, QUDA_ASQTAD_MOM_LINKS, QUDA_FLOAT2_GAUGE_ORDER, QUDA_NULL_FIELD_CREATE, quda::QUDA_PROFILE_COMPUTE, quda::QUDA_PROFILE_FREE, quda::QUDA_PROFILE_H2D, quda::QUDA_PROFILE_INIT, quda::QUDA_PROFILE_TOTAL, QUDA_RECONSTRUCT_10, QUDA_RECONSTRUCT_NO, QUDA_TIFR_GAUGE_ORDER, QUDA_TIFR_PADDED_GAUGE_ORDER, quda::GaugeFieldParam::reconstruct, and QudaGaugeParam_s::use_resident_mom.
Referenced by kinetic_quda_().


| void* newDeflationQuda | ( | QudaEigParam * | param | ) |
Create deflation solver resources.
Definition at line 2500 of file interface_quda.cpp.
References quda::flushProfile(), openMagma(), profileInvert, quda::QUDA_PROFILE_TOTAL, and quda::saveProfile().
Referenced by main().


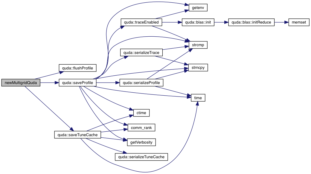
| void* newMultigridQuda | ( | QudaMultigridParam * | param | ) |
Setup the multigrid solver, according to the parameters set in param. It is assumed that the gauge field has already been loaded via loadGaugeQuda().
| param | Contains all metadata regarding host and device storage and solver parameters |
Definition at line 2364 of file interface_quda.cpp.
References quda::flushProfile(), profileInvert, quda::QUDA_PROFILE_TOTAL, quda::saveProfile(), and quda::saveTuneCache().
Referenced by main().


| QudaEigParam newQudaEigParam | ( | void | ) |
A new QudaEigParam should always be initialized immediately after it's defined (and prior to explicitly setting its members) using this function. Typical usage is as follows:
QudaEigParam eig_param = newQudaEigParam();
Referenced by main().

| QudaGaugeParam newQudaGaugeParam | ( | void | ) |
A new QudaGaugeParam should always be initialized immediately after it's defined (and prior to explicitly setting its members) using this function. Typical usage is as follows:
QudaGaugeParam gauge_param = newQudaGaugeParam();
Referenced by gauge_force_test(), init(), invert_test(), llfat_test(), main(), new_quda_gauge_param_(), GaugeAlgTest::SetUp(), SU3test(), and unitarize_link_test().

| QudaInvertParam newQudaInvertParam | ( | void | ) |
A new QudaInvertParam should always be initialized immediately after it's defined (and prior to explicitly setting its members) using this function. Typical usage is as follows:
QudaInvertParam invert_param = newQudaInvertParam();
Referenced by init(), invert_test(), main(), and new_quda_invert_param_().

| QudaMultigridParam newQudaMultigridParam | ( | void | ) |
A new QudaMultigridParam should always be initialized immediately after it's defined (and prior to explicitly setting its members) using this function. Typical usage is as follows:
QudaMultigridParam mg_param = newQudaMultigridParam();
Referenced by main().

| void openMagma | ( | ) |
Open/Close MAGMA library
Definition at line 92 of file interface_quda.cpp.
References InitMagma, OpenMagma(), and printfQuda.
Referenced by newDeflationQuda().


| void pack_ghost | ( | void ** | cpuLink, |
| void ** | cpuGhost, | ||
| int | nFace, | ||
| QudaPrecision | precision | ||
| ) |
Performs APE smearing on gaugePrecise and stores it in gaugeSmeared
| nSteps | Number of steps to apply. |
| alpha | Alpha coefficient for APE smearing. |
Definition at line 5096 of file interface_quda.cpp.
References quda::APEStep(), quda::cudaGaugeField::copy(), createExtendedGauge(), errorQuda, quda::cudaGaugeField::exchangeExtendedGhost(), gaugePrecise, gaugeSmeared, getVerbosity(), gParam, fused_exterior_ndeg_tm_dslash_cuda_gen::i, quda::plaquette(), printfQuda, profileAPE, QUDA_CUDA_FIELD_LOCATION, quda::QUDA_PROFILE_TOTAL, QUDA_VERBOSE, R, and redundant_comms.
Referenced by SU3test().


Performs Over Imroved STOUT smearing on gaugePrecise and stores it in gaugeSmeared
| nSteps | Number of steps to apply. |
| rho | Rho coefficient for STOUT smearing. |
| epsilon | Epsilon coefficient for Over Improved STOUT smearing. |
Definition at line 5166 of file interface_quda.cpp.
References quda::cudaGaugeField::copy(), createExtendedGauge(), errorQuda, quda::cudaGaugeField::exchangeExtendedGhost(), gaugePrecise, gaugeSmeared, getVerbosity(), gParam, fused_exterior_ndeg_tm_dslash_cuda_gen::i, quda::OvrImpSTOUTStep(), quda::plaquette(), printfQuda, profileAPE, profileOvrImpSTOUT, QUDA_CUDA_FIELD_LOCATION, quda::QUDA_PROFILE_TOTAL, QUDA_VERBOSE, R, and redundant_comms.
Referenced by SU3test().


Performs STOUT smearing on gaugePrecise and stores it in gaugeSmeared
| nSteps | Number of steps to apply. |
| rho | Rho coefficient for STOUT smearing. |
Definition at line 5131 of file interface_quda.cpp.
References quda::cudaGaugeField::copy(), createExtendedGauge(), errorQuda, quda::cudaGaugeField::exchangeExtendedGhost(), gaugePrecise, gaugeSmeared, getVerbosity(), gParam, fused_exterior_ndeg_tm_dslash_cuda_gen::i, quda::plaquette(), printfQuda, profileAPE, profileSTOUT, QUDA_CUDA_FIELD_LOCATION, quda::QUDA_PROFILE_TOTAL, QUDA_VERBOSE, R, redundant_comms, and quda::STOUTStep().
Referenced by SU3test().


| void performWuppertalnStep | ( | void * | h_out, |
| void * | h_in, | ||
| QudaInvertParam * | param, | ||
| unsigned int | nSteps, | ||
| double | alpha | ||
| ) |
Performs Wuppertal smearing on a given spinor using the gauge field gaugeSmeared, if it exist, or gaugePrecise if no smeared field is present.
| h_out | Result spinor field |
| h_in | Input spinor field |
| param | Contains all metadata regarding host and device storage and operator which will be applied to the spinor |
| nSteps | Number of steps to apply. |
| alpha | Alpha coefficient for Wuppertal smearing. |
Definition at line 5023 of file interface_quda.cpp.
References quda::copyExtendedGauge(), quda::GaugeFieldParam::create, quda::ColorSpinorParam::create, quda::ColorSpinorField::Create(), errorQuda, quda::cudaGaugeField::exchangeGhost(), gaugePrecise, gaugeSmeared, getVerbosity(), gParam, fused_exterior_ndeg_tm_dslash_cuda_gen::i, in, QudaInvertParam_s::input_location, inv_param, quda::ColorSpinorParam::location, quda::norm(), quda::blas::norm2(), out, QudaInvertParam_s::output_location, parity, popVerbosity(), printfQuda, printQudaInvertParam(), profileWuppertal, pushVerbosity(), QUDA_CUDA_FIELD_LOCATION, QUDA_DEBUG_VERBOSE, QUDA_NULL_FIELD_CREATE, quda::QUDA_PROFILE_TOTAL, QUDA_VERBOSE, quda::ColorSpinorParam::v, QudaInvertParam_s::verbosity, quda::wuppertalStep(), and quda::LatticeField::X().

| void plaqQuda | ( | double | plaq[3] | ) |
Computes the total, spatial and temporal plaquette averages of the loaded gauge configuration.
| Array | for storing the averages (total, spatial, temporal) |
Definition at line 5003 of file interface_quda.cpp.
References createExtendedGauge(), errorQuda, extendedGaugeResident, gaugePrecise, quda::plaquette(), profilePlaq, QUDA_CUDA_FIELD_LOCATION, quda::QUDA_PROFILE_COMPUTE, quda::QUDA_PROFILE_TOTAL, and R.
Referenced by plaq_quda_(), and SU3test().


| void printQudaEigParam | ( | QudaEigParam * | param | ) |
Print the members of QudaEigParam.
| param | The QudaEigParam whose elements we are to print. |
Definition at line 145 of file check_params.h.
References INVALID_DOUBLE, INVALID_INT, mem_type_ritz, printfQuda, QUDA_CUDA_FIELD_LOCATION, QUDA_EIGEN_EXTLIB, QUDA_EXTLIB_INVALID, QUDA_INVALID_FIELD_LOCATION, QUDA_INVALID_SOLUTION, QUDA_INVALID_TYPE, QUDA_MEMORY_DEVICE, QUDA_MEMORY_INVALID, and ret.
| void printQudaGaugeParam | ( | QudaGaugeParam * | param | ) |
Print the members of QudaGaugeParam.
| param | The QudaGaugeParam whose elements we are to print. |
Definition at line 40 of file check_params.h.
References anisotropy, cpu_prec, cuda_prec, QudaGaugeParam_s::cuda_prec, QudaGaugeParam_s::cuda_prec_precondition, cuda_prec_precondition, QudaGaugeParam_s::cuda_prec_sloppy, cuda_prec_sloppy, gauge_order, fused_exterior_ndeg_tm_dslash_cuda_gen::i, INVALID_DOUBLE, INVALID_INT, param, printfQuda, QUDA_ASQTAD_FAT_LINKS, QUDA_ASQTAD_LONG_LINKS, QUDA_CPU_FIELD_LOCATION, QUDA_GAUGE_FIXED_INVALID, QUDA_INVALID_FIELD_LOCATION, QUDA_INVALID_GAUGE_ORDER, QUDA_INVALID_LINKS, QUDA_INVALID_PRECISION, QUDA_INVALID_T_BOUNDARY, QUDA_RECONSTRUCT_INVALID, QUDA_STAGGERED_PHASE_INVALID, QUDA_STAGGERED_PHASE_NO, QUDA_WILSON_LINKS, QudaGaugeParam_s::reconstruct, QudaGaugeParam_s::reconstruct_precondition, QudaGaugeParam_s::reconstruct_sloppy, ret, QudaGaugeParam_s::type, and X.
Referenced by loadGaugeQuda().

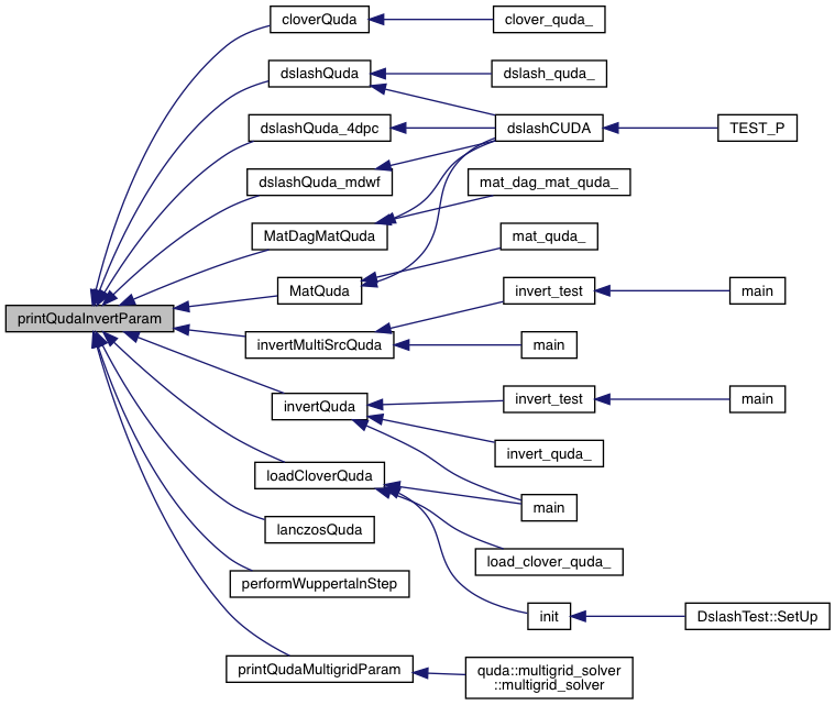
| void printQudaInvertParam | ( | QudaInvertParam * | param | ) |
Print the members of QudaInvertParam.
| param | The QudaInvertParam whose elements we are to print. |
Whether to use a pipelined solver
< Number of offsets in the multi-shift solver
< Number of offsets in the multi-shift solver
< width of domain overlaps
Definition at line 191 of file check_params.h.
References clover_coeff, compute_clover, cpu_prec, cuda_prec, QudaGaugeParam_s::cuda_prec, QudaGaugeParam_s::cuda_prec_precondition, cuda_prec_precondition, cuda_prec_ritz, QudaGaugeParam_s::cuda_prec_sloppy, cuda_prec_sloppy, deg_tm_dslash_cuda_gen::dagger, deflation_grid, dslash_type, e, eigcg_max_restarts, eigenval_tol, gcrNkrylov, fused_exterior_ndeg_tm_dslash_cuda_gen::i, inc_tol, inv_type, INVALID_DOUBLE, INVALID_INT, kappa, Ls, m5, mass, matpc_type, max_restart_num, max_search_dim, mu, nev, offset, omega, param, pipeline, printfQuda, QUDA_ADDITIVE_SCHWARZ, QUDA_ASQTAD_DSLASH, QUDA_BICGSTAB_INVERTER, QUDA_CG_INVERTER, QUDA_CLOVER_WILSON_DSLASH, QUDA_CPU_FIELD_LOCATION, QUDA_DAG_INVALID, QUDA_DEFAULT_NORMALIZATION, QUDA_DOMAIN_WALL_4D_DSLASH, QUDA_DOMAIN_WALL_DSLASH, QUDA_EIGEN_EXTLIB, QUDA_EXTLIB_INVALID, QUDA_GCR_INVERTER, QUDA_HEAVY_QUARK_RESIDUAL, QUDA_INVALID_CLOVER_ORDER, QUDA_INVALID_DIRAC_ORDER, QUDA_INVALID_DSLASH, QUDA_INVALID_FIELD_LOCATION, QUDA_INVALID_GAMMA_BASIS, QUDA_INVALID_INVERTER, QUDA_INVALID_NORMALIZATION, QUDA_INVALID_PRECISION, QUDA_INVALID_RESIDUAL, QUDA_INVALID_SCHWARZ, QUDA_INVALID_SOLUTION, QUDA_INVALID_SOLVE, QUDA_INVALID_VERBOSITY, QUDA_L2_RELATIVE_RESIDUAL, QUDA_MATPC_INVALID, QUDA_MOBIUS_DWF_DSLASH, QUDA_MPBICGSTAB_INVERTER, QUDA_MPCG_INVERTER, QUDA_MR_INVERTER, QUDA_PRESERVE_SOURCE_INVALID, QUDA_SINGLE_PRECISION, QUDA_STAGGERED_DSLASH, QUDA_TWIST_INVALID, QUDA_TWISTED_CLOVER_DSLASH, QUDA_TWISTED_MASS_DSLASH, QUDA_USE_INIT_GUESS_INVALID, QUDA_USE_INIT_GUESS_NO, ret, solution_accumulator_pipeline, solve_type, tol, tol_hq, tol_restart, twist_flavor, and verbosity.
Referenced by cloverQuda(), dslashQuda(), dslashQuda_4dpc(), dslashQuda_mdwf(), invertMultiSrcQuda(), invertQuda(), lanczosQuda(), loadCloverQuda(), MatDagMatQuda(), MatQuda(), performWuppertalnStep(), and printQudaMultigridParam().

| void printQudaMultigridParam | ( | QudaMultigridParam * | param | ) |
Print the members of QudaMultigridParam.
| param | The QudaMultigridParam whose elements we are to print. |
Definition at line 504 of file check_params.h.
References e, errorQuda, generate_all_levels, geo_block_size, fused_exterior_ndeg_tm_dslash_cuda_gen::i, INVALID_DOUBLE, INVALID_INT, mu_factor, nu_post, nu_pre, omega, param, printfQuda, printQudaInvertParam(), QUDA_BICGSTAB_INVERTER, QUDA_BOOLEAN_INVALID, QUDA_BOOLEAN_NO, QUDA_BOOLEAN_YES, QUDA_COMPUTE_NULL_VECTOR_INVALID, QUDA_COMPUTE_NULL_VECTOR_YES, QUDA_INVALID_FIELD_LOCATION, QUDA_INVALID_INVERTER, QUDA_INVALID_SOLUTION, QUDA_INVALID_SOLVE, QUDA_INVALID_VERBOSITY, QUDA_MAX_MG_LEVEL, QUDA_MG_CYCLE_INVALID, QUDA_SILENT, ret, setup_tol, and verbosity.
Referenced by quda::multigrid_solver::multigrid_solver().


| void projectSU3Quda | ( | void * | gauge_h, |
| double | tol, | ||
| QudaGaugeParam * | param | ||
| ) |
Project the input field on the SU(3) group. If the target tolerance is not met, this routine will give a runtime error.
| gauge_h | The gauge field to be updated |
| tol | The tolerance to which we iterate |
| param | The parameters of the gauge field |
Definition at line 4544 of file interface_quda.cpp.
References cpuGauge, quda::GaugeFieldParam::create, cudaGauge, errorQuda, QudaGaugeParam_s::gauge_offset, gaugePrecise, gParam, quda::cudaGaugeField::loadCPUField(), QudaGaugeParam_s::make_resident_gauge, num_failures_d, num_failures_h, quda::GaugeFieldParam::order, param, profileProject, quda::projectSU3(), QUDA_FLOAT2_GAUGE_ORDER, QUDA_GENERAL_LINKS, QUDA_NULL_FIELD_CREATE, quda::QUDA_PROFILE_COMPUTE, quda::QUDA_PROFILE_D2H, quda::QUDA_PROFILE_FREE, quda::QUDA_PROFILE_H2D, quda::QUDA_PROFILE_INIT, quda::QUDA_PROFILE_TOTAL, quda::GaugeFieldParam::reconstruct, QudaGaugeParam_s::reconstruct, QudaGaugeParam_s::return_result_gauge, quda::cudaGaugeField::saveCPUField(), quda::GaugeFieldParam::site_offset, quda::GaugeFieldParam::site_size, QudaGaugeParam_s::site_size, tol, and QudaGaugeParam_s::use_resident_gauge.

| double qChargeCuda | ( | ) |
Calculates the topological charge from gaugeSmeared, if it exist, or from gaugePrecise if no smeared fields are present.
Definition at line 5395 of file interface_quda.cpp.
References quda::computeFmunu(), quda::computeQCharge(), createExtendedGauge(), extendedGaugeResident, gaugePrecise, gaugeSmeared, quda::LatticeField::Precision(), profileQCharge, QUDA_CUDA_FIELD_LOCATION, QUDA_FLOAT2_GAUGE_ORDER, QUDA_FULL_SITE_SUBSET, QUDA_GHOST_EXCHANGE_NO, quda::QUDA_PROFILE_COMPUTE, quda::QUDA_PROFILE_INIT, quda::QUDA_PROFILE_TOTAL, QUDA_RECONSTRUCT_NO, QUDA_TENSOR_GEOMETRY, R, quda::LatticeFieldParam::siteSubset, and quda::LatticeField::X().
Referenced by SU3test().


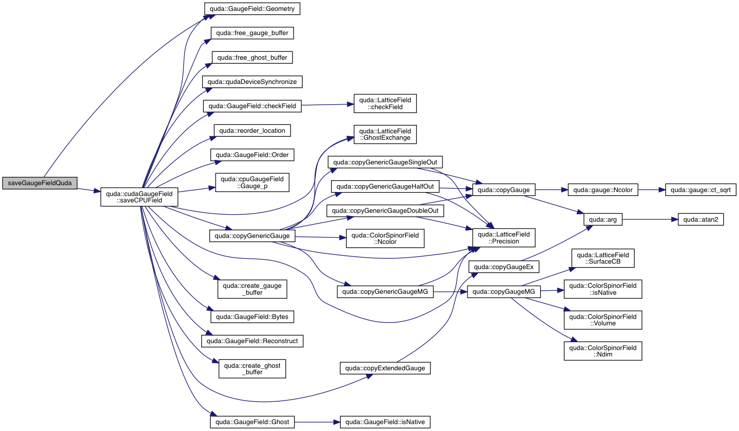
| void saveGaugeFieldQuda | ( | void * | outGauge, |
| void * | inGauge, | ||
| QudaGaugeParam * | param | ||
| ) |
Copy the QUDA gauge (matrix) field on the device to the CPU
| outGauge | Pointer to the host gauge field |
| inGauge | Pointer to the device gauge field (QUDA device field) |
| param | The parameters of the host and device fields |
Definition at line 3836 of file interface_quda.cpp.
References cpuGauge, cudaGauge, quda::GaugeFieldParam::geometry, quda::GaugeField::Geometry(), gParam, param, QUDA_GENERAL_LINKS, and quda::cudaGaugeField::saveCPUField().

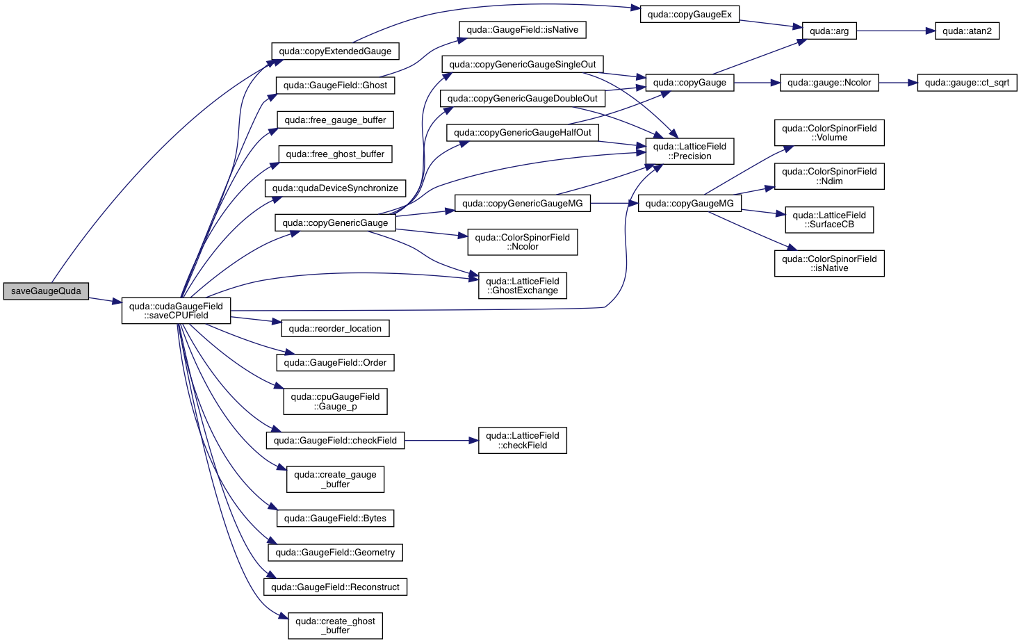
| void saveGaugeQuda | ( | void * | h_gauge, |
| QudaGaugeParam * | param | ||
| ) |
Save the gauge field to the host.
| h_gauge | Base pointer to host gauge field (regardless of dimensionality) |
| param | Contains all metadata regarding host and device storage |
Definition at line 804 of file interface_quda.cpp.
References quda::copyExtendedGauge(), cpuGauge, QudaGaugeParam_s::cuda_prec, cudaGauge, errorQuda, QudaGaugeParam_s::ga_pad, gauge_param, gaugeFatPrecise, gaugeLongPrecise, gaugePrecise, gaugeSmeared, initialized, QudaGaugeParam_s::location, param, profileGauge, QUDA_ASQTAD_FAT_LINKS, QUDA_ASQTAD_LONG_LINKS, QUDA_CPU_FIELD_LOCATION, QUDA_CUDA_FIELD_LOCATION, QUDA_DOUBLE_PRECISION, QUDA_FLOAT2_GAUGE_ORDER, QUDA_FLOAT4_GAUGE_ORDER, QUDA_GHOST_EXCHANGE_PAD, QUDA_NULL_FIELD_CREATE, quda::QUDA_PROFILE_D2H, quda::QUDA_PROFILE_TOTAL, QUDA_RECONSTRUCT_NO, QUDA_SMEARED_LINKS, QUDA_WILSON_LINKS, QudaGaugeParam_s::reconstruct, quda::cudaGaugeField::saveCPUField(), and QudaGaugeParam_s::type.
Referenced by SU3test().


| void set_dim | ( | int * | ) |
| void setVerbosityQuda | ( | QudaVerbosity | verbosity, |
| const char | prefix[], | ||
| FILE * | outfile | ||
| ) |
Set parameters related to status reporting.
In typical usage, this function will be called once (or not at all) just before the call to initQuda(), but it's valid to call it any number of times at any point during execution. Prior to the first time it's called, the parameters take default values as indicated below.
| verbosity | Default verbosity, ranging from QUDA_SILENT to QUDA_DEBUG_VERBOSE. Within a solver, this parameter is overridden by the "verbosity" member of QudaInvertParam. The default value is QUDA_SUMMARIZE. |
| prefix | String to prepend to all messages from QUDA. This defaults to the empty string (""), but you may wish to specify something like "QUDA: " to distinguish QUDA's output from that of your application. |
| outfile | File pointer (such as stdout, stderr, or a handle returned by fopen()) where messages should be printed. The default is stdout. |
Definition at line 251 of file interface_quda.cpp.
References setOutputFile(), setOutputPrefix(), setVerbosity(), and verbosity.
Referenced by gauge_force_test(), and init().


| void staggeredPhaseQuda | ( | void * | gauge_h, |
| QudaGaugeParam * | param | ||
| ) |
Apply the staggered phase factors to the gauge field. If the imaginary chemical potential is non-zero then the phase factor exp(imu/T) will be applied to the links in the temporal direction.
| gauge_h | The gauge field |
| param | The parameters of the gauge field |
Definition at line 4602 of file interface_quda.cpp.
References quda::GaugeField::applyStaggeredPhase(), cpuGauge, quda::GaugeFieldParam::create, cudaGauge, errorQuda, gaugePrecise, gParam, quda::cudaGaugeField::loadCPUField(), QudaGaugeParam_s::make_resident_gauge, num_failures_h, quda::GaugeFieldParam::order, param, profilePhase, QUDA_FLOAT2_GAUGE_ORDER, QUDA_GENERAL_LINKS, QUDA_NULL_FIELD_CREATE, quda::QUDA_PROFILE_COMPUTE, quda::QUDA_PROFILE_D2H, quda::QUDA_PROFILE_FREE, quda::QUDA_PROFILE_H2D, quda::QUDA_PROFILE_INIT, quda::QUDA_PROFILE_TOTAL, quda::GaugeFieldParam::reconstruct, QudaGaugeParam_s::reconstruct, quda::GaugeField::removeStaggeredPhase(), QudaGaugeParam_s::return_result_gauge, quda::cudaGaugeField::saveCPUField(), quda::GaugeField::StaggeredPhaseApplied(), and QudaGaugeParam_s::use_resident_gauge.

| void updateGaugeFieldQuda | ( | void * | gauge, |
| void * | momentum, | ||
| double | dt, | ||
| int | conj_mom, | ||
| int | exact, | ||
| QudaGaugeParam * | param | ||
| ) |
Evolve the gauge field by step size dt, using the momentum field I.e., Evalulate U(t+dt) = e(dt pi) U(t)
| gauge | The gauge field to be updated |
| momentum | The momentum field |
| dt | The integration step size step |
| conj_mom | Whether to conjugate the momentum matrix |
| exact | Whether to use an exact exponential or Taylor expand |
| param | The parameters of the external fields and the computation settings |
Definition at line 4441 of file interface_quda.cpp.
References checkCudaError, cpuGauge, cpuMom, quda::GaugeFieldParam::create, cudaMom, errorQuda, QudaGaugeParam_s::gauge_offset, gaugePrecise, quda::LatticeFieldParam::ghostExchange, gParam, quda::GaugeFieldParam::link_type, quda::cudaGaugeField::loadCPUField(), QudaGaugeParam_s::make_resident_gauge, QudaGaugeParam_s::make_resident_mom, QudaGaugeParam_s::mom_offset, momResident, quda::GaugeFieldParam::order, quda::LatticeFieldParam::pad, param, profileGaugeUpdate, QUDA_ASQTAD_MOM_LINKS, QUDA_FLOAT2_GAUGE_ORDER, QUDA_GHOST_EXCHANGE_NO, QUDA_NULL_FIELD_CREATE, quda::QUDA_PROFILE_COMPUTE, quda::QUDA_PROFILE_D2H, quda::QUDA_PROFILE_FREE, quda::QUDA_PROFILE_H2D, quda::QUDA_PROFILE_INIT, quda::QUDA_PROFILE_TOTAL, QUDA_RECONSTRUCT_10, QUDA_RECONSTRUCT_NO, QUDA_SU3_LINKS, QUDA_TIFR_GAUGE_ORDER, QUDA_TIFR_PADDED_GAUGE_ORDER, quda::GaugeFieldParam::reconstruct, QudaGaugeParam_s::reconstruct, QudaGaugeParam_s::return_result_gauge, quda::cudaGaugeField::saveCPUField(), quda::GaugeFieldParam::site_offset, quda::GaugeFieldParam::site_size, QudaGaugeParam_s::site_size, quda::updateGaugeField(), QudaGaugeParam_s::use_resident_gauge, and QudaGaugeParam_s::use_resident_mom.
Referenced by update_gauge_field_quda_().


| void updateMultigridQuda | ( | void * | mg_instance, |
| QudaMultigridParam * | param | ||
| ) |
Updates the multigrid preconditioner for the new gauge / clover field.
| mg_instance | Pointer to instance of multigrid_solver |
Definition at line 2381 of file interface_quda.cpp.
References checkGauge(), quda::Dirac::create(), quda::MG::createSmoother(), quda::multigrid_solver::d, quda::MG::destroySmoother(), quda::multigrid_solver::dSmooth, quda::multigrid_solver::dSmoothSloppy, QudaMultigridParam_s::invert_param, quda::multigrid_solver::m, quda::MGParam::matResidual, quda::MGParam::matSmooth, quda::MGParam::matSmoothSloppy, quda::multigrid_solver::mg, quda::multigrid_solver::mgParam, quda::multigrid_solver::mSmooth, quda::multigrid_solver::mSmoothSloppy, param, QUDA_DIRECT_PC_SOLVE, QUDA_NORMOP_PC_SOLVE, quda::setDiracPreParam(), quda::setDiracSloppyParam(), QudaMultigridParam_s::smoother_solve_type, and quda::SolverParam::updateInvertParam().
Referenced by main().


| void updateR | ( | ) |
update the radius for halos.
This should only be needed for automated testing when different partitioning is applied within a single run.
Definition at line 541 of file interface_quda.cpp.
References commDimPartitioned(), d, R, and redundant_comms.
Referenced by quda::CG::operator()(), quda::PreconCG::operator()(), quda::BiCGstab::operator()(), quda::MultiShiftCG::operator()(), quda::reliable(), StaggeredDslashTest::SetUp(), and DslashTest::SetUp().


1.8.14