|
QUDA
0.9.0
|
#include <stdio.h>#include <stdlib.h>#include "quda.h"#include <string.h>#include "invert_quda.h"#include "misc.h"#include <assert.h>#include "util_quda.h"#include <test_util.h>
Go to the source code of this file.
Macros | |
| #define | stSpinorSiteSize 6 |
| #define | SMALL_NUM 1e-24 |
| #define SMALL_NUM 1e-24 |
Referenced by link_sanity_check_internal_8().
| #define stSpinorSiteSize 6 |
Definition at line 12 of file misc.cpp.
Referenced by display_spinor().
| void accumulateComplexDotProduct | ( | Float * | a, |
| Float * | b, | ||
| Float * | c | ||
| ) |
| void accumulateComplexProduct | ( | Float * | a, |
| Float * | b, | ||
| Float * | c, | ||
| Float | sign | ||
| ) |
Definition at line 316 of file misc.cpp.
References a, b, c, and deg_tm_dslash_cuda_gen::sign().
Referenced by link_sanity_check_internal_8().


| void accumulateConjugateProduct | ( | Float * | a, |
| Float * | b, | ||
| Float * | c, | ||
| int | sign | ||
| ) |
Definition at line 84 of file misc.cpp.
References a, b, c, and deg_tm_dslash_cuda_gen::sign().
Referenced by link_sanity_check_internal_12(), and site_link_sanity_check_internal_12().


| void complexAddTo | ( | Float * | a, |
| Float * | b | ||
| ) |
| void complexConjugateProduct | ( | Float * | a, |
| Float * | b, | ||
| Float * | c | ||
| ) |
| void complexDotProduct | ( | Float * | a, |
| Float * | b, | ||
| Float * | c | ||
| ) |
| void complexProduct | ( | Float * | a, |
| Float * | b, | ||
| Float * | c | ||
| ) |
Definition at line 63 of file misc.cpp.
References display_link_internal(), gaugeSiteSize, fused_exterior_ndeg_tm_dslash_cuda_gen::i, len, QUDA_DOUBLE_PRECISION, and QUDA_SINGLE_PRECISION.

| void display_link_internal | ( | Float * | link | ) |
Definition at line 47 of file misc.cpp.
References fused_exterior_ndeg_tm_dslash_cuda_gen::i, and printf().
Referenced by display_link(), link_sanity_check(), link_sanity_check_internal_12(), link_sanity_check_internal_8(), site_link_sanity_check(), and site_link_sanity_check_internal_12().


Definition at line 26 of file misc.cpp.
References display_spinor_internal(), fused_exterior_ndeg_tm_dslash_cuda_gen::i, len, QUDA_DOUBLE_PRECISION, QUDA_SINGLE_PRECISION, spinor, and stSpinorSiteSize.

| void display_spinor_internal | ( | Float * | spinor | ) |
Definition at line 14 of file misc.cpp.
References printf(), and spinor.
Referenced by display_spinor().


| QudaFieldLocation get_df_location_ritz | ( | char * | s | ) |
Definition at line 1261 of file misc.cpp.
References exit(), fprintf(), QUDA_CPU_FIELD_LOCATION, QUDA_CUDA_FIELD_LOCATION, QUDA_INVALID_FIELD_LOCATION, ret, s, and strcmp().
Referenced by process_command_line_option().


| QudaMemoryType get_df_mem_type_ritz | ( | char * | s | ) |
Definition at line 1279 of file misc.cpp.
References exit(), fprintf(), QUDA_MEMORY_DEVICE, QUDA_MEMORY_INVALID, QUDA_MEMORY_MAPPED, QUDA_MEMORY_PINNED, ret, s, and strcmp().
Referenced by process_command_line_option().


| const char* get_dslash_str | ( | QudaDslashType | type | ) |
Definition at line 878 of file misc.cpp.
References QUDA_ASQTAD_DSLASH, QUDA_CLOVER_WILSON_DSLASH, QUDA_DOMAIN_WALL_4D_DSLASH, QUDA_DOMAIN_WALL_DSLASH, QUDA_LAPLACE_DSLASH, QUDA_MOBIUS_DWF_DSLASH, QUDA_STAGGERED_DSLASH, QUDA_TWISTED_CLOVER_DSLASH, QUDA_TWISTED_MASS_DSLASH, QUDA_WILSON_DSLASH, and ret.
Referenced by display_test_info().

| QudaDslashType get_dslash_type | ( | char * | s | ) |
Definition at line 845 of file misc.cpp.
References exit(), fprintf(), QUDA_ASQTAD_DSLASH, QUDA_CLOVER_WILSON_DSLASH, QUDA_DOMAIN_WALL_4D_DSLASH, QUDA_DOMAIN_WALL_DSLASH, QUDA_INVALID_DSLASH, QUDA_LAPLACE_DSLASH, QUDA_MOBIUS_DWF_DSLASH, QUDA_STAGGERED_DSLASH, QUDA_TWISTED_CLOVER_DSLASH, QUDA_TWISTED_MASS_DSLASH, QUDA_WILSON_DSLASH, ret, s, and strcmp().
Referenced by process_command_line_option().


| const char* get_flavor_str | ( | QudaTwistFlavorType | type | ) |
Definition at line 1091 of file misc.cpp.
References QUDA_TWIST_DEG_DOUBLET, QUDA_TWIST_NO, QUDA_TWIST_NONDEG_DOUBLET, QUDA_TWIST_SINGLET, and ret.
| QudaTwistFlavorType get_flavor_type | ( | char * | s | ) |
Definition at line 1070 of file misc.cpp.
References exit(), fprintf(), QUDA_TWIST_DEG_DOUBLET, QUDA_TWIST_NO, QUDA_TWIST_NONDEG_DOUBLET, QUDA_TWIST_SINGLET, ret, s, and strcmp().
Referenced by process_command_line_option().


| const char* get_gauge_order_str | ( | QudaGaugeFieldOrder | order | ) |
Definition at line 743 of file misc.cpp.
References QUDA_CPS_WILSON_GAUGE_ORDER, QUDA_MILC_GAUGE_ORDER, QUDA_QDP_GAUGE_ORDER, and ret.
Referenced by display_test_info().

| const char* get_mass_normalization_str | ( | QudaMassNormalization | type | ) |
Definition at line 943 of file misc.cpp.
References exit(), fprintf(), QUDA_ASYMMETRIC_MASS_NORMALIZATION, QUDA_KAPPA_NORMALIZATION, QUDA_MASS_NORMALIZATION, and s.
Referenced by display_test_info().


| QudaMassNormalization get_mass_normalization_type | ( | char * | s | ) |
Definition at line 924 of file misc.cpp.
References exit(), fprintf(), QUDA_ASYMMETRIC_MASS_NORMALIZATION, QUDA_INVALID_NORMALIZATION, QUDA_KAPPA_NORMALIZATION, QUDA_MASS_NORMALIZATION, ret, s, and strcmp().
Referenced by process_command_line_option().


| const char* get_matpc_str | ( | QudaMatPCType | type | ) |
Definition at line 987 of file misc.cpp.
References exit(), fprintf(), QUDA_MATPC_EVEN_EVEN, QUDA_MATPC_EVEN_EVEN_ASYMMETRIC, QUDA_MATPC_ODD_ODD, QUDA_MATPC_ODD_ODD_ASYMMETRIC, and ret.
Referenced by display_test_info().


| QudaMatPCType get_matpc_type | ( | char * | s | ) |
Definition at line 966 of file misc.cpp.
References exit(), fprintf(), QUDA_MATPC_EVEN_EVEN, QUDA_MATPC_EVEN_EVEN_ASYMMETRIC, QUDA_MATPC_INVALID, QUDA_MATPC_ODD_ODD, QUDA_MATPC_ODD_ODD_ASYMMETRIC, ret, s, and strcmp().
Referenced by process_command_line_option().


| QudaPrecision get_prec | ( | char * | s | ) |
Definition at line 685 of file misc.cpp.
References exit(), fprintf(), QUDA_DOUBLE_PRECISION, QUDA_HALF_PRECISION, QUDA_SINGLE_PRECISION, ret, s, and strcmp().

| const char* get_prec_str | ( | QudaPrecision | prec | ) |
Definition at line 704 of file misc.cpp.
References prec, QUDA_DOUBLE_PRECISION, QUDA_HALF_PRECISION, QUDA_SINGLE_PRECISION, and ret.
Referenced by display_test_info(), and main().

| const char* get_quda_ver_str | ( | ) |
Definition at line 1229 of file misc.cpp.
References QUDA_VERSION_MAJOR, QUDA_VERSION_MINOR, QUDA_VERSION_SUBMINOR, and sprintf().
Referenced by process_command_line_option().


| int get_rank_order | ( | char * | s | ) |
| QudaReconstructType get_recon | ( | char * | s | ) |
Definition at line 660 of file misc.cpp.
References exit(), fprintf(), QUDA_RECONSTRUCT_12, QUDA_RECONSTRUCT_13, QUDA_RECONSTRUCT_8, QUDA_RECONSTRUCT_9, QUDA_RECONSTRUCT_NO, ret, s, and strcmp().
Referenced by process_command_line_option().


| const char* get_recon_str | ( | QudaReconstructType | recon | ) |
Definition at line 770 of file misc.cpp.
References QUDA_RECONSTRUCT_12, QUDA_RECONSTRUCT_13, QUDA_RECONSTRUCT_8, QUDA_RECONSTRUCT_9, QUDA_RECONSTRUCT_NO, and ret.
Referenced by display_test_info().

| QudaExtLibType get_solve_ext_lib_type | ( | char * | s | ) |
Definition at line 1244 of file misc.cpp.
References exit(), fprintf(), QUDA_EIGEN_EXTLIB, QUDA_EXTLIB_INVALID, QUDA_MAGMA_EXTLIB, ret, s, and strcmp().
Referenced by process_command_line_option().


| const char* get_solve_str | ( | QudaSolveType | type | ) |
Definition at line 1038 of file misc.cpp.
References exit(), fprintf(), QUDA_DIRECT_PC_SOLVE, QUDA_DIRECT_SOLVE, QUDA_NORMERR_PC_SOLVE, QUDA_NORMERR_SOLVE, QUDA_NORMOP_PC_SOLVE, QUDA_NORMOP_SOLVE, and ret.

| QudaSolveType get_solve_type | ( | char * | s | ) |
Definition at line 1013 of file misc.cpp.
References exit(), fprintf(), QUDA_DIRECT_PC_SOLVE, QUDA_DIRECT_SOLVE, QUDA_INVALID_SOLVE, QUDA_NORMERR_PC_SOLVE, QUDA_NORMERR_SOLVE, QUDA_NORMOP_PC_SOLVE, QUDA_NORMOP_SOLVE, ret, s, and strcmp().
Referenced by process_command_line_option().


| const char* get_solver_str | ( | QudaInverterType | type | ) |
Definition at line 1166 of file misc.cpp.
References errorQuda, QUDA_BICGSTAB_INVERTER, QUDA_BICGSTABL_INVERTER, QUDA_CG_INVERTER, QUDA_EIGCG_INVERTER, QUDA_FGMRESDR_INVERTER, QUDA_GCR_INVERTER, QUDA_GMRESDR_INVERTER, QUDA_GMRESDR_PROJ_INVERTER, QUDA_GMRESDR_SH_INVERTER, QUDA_INC_EIGCG_INVERTER, QUDA_MG_INVERTER, QUDA_MPBICGSTAB_INVERTER, QUDA_MPCG_INVERTER, QUDA_MR_INVERTER, QUDA_PCG_INVERTER, QUDA_SD_INVERTER, and ret.
| QudaInverterType get_solver_type | ( | char * | s | ) |
Definition at line 1117 of file misc.cpp.
References exit(), fprintf(), QUDA_BICGSTAB_INVERTER, QUDA_BICGSTABL_INVERTER, QUDA_CG_INVERTER, QUDA_CGNE_INVERTER, QUDA_CGNR_INVERTER, QUDA_EIGCG_INVERTER, QUDA_FGMRESDR_INVERTER, QUDA_GCR_INVERTER, QUDA_GMRESDR_INVERTER, QUDA_GMRESDR_PROJ_INVERTER, QUDA_GMRESDR_SH_INVERTER, QUDA_INC_EIGCG_INVERTER, QUDA_INVALID_INVERTER, QUDA_MG_INVERTER, QUDA_MPBICGSTAB_INVERTER, QUDA_MPCG_INVERTER, QUDA_MR_INVERTER, QUDA_PCG_INVERTER, QUDA_SD_INVERTER, ret, s, and strcmp().
Referenced by process_command_line_option().


| const char* get_test_type | ( | int | t | ) |
Definition at line 798 of file misc.cpp.
Referenced by display_test_info().

| const char* get_unitarization_str | ( | bool | svd_only | ) |
Definition at line 730 of file misc.cpp.
References ret.
Referenced by display_test_info().

| const char* get_verbosity_str | ( | QudaVerbosity | type | ) |
Definition at line 634 of file misc.cpp.
References exit(), fprintf(), QUDA_DEBUG_VERBOSE, QUDA_SILENT, QUDA_SUMMARIZE, QUDA_VERBOSE, and ret.

| QudaVerbosity get_verbosity_type | ( | char * | s | ) |
Definition at line 613 of file misc.cpp.
References exit(), fprintf(), QUDA_DEBUG_VERBOSE, QUDA_INVALID_VERBOSITY, QUDA_SILENT, QUDA_SUMMARIZE, QUDA_VERBOSE, ret, s, and strcmp().
Referenced by process_command_line_option().


| int link_sanity_check | ( | void * | link, |
| int | len, | ||
| int | precision, | ||
| int | dir, | ||
| QudaGaugeParam * | gaugeParam | ||
| ) |
Definition at line 476 of file misc.cpp.
References display_link_internal(), exit(), gaugeParam, gaugeSiteSize, fused_exterior_ndeg_tm_dslash_cuda_gen::i, len, link_sanity_check_internal_12(), printf(), QUDA_DOUBLE_PRECISION, and QUDA_SINGLE_PRECISION.

| int link_sanity_check_internal_12 | ( | Float * | link, |
| int | dir, | ||
| int | ga_idx, | ||
| QudaGaugeParam * | gaugeParam, | ||
| int | oddBit | ||
| ) |
Definition at line 91 of file misc.cpp.
References a, accumulateConjugateProduct(), b, c, delta, display_link_internal(), fullLatticeIndex(), ga_idx, gaugeParam, fused_exterior_ndeg_tm_dslash_cuda_gen::i, index(), memset(), printf(), QUDA_ANTI_PERIODIC_T, ret, QudaGaugeParam_s::t_boundary, QudaGaugeParam_s::tadpole_coeff, and QudaGaugeParam_s::X.
Referenced by link_sanity_check().


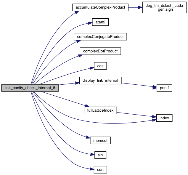
| int link_sanity_check_internal_8 | ( | Float * | link, |
| int | dir, | ||
| int | ga_idx, | ||
| QudaGaugeParam * | gaugeParam, | ||
| int | oddBit | ||
| ) |
Definition at line 330 of file misc.cpp.
References accumulateComplexProduct(), atan2(), complexConjugateProduct(), complexDotProduct(), cos(), delta, display_link_internal(), f, fullLatticeIndex(), ga_idx, gaugeParam, fused_exterior_ndeg_tm_dslash_cuda_gen::i, index(), memset(), printf(), QUDA_ANTI_PERIODIC_T, ref, ret, sin(), SMALL_NUM, sqrt(), QudaGaugeParam_s::t_boundary, QudaGaugeParam_s::tadpole_coeff, and QudaGaugeParam_s::X.

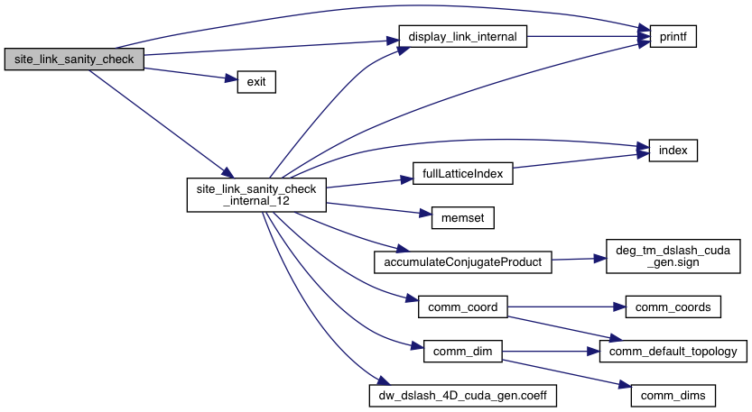
| int site_link_sanity_check | ( | void * | link, |
| int | len, | ||
| int | precision, | ||
| QudaGaugeParam * | gaugeParam | ||
| ) |
Definition at line 549 of file misc.cpp.
References display_link_internal(), exit(), gaugeParam, gaugeSiteSize, fused_exterior_ndeg_tm_dslash_cuda_gen::i, len, printf(), QUDA_DOUBLE_PRECISION, QUDA_SINGLE_PRECISION, site_link_sanity_check_internal_12(), TUP, and XUP.

| int site_link_sanity_check_internal_12 | ( | Float * | link, |
| int | dir, | ||
| int | ga_idx, | ||
| QudaGaugeParam * | gaugeParam, | ||
| int | oddBit | ||
| ) |
Definition at line 190 of file misc.cpp.
References a, accumulateConjugateProduct(), b, c, dw_dslash_4D_cuda_gen::coeff(), comm_coord(), comm_dim(), delta, display_link_internal(), fullLatticeIndex(), ga_idx, gaugeParam, fused_exterior_ndeg_tm_dslash_cuda_gen::i, index(), memset(), printf(), ret, TUP, QudaGaugeParam_s::X, XUP, YUP, and ZUP.
Referenced by site_link_sanity_check().


1.8.14