|
QUDA
0.9.0
|


Go to the source code of this file.
Functions | |
| void | wil_dslash (void *res, void **gauge, void *spinorField, int oddBit, int daggerBit, QudaPrecision precision, QudaGaugeParam ¶m) |
| void | wil_mat (void *out, void **gauge, void *in, double kappa, int daggerBit, QudaPrecision precision, QudaGaugeParam ¶m) |
| void | wil_matpc (void *out, void **gauge, void *in, double kappa, QudaMatPCType matpc_type, int daggerBit, QudaPrecision precision, QudaGaugeParam ¶m) |
| void | tm_dslash (void *res, void **gauge, void *spinorField, double kappa, double mu, QudaTwistFlavorType flavor, int oddBit, QudaMatPCType matpc_type, int daggerBit, QudaPrecision sprecision, QudaGaugeParam ¶m) |
| void | tm_mat (void *out, void **gauge, void *in, double kappa, double mu, QudaTwistFlavorType flavor, int daggerBit, QudaPrecision precision, QudaGaugeParam ¶m) |
| void | tm_matpc (void *out, void **gauge, void *in, double kappa, double mu, QudaTwistFlavorType flavor, QudaMatPCType matpc_type, int daggerBit, QudaPrecision precision, QudaGaugeParam ¶m) |
| void | tmc_dslash (void *out, void **gauge, void *in, void *clover, void *cInv, double kappa, double mu, QudaTwistFlavorType flavor, int oddBit, QudaMatPCType matpc_type, int daggerBit, QudaPrecision sprecision, QudaGaugeParam ¶m) |
| void | tmc_mat (void *out, void **gauge, void *clover, void *in, double kappa, double mu, QudaTwistFlavorType flavor, int dagger, QudaPrecision precision, QudaGaugeParam &gauge_param) |
| void | tmc_matpc (void *out, void **gauge, void *in, void *clover, void *cInv, double kappa, double mu, QudaTwistFlavorType flavor, QudaMatPCType matpc_type, int dagger, QudaPrecision precision, QudaGaugeParam &gauge_param) |
| void | tm_ndeg_dslash (void *res1, void *res2, void **gaugeFull, void *spinorField1, void *spinorField2, double kappa, double mu, double epsilon, int oddBit, int daggerBit, QudaMatPCType matpc_type, QudaPrecision precision, QudaGaugeParam &gauge_param) |
| void | tm_ndeg_matpc (void *outEven1, void *outEven2, void **gauge, void *inEven1, void *inEven2, double kappa, double mu, double epsilon, QudaMatPCType matpc_type, int dagger_bit, QudaPrecision precision, QudaGaugeParam &gauge_param) |
| void | tm_ndeg_mat (void *evenOut, void *oddOut, void **gauge, void *evenIn, void *oddIn, double kappa, double mu, double epsilon, int dagger_bit, QudaPrecision precision, QudaGaugeParam &gauge_param) |
| void | apply_clover (void *out, void *clover, void *in, int parity, QudaPrecision precision) |
| void | clover_dslash (void *res, void **gauge, void *clover, void *spinorField, int oddBit, int daggerBit, QudaPrecision precision, QudaGaugeParam ¶m) |
| void | clover_mat (void *out, void **gauge, void *clover, void *in, double kappa, int dagger, QudaPrecision precision, QudaGaugeParam &gauge_param) |
| void | clover_matpc (void *out, void **gauge, void *clover, void *clover_inv, void *in, double kappa, QudaMatPCType matpc_type, int dagger, QudaPrecision precision, QudaGaugeParam &gauge_param) |
| void apply_clover | ( | void * | out, |
| void * | clover, | ||
| void * | in, | ||
| int | parity, | ||
| QudaPrecision | precision | ||
| ) |
Definition at line 66 of file clover_reference.cpp.
References dslash_cuda_gen::clover, cloverReference(), errorQuda, in, out, parity, QUDA_DOUBLE_PRECISION, and QUDA_SINGLE_PRECISION.
Referenced by clover_dslash(), clover_mat(), clover_matpc(), and twistCloverGamma5().


| void clover_dslash | ( | void * | res, |
| void ** | gauge, | ||
| void * | clover, | ||
| void * | spinorField, | ||
| int | oddBit, | ||
| int | daggerBit, | ||
| QudaPrecision | precision, | ||
| QudaGaugeParam & | param | ||
| ) |
Definition at line 81 of file clover_reference.cpp.
References apply_clover(), dslash_cuda_gen::clover, deg_tm_dslash_cuda_gen::dagger, free(), in, malloc(), out, param, parity, spinorSiteSize, tmp, Vh, and wil_dslash().
Referenced by dslashRef().


| void clover_mat | ( | void * | out, |
| void ** | gauge, | ||
| void * | clover, | ||
| void * | in, | ||
| double | kappa, | ||
| int | dagger, | ||
| QudaPrecision | precision, | ||
| QudaGaugeParam & | gauge_param | ||
| ) |
Definition at line 149 of file clover_reference.cpp.
References apply_clover(), dslash_cuda_gen::clover, deg_tm_dslash_cuda_gen::dagger, free(), gauge_param, in, kappa, malloc(), out, spinorSiteSize, tmp, V, Vh, wil_dslash(), and quda::blas::xpay().
Referenced by dslashRef(), and main().


| void clover_matpc | ( | void * | out, |
| void ** | gauge, | ||
| void * | clover, | ||
| void * | clover_inv, | ||
| void * | in, | ||
| double | kappa, | ||
| QudaMatPCType | matpc_type, | ||
| int | dagger, | ||
| QudaPrecision | precision, | ||
| QudaGaugeParam & | gauge_param | ||
| ) |
Definition at line 92 of file clover_reference.cpp.
References apply_clover(), dslash_cuda_gen::clover, deg_tm_dslash_cuda_gen::dagger, errorQuda, free(), gauge_param, in, kappa, malloc(), matpc_type, out, QUDA_MATPC_EVEN_EVEN, QUDA_MATPC_EVEN_EVEN_ASYMMETRIC, QUDA_MATPC_ODD_ODD, QUDA_MATPC_ODD_ODD_ASYMMETRIC, spinorSiteSize, tmp, Vh, wil_dslash(), and quda::blas::xpay().
Referenced by dslashRef(), and main().


| void tm_dslash | ( | void * | res, |
| void ** | gauge, | ||
| void * | spinorField, | ||
| double | kappa, | ||
| double | mu, | ||
| QudaTwistFlavorType | flavor, | ||
| int | oddBit, | ||
| QudaMatPCType | matpc_type, | ||
| int | daggerBit, | ||
| QudaPrecision | sprecision, | ||
| QudaGaugeParam & | param | ||
| ) |
Definition at line 277 of file wilson_dslash_reference.cpp.
References gauge_param, kappa, matpc_type, mu, QUDA_MATPC_EVEN_EVEN, QUDA_MATPC_EVEN_EVEN_ASYMMETRIC, QUDA_MATPC_ODD_ODD, QUDA_MATPC_ODD_ODD_ASYMMETRIC, QUDA_TWIST_GAMMA5_DIRECT, QUDA_TWIST_GAMMA5_INVERSE, twist_gamma5(), Vh, and wil_dslash().
Referenced by dslashRef().


| void tm_mat | ( | void * | out, |
| void ** | gauge, | ||
| void * | in, | ||
| double | kappa, | ||
| double | mu, | ||
| QudaTwistFlavorType | flavor, | ||
| int | daggerBit, | ||
| QudaPrecision | precision, | ||
| QudaGaugeParam & | param | ||
| ) |
Definition at line 311 of file wilson_dslash_reference.cpp.
References free(), gauge_param, in, kappa, malloc(), mu, out, QUDA_TWIST_GAMMA5_DIRECT, spinorSiteSize, tmp, twist_gamma5(), V, Vh, wil_dslash(), and quda::blas::xpay().
Referenced by dslashRef(), and main().


| void tm_matpc | ( | void * | out, |
| void ** | gauge, | ||
| void * | in, | ||
| double | kappa, | ||
| double | mu, | ||
| QudaTwistFlavorType | flavor, | ||
| QudaMatPCType | matpc_type, | ||
| int | daggerBit, | ||
| QudaPrecision | precision, | ||
| QudaGaugeParam & | param | ||
| ) |
Definition at line 358 of file wilson_dslash_reference.cpp.
References free(), gauge_param, kappa, malloc(), matpc_type, mu, QUDA_MATPC_EVEN_EVEN, QUDA_MATPC_EVEN_EVEN_ASYMMETRIC, QUDA_MATPC_ODD_ODD, QUDA_MATPC_ODD_ODD_ASYMMETRIC, QUDA_TWIST_GAMMA5_DIRECT, QUDA_TWIST_GAMMA5_INVERSE, spinorSiteSize, tmp, twist_gamma5(), Vh, wil_dslash(), and quda::blas::xpay().
Referenced by dslashRef(), and main().


| void tm_ndeg_dslash | ( | void * | res1, |
| void * | res2, | ||
| void ** | gaugeFull, | ||
| void * | spinorField1, | ||
| void * | spinorField2, | ||
| double | kappa, | ||
| double | mu, | ||
| double | epsilon, | ||
| int | oddBit, | ||
| int | daggerBit, | ||
| QudaMatPCType | matpc_type, | ||
| QudaPrecision | precision, | ||
| QudaGaugeParam & | gauge_param | ||
| ) |
Definition at line 462 of file wilson_dslash_reference.cpp.
References gauge_param, kappa, matpc_type, mu, ndeg_twist_gamma5(), QUDA_MATPC_EVEN_EVEN, QUDA_MATPC_EVEN_EVEN_ASYMMETRIC, QUDA_MATPC_ODD_ODD, QUDA_MATPC_ODD_ODD_ASYMMETRIC, QUDA_TWIST_GAMMA5_INVERSE, Vh, and wil_dslash().
Referenced by dslashRef().


| void tm_ndeg_mat | ( | void * | evenOut, |
| void * | oddOut, | ||
| void ** | gauge, | ||
| void * | evenIn, | ||
| void * | oddIn, | ||
| double | kappa, | ||
| double | mu, | ||
| double | epsilon, | ||
| int | dagger_bit, | ||
| QudaPrecision | precision, | ||
| QudaGaugeParam & | gauge_param | ||
| ) |
Definition at line 545 of file wilson_dslash_reference.cpp.
References free(), gauge_param, kappa, malloc(), mu, ndeg_twist_gamma5(), QUDA_TWIST_GAMMA5_DIRECT, spinorSiteSize, Vh, wil_dslash(), and quda::blas::xpay().
Referenced by dslashRef(), and main().


| void tm_ndeg_matpc | ( | void * | outEven1, |
| void * | outEven2, | ||
| void ** | gauge, | ||
| void * | inEven1, | ||
| void * | inEven2, | ||
| double | kappa, | ||
| double | mu, | ||
| double | epsilon, | ||
| QudaMatPCType | matpc_type, | ||
| int | dagger_bit, | ||
| QudaPrecision | precision, | ||
| QudaGaugeParam & | gauge_param | ||
| ) |
Definition at line 477 of file wilson_dslash_reference.cpp.
References free(), gauge_param, kappa, malloc(), matpc_type, mu, ndeg_twist_gamma5(), QUDA_MATPC_EVEN_EVEN, QUDA_MATPC_EVEN_EVEN_ASYMMETRIC, QUDA_MATPC_ODD_ODD, QUDA_MATPC_ODD_ODD_ASYMMETRIC, QUDA_TWIST_GAMMA5_DIRECT, QUDA_TWIST_GAMMA5_INVERSE, spinorSiteSize, tmp1, tmp2, Vh, wil_dslash(), and quda::blas::xpay().
Referenced by dslashRef(), and main().


| void tmc_dslash | ( | void * | out, |
| void ** | gauge, | ||
| void * | in, | ||
| void * | clover, | ||
| void * | cInv, | ||
| double | kappa, | ||
| double | mu, | ||
| QudaTwistFlavorType | flavor, | ||
| int | oddBit, | ||
| QudaMatPCType | matpc_type, | ||
| int | daggerBit, | ||
| QudaPrecision | sprecision, | ||
| QudaGaugeParam & | param | ||
| ) |
Definition at line 234 of file clover_reference.cpp.
References dslash_cuda_gen::clover, deg_tm_dslash_cuda_gen::dagger, free(), in, kappa, malloc(), matpc_type, mu, out, param, parity, QUDA_MATPC_EVEN_EVEN_ASYMMETRIC, QUDA_MATPC_ODD_ODD_ASYMMETRIC, QUDA_TWIST_GAMMA5_INVERSE, spinorSiteSize, tmp1, tmp2, twistCloverGamma5(), Vh, and wil_dslash().
Referenced by dslashRef().


| void tmc_mat | ( | void * | out, |
| void ** | gauge, | ||
| void * | clover, | ||
| void * | in, | ||
| double | kappa, | ||
| double | mu, | ||
| QudaTwistFlavorType | flavor, | ||
| int | dagger, | ||
| QudaPrecision | precision, | ||
| QudaGaugeParam & | gauge_param | ||
| ) |
Definition at line 257 of file clover_reference.cpp.
References dslash_cuda_gen::clover, deg_tm_dslash_cuda_gen::dagger, free(), gauge_param, in, kappa, malloc(), mu, out, QUDA_TWIST_GAMMA5_DIRECT, spinorSiteSize, tmp, twistCloverGamma5(), V, Vh, wil_dslash(), and quda::blas::xpay().
Referenced by dslashRef(), and main().


| void tmc_matpc | ( | void * | out, |
| void ** | gauge, | ||
| void * | in, | ||
| void * | clover, | ||
| void * | cInv, | ||
| double | kappa, | ||
| double | mu, | ||
| QudaTwistFlavorType | flavor, | ||
| QudaMatPCType | matpc_type, | ||
| int | dagger, | ||
| QudaPrecision | precision, | ||
| QudaGaugeParam & | gauge_param | ||
| ) |
Definition at line 284 of file clover_reference.cpp.
References dslash_cuda_gen::clover, deg_tm_dslash_cuda_gen::dagger, errorQuda, free(), gauge_param, in, kappa, malloc(), matpc_type, mu, out, QUDA_MATPC_EVEN_EVEN, QUDA_MATPC_EVEN_EVEN_ASYMMETRIC, QUDA_MATPC_ODD_ODD, QUDA_MATPC_ODD_ODD_ASYMMETRIC, QUDA_TWIST_GAMMA5_DIRECT, QUDA_TWIST_GAMMA5_INVERSE, spinorSiteSize, tmp1, tmp2, twistCloverGamma5(), Vh, wil_dslash(), and quda::blas::xpay().
Referenced by dslashRef(), and main().


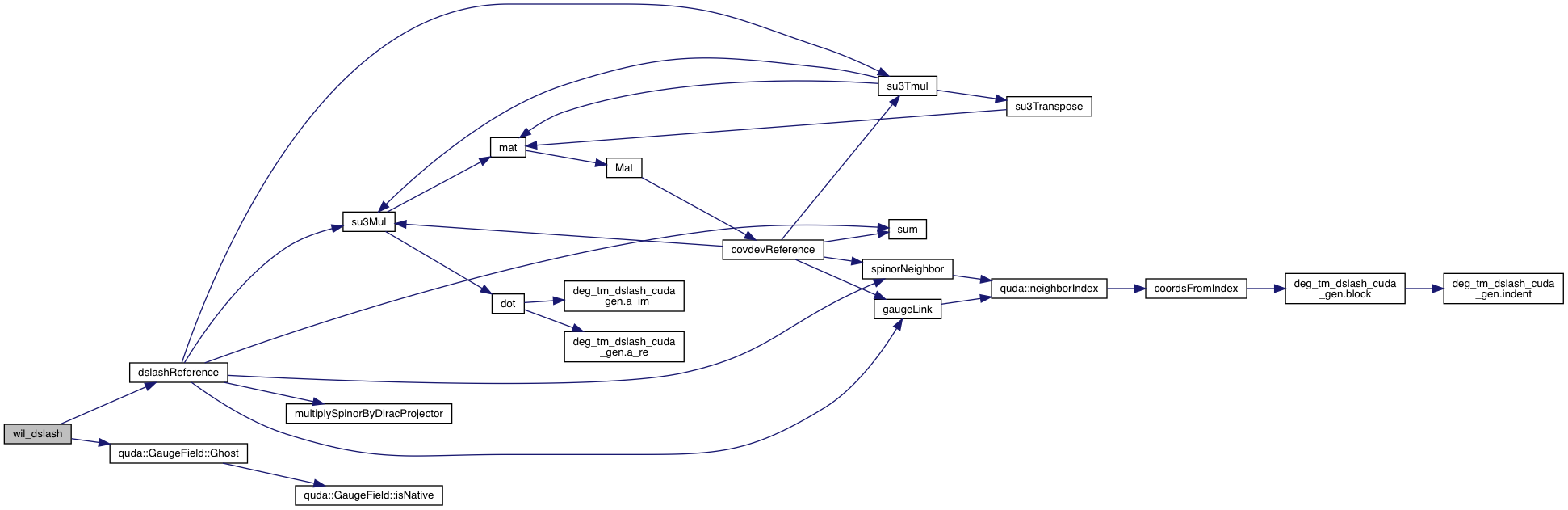
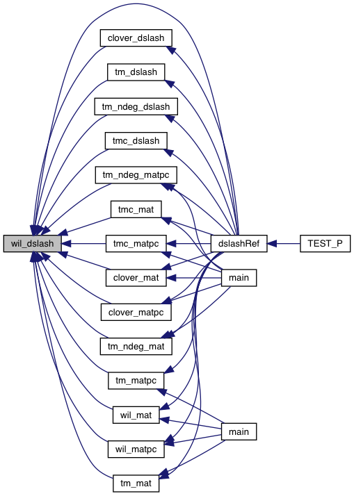
| void wil_dslash | ( | void * | res, |
| void ** | gauge, | ||
| void * | spinorField, | ||
| int | oddBit, | ||
| int | daggerBit, | ||
| QudaPrecision | precision, | ||
| QudaGaugeParam & | param | ||
| ) |
Definition at line 175 of file wilson_dslash_reference.cpp.
References quda::ColorSpinorParam::create, csParam, d, dslashReference(), errorQuda, quda::ColorSpinorParam::fieldOrder, quda::ColorSpinorParam::gammaBasis, gauge_param, quda::GaugeField::Ghost(), quda::LatticeFieldParam::ghostExchange, in, quda::ColorSpinorParam::nColor, quda::LatticeFieldParam::nDim, quda::ColorSpinorParam::nSpin, out, quda::LatticeFieldParam::pad, quda::LatticeFieldParam::precision, QUDA_DEGRAND_ROSSI_GAMMA_BASIS, QUDA_DOUBLE_PRECISION, QUDA_EVEN_ODD_SITE_ORDER, QUDA_EVEN_PARITY, QUDA_GHOST_EXCHANGE_PAD, QUDA_INVALID_PARITY, QUDA_ODD_PARITY, QUDA_PARITY_SITE_SUBSET, QUDA_REFERENCE_FIELD_CREATE, QUDA_SPACE_SPIN_COLOR_FIELD_ORDER, quda::ColorSpinorParam::siteOrder, quda::LatticeFieldParam::siteSubset, quda::ColorSpinorParam::v, quda::LatticeFieldParam::x, and Z.
Referenced by clover_dslash(), clover_mat(), clover_matpc(), dslashRef(), tm_dslash(), tm_mat(), tm_matpc(), tm_ndeg_dslash(), tm_ndeg_mat(), tm_ndeg_matpc(), tmc_dslash(), tmc_mat(), tmc_matpc(), wil_mat(), and wil_matpc().


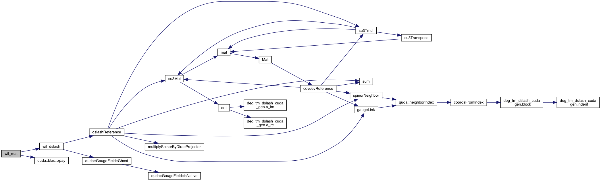
| void wil_mat | ( | void * | out, |
| void ** | gauge, | ||
| void * | in, | ||
| double | kappa, | ||
| int | daggerBit, | ||
| QudaPrecision | precision, | ||
| QudaGaugeParam & | param | ||
| ) |
Definition at line 296 of file wilson_dslash_reference.cpp.
References gauge_param, in, kappa, out, spinorSiteSize, V, Vh, wil_dslash(), and quda::blas::xpay().
Referenced by dslashRef(), and main().


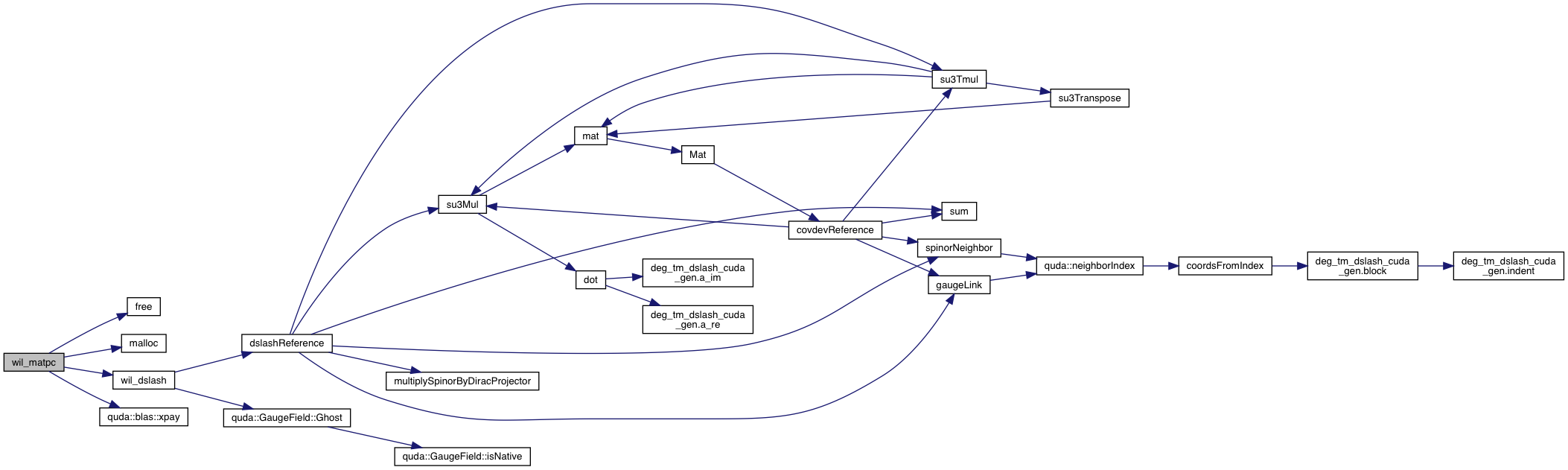
| void wil_matpc | ( | void * | out, |
| void ** | gauge, | ||
| void * | in, | ||
| double | kappa, | ||
| QudaMatPCType | matpc_type, | ||
| int | daggerBit, | ||
| QudaPrecision | precision, | ||
| QudaGaugeParam & | param | ||
| ) |
Definition at line 334 of file wilson_dslash_reference.cpp.
References free(), gauge_param, kappa, malloc(), matpc_type, QUDA_MATPC_EVEN_EVEN, QUDA_MATPC_EVEN_EVEN_ASYMMETRIC, spinorSiteSize, tmp, Vh, wil_dslash(), and quda::blas::xpay().
Referenced by dslashRef(), and main().


1.8.14