|
QUDA
0.9.0
|
#include <invert_quda.h>


Public Member Functions | |
| BiCGstab (DiracMatrix &mat, DiracMatrix &matSloppy, DiracMatrix &matPrecon, SolverParam ¶m, TimeProfile &profile) | |
| virtual | ~BiCGstab () |
| void | operator() (ColorSpinorField &out, ColorSpinorField &in) |
Public Member Functions inherited from quda::Solver | |
| Solver (SolverParam ¶m, TimeProfile &profile) | |
| virtual | ~Solver () |
| virtual void | solve (ColorSpinorField &out, ColorSpinorField &in) |
| bool | convergence (const double &r2, const double &hq2, const double &r2_tol, const double &hq_tol) |
| bool | convergenceHQ (const double &r2, const double &hq2, const double &r2_tol, const double &hq_tol) |
| bool | convergenceL2 (const double &r2, const double &hq2, const double &r2_tol, const double &hq_tol) |
| void | PrintStats (const char *, int k, const double &r2, const double &b2, const double &hq2) |
| void | PrintSummary (const char *name, int k, const double &r2, const double &b2) |
| virtual double | flops () const |
Private Attributes | |
| DiracMatrix & | mat |
| const DiracMatrix & | matSloppy |
| const DiracMatrix & | matPrecon |
| ColorSpinorField * | yp |
| ColorSpinorField * | rp |
| ColorSpinorField * | pp |
| ColorSpinorField * | vp |
| ColorSpinorField * | tmpp |
| ColorSpinorField * | tp |
| bool | init |
Additional Inherited Members | |
Static Public Member Functions inherited from quda::Solver | |
| static Solver * | create (SolverParam ¶m, DiracMatrix &mat, DiracMatrix &matSloppy, DiracMatrix &matPrecon, TimeProfile &profile) |
| static double | stopping (const double &tol, const double &b2, QudaResidualType residual_type) |
Protected Attributes inherited from quda::Solver | |
| SolverParam & | param |
| TimeProfile & | profile |
Definition at line 486 of file invert_quda.h.
| quda::BiCGstab::BiCGstab | ( | DiracMatrix & | mat, |
| DiracMatrix & | matSloppy, | ||
| DiracMatrix & | matPrecon, | ||
| SolverParam & | param, | ||
| TimeProfile & | profile | ||
| ) |
Definition at line 17 of file inv_bicgstab_quda.cpp.
|
virtual |
Definition at line 22 of file inv_bicgstab_quda.cpp.
References init, pp, quda::Solver::profile, quda::QUDA_PROFILE_FREE, rp, tmpp, tp, vp, and yp.
|
virtual |
Implements quda::Solver.
Definition at line 51 of file inv_bicgstab_quda.cpp.
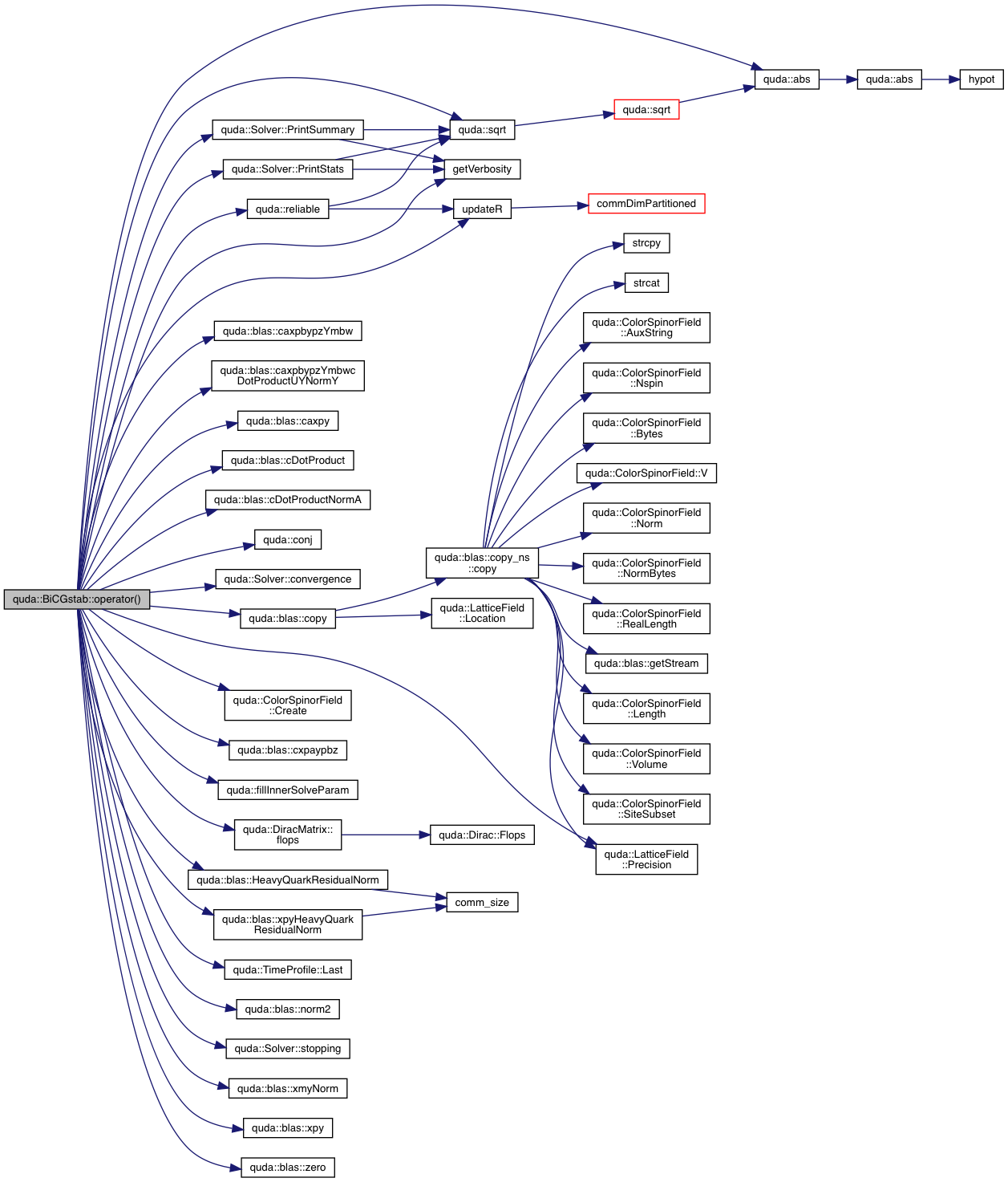
References quda::abs(), b, quda::blas::caxpbypzYmbw(), quda::blas::caxpbypzYmbwcDotProductUYNormY(), quda::blas::caxpy(), quda::blas::cDotProduct(), quda::blas::cDotProductNormA(), quda::SolverParam::compute_null_vector, quda::conj(), quda::Solver::convergence(), quda::blas::copy(), quda::ColorSpinorField::Create(), csParam, quda::blas::cxpaypbz(), quda::SolverParam::delta, delta, e, errorQuda, quda::fillInnerSolveParam(), quda::blas::flops, quda::DiracMatrix::flops(), getVerbosity(), quda::SolverParam::gflops, quda::SolverParam::heavy_quark_check, quda::blas::HeavyQuarkResidualNorm(), init, quda::SolverParam::is_preconditioner, quda::SolverParam::iter, quda::TimeProfile::Last(), mat, matPrecon, matSloppy, quda::SolverParam::maxiter, quda::blas::norm2(), omega, p, quda::Solver::param, quda::SolverParam::pipeline, pp, quda::LatticeField::Precision(), quda::SolverParam::precision_sloppy, quda::SolverParam::preserve_source, printfQuda, quda::Solver::PrintStats(), quda::Solver::PrintSummary(), quda::Solver::profile, QUDA_COMPUTE_NULL_VECTOR_NO, QUDA_COMPUTE_NULL_VECTOR_YES, QUDA_DEBUG_VERBOSE, QUDA_HEAVY_QUARK_RESIDUAL, QUDA_NULL_FIELD_CREATE, QUDA_PRESERVE_SOURCE_NO, quda::QUDA_PROFILE_COMPUTE, quda::QUDA_PROFILE_EPILOGUE, quda::QUDA_PROFILE_FREE, quda::QUDA_PROFILE_PREAMBLE, QUDA_USE_INIT_GUESS_YES, QUDA_VERBOSE, QUDA_ZERO_FIELD_CREATE, quda::reliable(), quda::SolverParam::residual_type, rp, quda::SolverParam::secs, quda::sqrt(), quda::Solver::stopping(), t, tmp, tmpp, quda::SolverParam::tol, quda::SolverParam::tol_hq, tp, quda::SolverParam::true_res, quda::SolverParam::true_res_hq, updateR(), quda::SolverParam::use_init_guess, quda::SolverParam::use_sloppy_partial_accumulator, vp, warningQuda, x, quda::blas::xmyNorm(), quda::blas::xpy(), quda::blas::xpyHeavyQuarkResidualNorm(), y, yp, z, and quda::blas::zero().

|
private |
Definition at line 495 of file invert_quda.h.
Referenced by operator()(), and ~BiCGstab().
|
private |
Definition at line 489 of file invert_quda.h.
Referenced by operator()().
|
private |
Definition at line 491 of file invert_quda.h.
Referenced by operator()().
|
private |
Definition at line 490 of file invert_quda.h.
Referenced by operator()().
|
private |
Definition at line 494 of file invert_quda.h.
Referenced by operator()(), and ~BiCGstab().
|
private |
Definition at line 494 of file invert_quda.h.
Referenced by operator()(), and ~BiCGstab().
|
private |
Definition at line 494 of file invert_quda.h.
Referenced by operator()(), and ~BiCGstab().
|
private |
Definition at line 494 of file invert_quda.h.
Referenced by operator()(), and ~BiCGstab().
|
private |
Definition at line 494 of file invert_quda.h.
Referenced by operator()(), and ~BiCGstab().
|
private |
Definition at line 494 of file invert_quda.h.
Referenced by operator()(), and ~BiCGstab().
1.8.14