|
QUDA
0.9.0
|


Public Member Functions | |
| GaugeOvrImpSTOUT (GaugeOvrImpSTOUTArg< Float, GaugeOr, GaugeDs > &arg, const GaugeField &meta) | |
| virtual | ~GaugeOvrImpSTOUT () |
| void | apply (const cudaStream_t &stream) |
| TuneKey | tuneKey () const |
| long long | flops () const |
| long long | bytes () const |
Private Member Functions | |
| bool | tuneGridDim () const |
| unsigned int | minThreads () const |
Private Member Functions inherited from quda::TunableVectorYZ | |
| TunableVectorYZ (unsigned int vector_length_y, unsigned int vector_length_z) | |
| bool | advanceBlockDim (TuneParam ¶m) const |
| void | initTuneParam (TuneParam ¶m) const |
| void | defaultTuneParam (TuneParam ¶m) const |
| void | resizeVector (int y, int z) |
Private Member Functions inherited from quda::TunableVectorY | |
| TunableVectorY (unsigned int vector_length_y) | |
| void | resizeVector (int y) |
| virtual unsigned int | sharedBytesPerThread () const |
| virtual unsigned int | sharedBytesPerBlock (const TuneParam ¶m) const |
Private Member Functions inherited from quda::Tunable | |
| Tunable () | |
| virtual | ~Tunable () |
| virtual void | preTune () |
| virtual void | postTune () |
| virtual int | tuningIter () const |
| virtual std::string | paramString (const TuneParam ¶m) const |
| virtual std::string | perfString (float time) const |
| virtual bool | advanceTuneParam (TuneParam ¶m) const |
| void | checkLaunchParam (TuneParam ¶m) |
| virtual bool | tuneAuxDim () const |
| virtual bool | tuneSharedBytes () const |
| virtual bool | advanceGridDim (TuneParam ¶m) const |
| virtual unsigned int | maxBlockSize () const |
| virtual unsigned int | maxGridSize () const |
| virtual unsigned int | minGridSize () const |
| virtual int | blockStep () const |
| virtual int | blockMin () const |
| unsigned int | maxBlocksPerSM () const |
| For reason this can't be queried from the device properties, so here we set set this. Based on Table 14 of the CUDA Programming Guide 9.0 (Technical Specifications per Compute Capability) More... | |
| virtual bool | advanceSharedBytes (TuneParam ¶m) const |
| virtual bool | advanceAux (TuneParam ¶m) const |
| int | writeAuxString (const char *format,...) |
Private Attributes | |
| GaugeOvrImpSTOUTArg< Float, GaugeOr, GaugeDs > | arg |
| const GaugeField & | meta |
Private Attributes inherited from quda::TunableVectorY | |
| unsigned int | vector_length_y |
Private Attributes inherited from quda::Tunable | |
| char | aux [TuneKey::aux_n] |
Definition at line 704 of file gauge_stout.cu.
|
inline |
Definition at line 714 of file gauge_stout.cu.
|
inlinevirtual |
Definition at line 716 of file gauge_stout.cu.
|
inlinevirtual |
Implements quda::Tunable.
Definition at line 718 of file gauge_stout.cu.
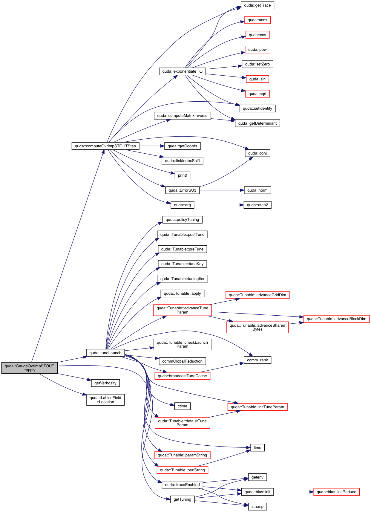
References quda::GaugeOvrImpSTOUT< Float, GaugeOr, GaugeDs >::arg, quda::TuneParam::block, quda::computeOvrImpSTOUTStep(), errorQuda, getTuning(), getVerbosity(), quda::TuneParam::grid, quda::LatticeField::Location(), quda::GaugeOvrImpSTOUT< Float, GaugeOr, GaugeDs >::meta, QUDA_CUDA_FIELD_LOCATION, quda::TuneParam::shared_bytes, and quda::tuneLaunch().

|
inlinevirtual |
Reimplemented from quda::Tunable.
Definition at line 735 of file gauge_stout.cu.
References quda::GaugeOvrImpSTOUT< Float, GaugeOr, GaugeDs >::arg.
|
inlinevirtual |
Implements quda::Tunable.
Definition at line 734 of file gauge_stout.cu.
References quda::GaugeOvrImpSTOUT< Float, GaugeOr, GaugeDs >::arg.
|
inlineprivatevirtual |
Reimplemented from quda::Tunable.
Definition at line 710 of file gauge_stout.cu.
References quda::GaugeOvrImpSTOUT< Float, GaugeOr, GaugeDs >::arg.
|
inlineprivatevirtual |
Reimplemented from quda::Tunable.
Definition at line 709 of file gauge_stout.cu.
|
inlinevirtual |
Implements quda::Tunable.
Definition at line 728 of file gauge_stout.cu.
References quda::GaugeOvrImpSTOUT< Float, GaugeOr, GaugeDs >::arg, quda::Tunable::aux, quda::GaugeOvrImpSTOUT< Float, GaugeOr, GaugeDs >::meta, and quda::LatticeField::VolString().

|
private |
Definition at line 705 of file gauge_stout.cu.
Referenced by quda::GaugeOvrImpSTOUT< Float, GaugeOr, GaugeDs >::apply(), quda::GaugeOvrImpSTOUT< Float, GaugeOr, GaugeDs >::bytes(), quda::GaugeOvrImpSTOUT< Float, GaugeOr, GaugeDs >::flops(), quda::GaugeOvrImpSTOUT< Float, GaugeOr, GaugeDs >::minThreads(), and quda::GaugeOvrImpSTOUT< Float, GaugeOr, GaugeDs >::tuneKey().
|
private |
Definition at line 706 of file gauge_stout.cu.
Referenced by quda::GaugeOvrImpSTOUT< Float, GaugeOr, GaugeDs >::apply(), and quda::GaugeOvrImpSTOUT< Float, GaugeOr, GaugeDs >::tuneKey().
1.8.14