|
QUDA
0.9.0
|
#include <tune_quda.h>

Public Member Functions | |
| Tunable () | |
| virtual | ~Tunable () |
| virtual TuneKey | tuneKey () const =0 |
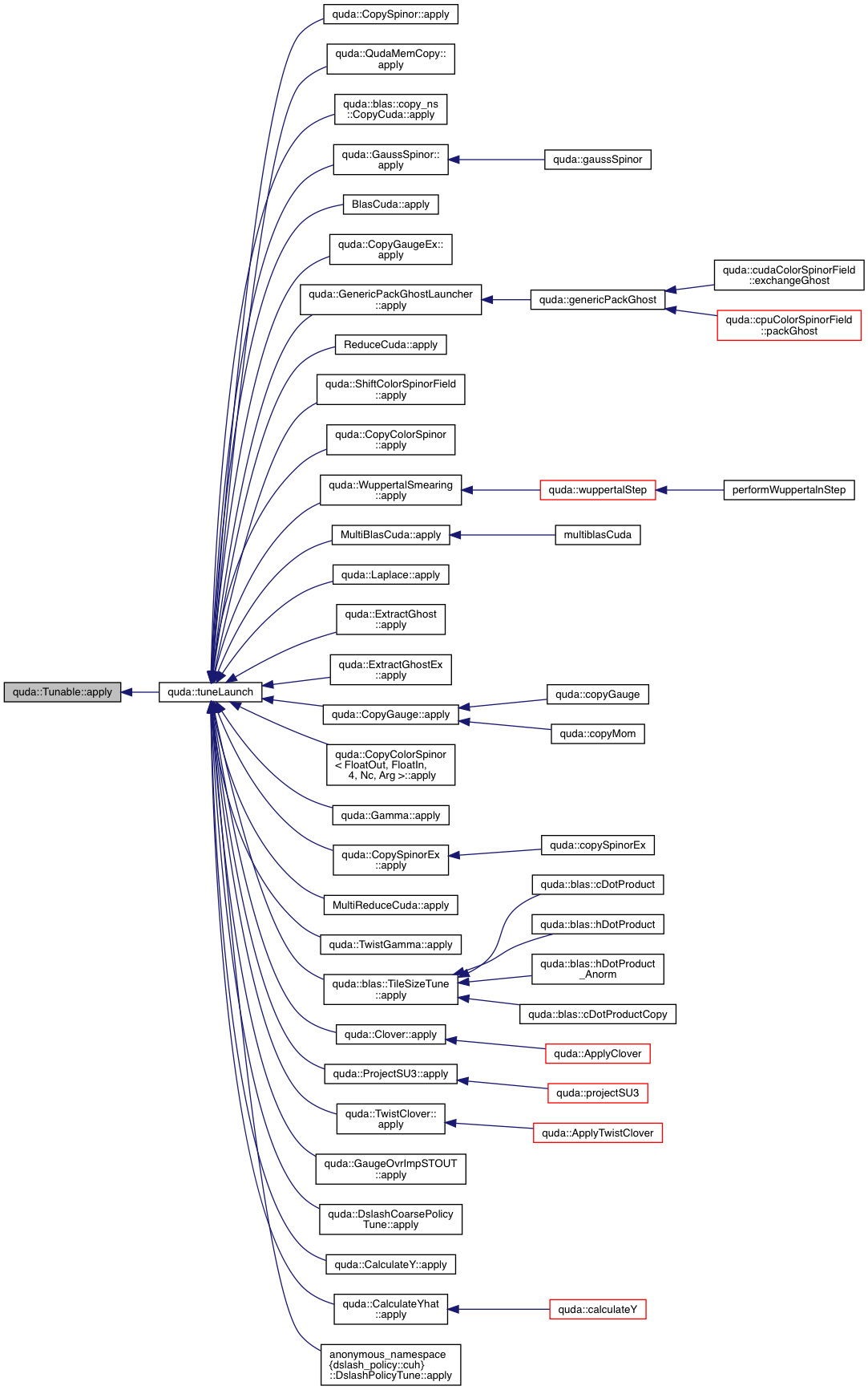
| virtual void | apply (const cudaStream_t &stream)=0 |
| virtual void | preTune () |
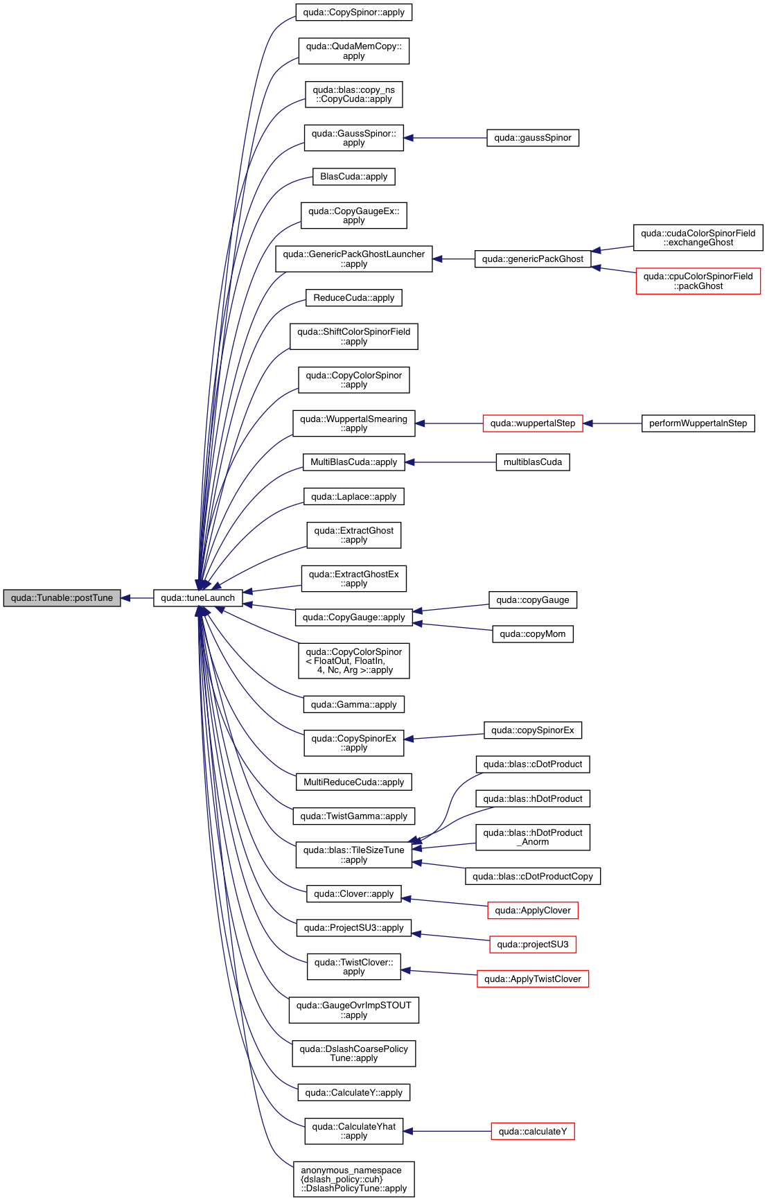
| virtual void | postTune () |
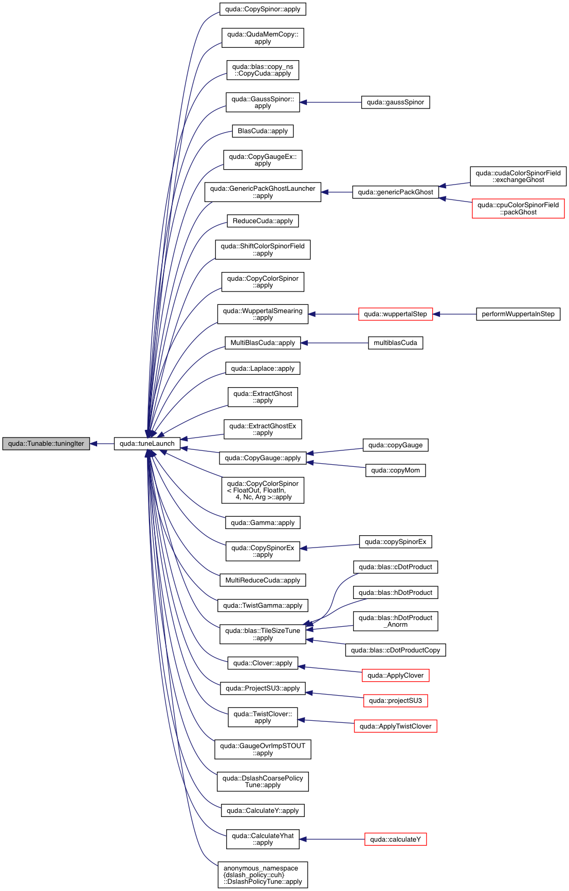
| virtual int | tuningIter () const |
| virtual std::string | paramString (const TuneParam ¶m) const |
| virtual std::string | perfString (float time) const |
| virtual void | initTuneParam (TuneParam ¶m) const |
| virtual void | defaultTuneParam (TuneParam ¶m) const |
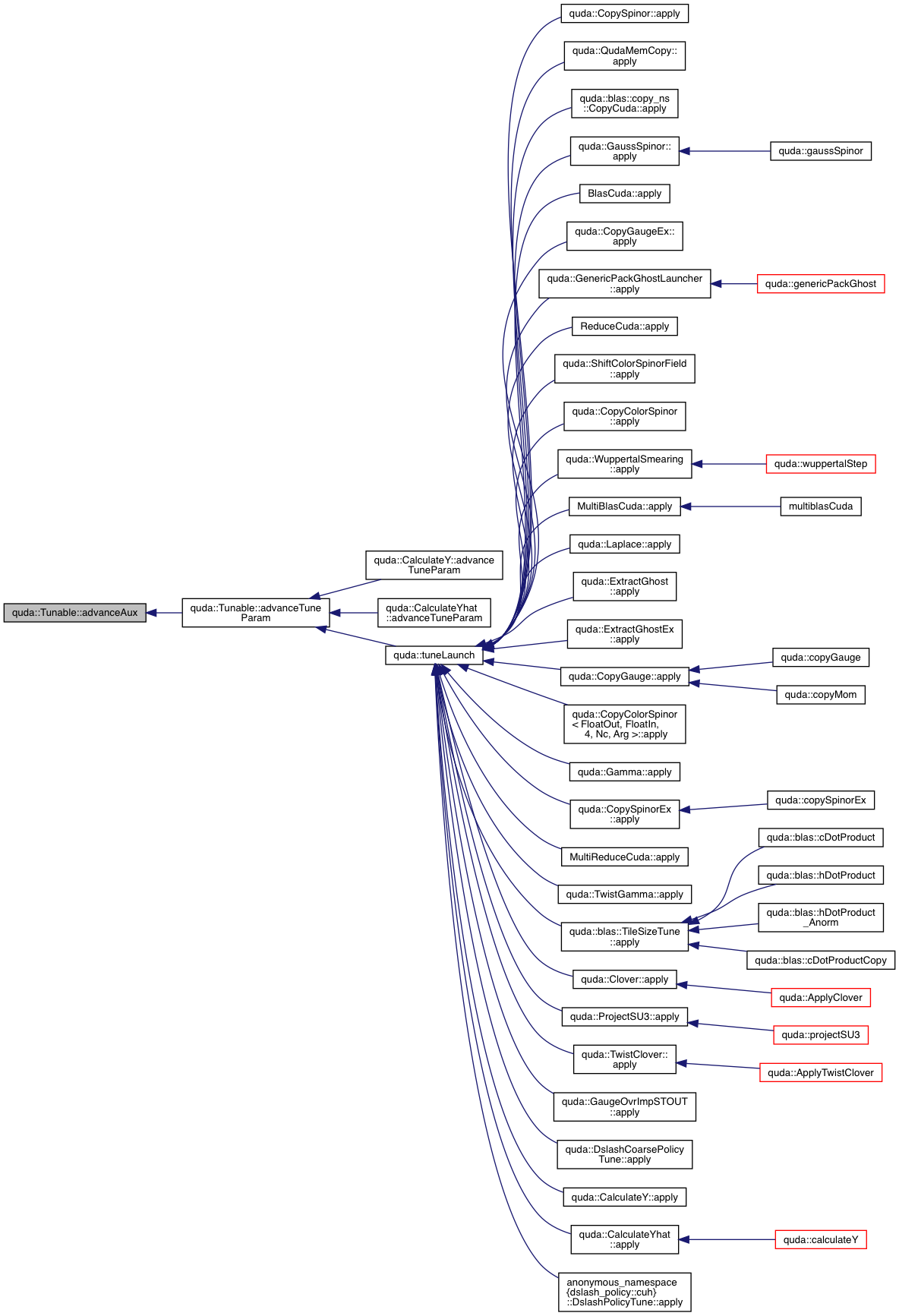
| virtual bool | advanceTuneParam (TuneParam ¶m) const |
| void | checkLaunchParam (TuneParam ¶m) |
Protected Member Functions | |
| virtual long long | flops () const =0 |
| virtual long long | bytes () const |
| virtual unsigned int | sharedBytesPerThread () const =0 |
| virtual unsigned int | sharedBytesPerBlock (const TuneParam ¶m) const =0 |
| virtual unsigned int | minThreads () const |
| virtual bool | tuneGridDim () const |
| virtual bool | tuneAuxDim () const |
| virtual bool | tuneSharedBytes () const |
| virtual bool | advanceGridDim (TuneParam ¶m) const |
| virtual unsigned int | maxBlockSize () const |
| virtual unsigned int | maxGridSize () const |
| virtual unsigned int | minGridSize () const |
| virtual int | blockStep () const |
| virtual int | blockMin () const |
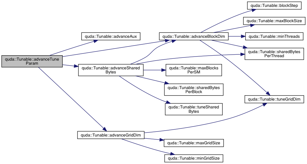
| virtual bool | advanceBlockDim (TuneParam ¶m) const |
| unsigned int | maxBlocksPerSM () const |
| For reason this can't be queried from the device properties, so here we set set this. Based on Table 14 of the CUDA Programming Guide 9.0 (Technical Specifications per Compute Capability) More... | |
| virtual bool | advanceSharedBytes (TuneParam ¶m) const |
| virtual bool | advanceAux (TuneParam ¶m) const |
| int | writeAuxString (const char *format,...) |
Protected Attributes | |
| char | aux [TuneKey::aux_n] |
Definition at line 60 of file tune_quda.h.
|
inline |
Definition at line 200 of file tune_quda.h.
|
inlinevirtual |
Definition at line 201 of file tune_quda.h.
|
inlineprotectedvirtual |
Reimplemented in quda::DslashCoarsePolicyTune, and quda::blas::TileSizeTune< ReducerDiagonal, writeDiagonal, ReducerOffDiagonal, writeOffDiagonal >.
Definition at line 187 of file tune_quda.h.
Referenced by advanceTuneParam().

|
inlineprotectedvirtual |
Reimplemented in quda::TunableVectorYZ, quda::TunableVectorY, quda::TunableLocalParity, and quda::ShiftColorSpinorField< Output, Input >.
Definition at line 102 of file tune_quda.h.
References blockStep(), deviceProp, errorQuda, maxBlockSize(), minThreads(), param, ret, sharedBytesPerThread(), and tuneGridDim().
Referenced by quda::TunableLocalParity::advanceBlockDim(), quda::TunableVectorY::advanceBlockDim(), quda::blas::copy_ns::CopyCuda< FloatN, N, Output, Input >::advanceSharedBytes(), advanceSharedBytes(), and advanceTuneParam().


|
inlineprotectedvirtual |
Reimplemented in quda::ShiftColorSpinorField< Output, Input >.
Definition at line 78 of file tune_quda.h.
References maxGridSize(), minGridSize(), param, and tuneGridDim().
Referenced by advanceTuneParam().


|
inlineprotectedvirtual |
The goal here is to throttle the number of thread blocks per SM by over-allocating shared memory (in order to improve L2 utilization, etc.). We thus request the smallest amount of dynamic shared memory that guarantees throttling to a given number of blocks, in order to allow some extra leeway.
Reimplemented in quda::CopySpinorEx< FloatOut, FloatIn, Ns, Nc, OutOrder, InOrder, Basis, extend >, quda::CopyColorSpinor< FloatOut, FloatIn, 4, Nc, Arg >, quda::CopyColorSpinor< FloatOut, FloatIn, Ns, Nc, Arg >, quda::blas::copy_ns::CopyCuda< FloatN, N, Output, Input >, and quda::CopySpinor< FloatOut, FloatIn, Ns, Nc, OutOrder, InOrder >.
Definition at line 163 of file tune_quda.h.
References advanceBlockDim(), quda::TuneParam::block, deviceProp, maxBlocksPerSM(), param, sharedBytesPerBlock(), sharedBytesPerThread(), and tuneSharedBytes().
Referenced by advanceTuneParam().


|
inlinevirtual |
Reimplemented in quda::CalculateYhat< Float, n, Arg >, quda::CalculateY< from_coarse, Float, fineSpin, fineColor, coarseSpin, coarseColor, Arg >, quda::DslashCoarsePolicyTune, quda::blas::TileSizeTune< ReducerDiagonal, writeDiagonal, ReducerOffDiagonal, writeOffDiagonal >, and quda::QudaMemCopy.
Definition at line 260 of file tune_quda.h.
References advanceAux(), advanceBlockDim(), advanceGridDim(), advanceSharedBytes(), and param.
Referenced by quda::CalculateY< from_coarse, Float, fineSpin, fineColor, coarseSpin, coarseColor, Arg >::advanceTuneParam(), quda::CalculateYhat< Float, n, Arg >::advanceTuneParam(), and quda::tuneLaunch().


|
pure virtual |
Implemented in quda::CalculateYhat< Float, n, Arg >, quda::CalculateY< from_coarse, Float, fineSpin, fineColor, coarseSpin, coarseColor, Arg >, quda::DslashCoarsePolicyTune, quda::GaugeOvrImpSTOUT< Float, GaugeOr, GaugeDs >, quda::TwistClover< Float, nSpin, nColor, Arg >, quda::ProjectSU3< Float, G >, quda::Clover< Float, nSpin, nColor, Arg >, quda::blas::TileSizeTune< ReducerDiagonal, writeDiagonal, ReducerOffDiagonal, writeOffDiagonal >, quda::TwistGamma< Float, nColor, Arg >, quda::KSLongLinkForce< Float, Result, Oprod, Gauge >, quda::CopySpinorEx< FloatOut, FloatIn, Ns, Nc, OutOrder, InOrder, Basis, extend >, quda::Gamma< ValueType, basis, dir >, quda::CopyColorSpinor< FloatOut, FloatIn, 4, Nc, Arg >, quda::CopyGauge< FloatOut, FloatIn, length, OutOrder, InOrder, isGhost >, quda::ExtractGhostEx< Float, length, nDim, dim, Order >, quda::ExtractGhost< Float, length, nDim, Order >, quda::Laplace< Float, nDim, nColor, Arg >, quda::WuppertalSmearing< Float, Ns, Nc, Arg >, quda::CopyColorSpinor< FloatOut, FloatIn, Ns, Nc, Arg >, quda::ShiftColorSpinorField< Output, Input >, quda::KSForceComplete< Float, Oprod, Gauge, Mom >, quda::GenericPackGhostLauncher< Float, Ns, Ms, Nc, Mc, Arg >, quda::CopyGaugeEx< FloatOut, FloatIn, length, OutOrder, InOrder >, quda::GaussSpinor< FloatIn, Ns, Nc, InOrder >, quda::blas::copy_ns::CopyCuda< FloatN, N, Output, Input >, quda::QudaMemCopy, and quda::CopySpinor< FloatOut, FloatIn, Ns, Nc, OutOrder, InOrder >.
Referenced by quda::tuneLaunch().

|
inlineprotectedvirtual |
Definition at line 100 of file tune_quda.h.
References deviceProp.
Referenced by initTuneParam().

|
inlineprotectedvirtual |
Definition at line 99 of file tune_quda.h.
References deviceProp.
Referenced by advanceBlockDim().

|
inlineprotectedvirtual |
Reimplemented in quda::CalculateYhat< Float, n, Arg >, quda::DslashCoarsePolicyTune, quda::CalculateY< from_coarse, Float, fineSpin, fineColor, coarseSpin, coarseColor, Arg >, quda::GaugeOvrImpSTOUT< Float, GaugeOr, GaugeDs >, quda::TwistClover< Float, nSpin, nColor, Arg >, quda::blas::TileSizeTune< ReducerDiagonal, writeDiagonal, ReducerOffDiagonal, writeOffDiagonal >, quda::ProjectSU3< Float, G >, quda::Clover< Float, nSpin, nColor, Arg >, quda::KSLongLinkForce< Float, Result, Oprod, Gauge >, quda::TwistGamma< Float, nColor, Arg >, quda::CopySpinorEx< FloatOut, FloatIn, Ns, Nc, OutOrder, InOrder, Basis, extend >, quda::CopyColorSpinor< FloatOut, FloatIn, 4, Nc, Arg >, quda::ExtractGhostEx< Float, length, nDim, dim, Order >, quda::CopyGauge< FloatOut, FloatIn, length, OutOrder, InOrder, isGhost >, quda::Gamma< ValueType, basis, dir >, quda::ExtractGhost< Float, length, nDim, Order >, quda::ShiftColorSpinorField< Output, Input >, quda::CopyColorSpinor< FloatOut, FloatIn, Ns, Nc, Arg >, quda::Laplace< Float, nDim, nColor, Arg >, quda::KSForceComplete< Float, Oprod, Gauge, Mom >, quda::WuppertalSmearing< Float, Ns, Nc, Arg >, quda::GenericPackGhostLauncher< Float, Ns, Ms, Nc, Mc, Arg >, quda::CopyGaugeEx< FloatOut, FloatIn, length, OutOrder, InOrder >, quda::QudaMemCopy, quda::blas::copy_ns::CopyCuda< FloatN, N, Output, Input >, quda::GaussSpinor< FloatIn, Ns, Nc, InOrder >, and quda::CopySpinor< FloatOut, FloatIn, Ns, Nc, OutOrder, InOrder >.
Definition at line 64 of file tune_quda.h.
Referenced by perfString().

|
inline |
Check the launch parameters of the kernel to ensure that they are valid for the current device.
Definition at line 269 of file tune_quda.h.
References deviceProp, errorQuda, and param.
Referenced by quda::tuneLaunch().

|
inlinevirtual |
sets default values for when tuning is disabled
Reimplemented in quda::DslashCoarsePolicyTune, quda::blas::TileSizeTune< ReducerDiagonal, writeDiagonal, ReducerOffDiagonal, writeOffDiagonal >, quda::TunableVectorYZ, quda::TunableVectorY, quda::TunableLocalParity, quda::ShiftColorSpinorField< Output, Input >, and quda::blas::copy_ns::CopyCuda< FloatN, N, Output, Input >.
Definition at line 254 of file tune_quda.h.
References initTuneParam(), param, and tuneGridDim().
Referenced by quda::blas::copy_ns::CopyCuda< FloatN, N, Output, Input >::defaultTuneParam(), quda::TunableLocalParity::defaultTuneParam(), quda::TunableVectorY::defaultTuneParam(), quda::blas::TileSizeTune< ReducerDiagonal, writeDiagonal, ReducerOffDiagonal, writeOffDiagonal >::defaultTuneParam(), quda::DslashCoarsePolicyTune::defaultTuneParam(), and quda::tuneLaunch().


|
protectedpure virtual |
Implemented in quda::CalculateYhat< Float, n, Arg >, quda::DslashCoarsePolicyTune, quda::CalculateY< from_coarse, Float, fineSpin, fineColor, coarseSpin, coarseColor, Arg >, quda::GaugeOvrImpSTOUT< Float, GaugeOr, GaugeDs >, quda::TwistClover< Float, nSpin, nColor, Arg >, quda::blas::TileSizeTune< ReducerDiagonal, writeDiagonal, ReducerOffDiagonal, writeOffDiagonal >, quda::ProjectSU3< Float, G >, quda::Clover< Float, nSpin, nColor, Arg >, quda::KSLongLinkForce< Float, Result, Oprod, Gauge >, quda::TwistGamma< Float, nColor, Arg >, quda::CopySpinorEx< FloatOut, FloatIn, Ns, Nc, OutOrder, InOrder, Basis, extend >, quda::CopyColorSpinor< FloatOut, FloatIn, 4, Nc, Arg >, quda::ExtractGhostEx< Float, length, nDim, dim, Order >, quda::CopyGauge< FloatOut, FloatIn, length, OutOrder, InOrder, isGhost >, quda::Gamma< ValueType, basis, dir >, quda::ExtractGhost< Float, length, nDim, Order >, quda::ShiftColorSpinorField< Output, Input >, quda::CopyColorSpinor< FloatOut, FloatIn, Ns, Nc, Arg >, quda::Laplace< Float, nDim, nColor, Arg >, quda::KSForceComplete< Float, Oprod, Gauge, Mom >, quda::WuppertalSmearing< Float, Ns, Nc, Arg >, quda::GenericPackGhostLauncher< Float, Ns, Ms, Nc, Mc, Arg >, quda::CopyGaugeEx< FloatOut, FloatIn, length, OutOrder, InOrder >, quda::QudaMemCopy, quda::blas::copy_ns::CopyCuda< FloatN, N, Output, Input >, quda::GaussSpinor< FloatIn, Ns, Nc, InOrder >, and quda::CopySpinor< FloatOut, FloatIn, Ns, Nc, OutOrder, InOrder >.
Referenced by perfString().

|
inlinevirtual |
Reimplemented in quda::DslashCoarsePolicyTune, quda::blas::TileSizeTune< ReducerDiagonal, writeDiagonal, ReducerOffDiagonal, writeOffDiagonal >, quda::TunableVectorYZ, quda::TunableVectorY, quda::TunableLocalParity, quda::ShiftColorSpinorField< Output, Input >, and quda::blas::copy_ns::CopyCuda< FloatN, N, Output, Input >.
Definition at line 230 of file tune_quda.h.
References blockMin(), deviceProp, errorQuda, minGridSize(), minThreads(), param, sharedBytesPerBlock(), sharedBytesPerThread(), and tuneGridDim().
Referenced by defaultTuneParam(), quda::blas::copy_ns::CopyCuda< FloatN, N, Output, Input >::initTuneParam(), quda::TunableLocalParity::initTuneParam(), quda::TunableVectorY::initTuneParam(), quda::blas::TileSizeTune< ReducerDiagonal, writeDiagonal, ReducerOffDiagonal, writeOffDiagonal >::initTuneParam(), quda::DslashCoarsePolicyTune::initTuneParam(), and quda::tuneLaunch().


|
inlineprotectedvirtual |
Reimplemented in quda::TunableLocalParity, quda::Laplace< Float, nDim, nColor, Arg >, and quda::WuppertalSmearing< Float, Ns, Nc, Arg >.
Definition at line 95 of file tune_quda.h.
References deviceProp.
Referenced by advanceBlockDim().

|
inlineprotected |
For reason this can't be queried from the device properties, so here we set set this. Based on Table 14 of the CUDA Programming Guide 9.0 (Technical Specifications per Compute Capability)
Definition at line 140 of file tune_quda.h.
References deviceProp, and errorQuda.
Referenced by advanceSharedBytes().

|
inlineprotectedvirtual |
Definition at line 96 of file tune_quda.h.
References deviceProp.
Referenced by advanceGridDim().

|
inlineprotectedvirtual |
Definition at line 97 of file tune_quda.h.
Referenced by advanceGridDim(), and initTuneParam().

|
inlineprotectedvirtual |
Reimplemented in quda::CalculateYhat< Float, n, Arg >, quda::CalculateY< from_coarse, Float, fineSpin, fineColor, coarseSpin, coarseColor, Arg >, quda::GaugeOvrImpSTOUT< Float, GaugeOr, GaugeDs >, quda::TwistClover< Float, nSpin, nColor, Arg >, quda::ProjectSU3< Float, G >, quda::Clover< Float, nSpin, nColor, Arg >, quda::TwistGamma< Float, nColor, Arg >, quda::KSLongLinkForce< Float, Result, Oprod, Gauge >, quda::CopySpinorEx< FloatOut, FloatIn, Ns, Nc, OutOrder, InOrder, Basis, extend >, quda::Gamma< ValueType, basis, dir >, quda::CopyColorSpinor< FloatOut, FloatIn, 4, Nc, Arg >, quda::ExtractGhostEx< Float, length, nDim, dim, Order >, quda::CopyGauge< FloatOut, FloatIn, length, OutOrder, InOrder, isGhost >, quda::ExtractGhost< Float, length, nDim, Order >, quda::Laplace< Float, nDim, nColor, Arg >, quda::WuppertalSmearing< Float, Ns, Nc, Arg >, quda::CopyColorSpinor< FloatOut, FloatIn, Ns, Nc, Arg >, quda::KSForceComplete< Float, Oprod, Gauge, Mom >, quda::CopyGaugeEx< FloatOut, FloatIn, length, OutOrder, InOrder >, quda::GenericPackGhostLauncher< Float, Ns, Ms, Nc, Mc, Arg >, quda::GaussSpinor< FloatIn, Ns, Nc, InOrder >, and quda::CopySpinor< FloatOut, FloatIn, Ns, Nc, OutOrder, InOrder >.
Definition at line 73 of file tune_quda.h.
Referenced by advanceBlockDim(), and initTuneParam().

|
inlinevirtual |
Definition at line 208 of file tune_quda.h.
References param, tuneAuxDim(), and tuneGridDim().
Referenced by quda::tuneLaunch().


|
inlinevirtual |
Definition at line 220 of file tune_quda.h.
References bytes(), flops(), and time().
Referenced by quda::tuneLaunch().


|
inlinevirtual |
Reimplemented in quda::CalculateY< from_coarse, Float, fineSpin, fineColor, coarseSpin, coarseColor, Arg >, quda::TwistClover< Float, nSpin, nColor, Arg >, quda::blas::TileSizeTune< ReducerDiagonal, writeDiagonal, ReducerOffDiagonal, writeOffDiagonal >, quda::ProjectSU3< Float, G >, quda::Clover< Float, nSpin, nColor, Arg >, quda::TwistGamma< Float, nColor, Arg >, quda::Gamma< ValueType, basis, dir >, quda::GaussSpinor< FloatIn, Ns, Nc, InOrder >, and quda::blas::copy_ns::CopyCuda< FloatN, N, Output, Input >.
Definition at line 205 of file tune_quda.h.
Referenced by quda::tuneLaunch().

|
inlinevirtual |
Reimplemented in quda::CalculateY< from_coarse, Float, fineSpin, fineColor, coarseSpin, coarseColor, Arg >, quda::TwistClover< Float, nSpin, nColor, Arg >, quda::blas::TileSizeTune< ReducerDiagonal, writeDiagonal, ReducerOffDiagonal, writeOffDiagonal >, quda::ProjectSU3< Float, G >, quda::Clover< Float, nSpin, nColor, Arg >, quda::TwistGamma< Float, nColor, Arg >, quda::Gamma< ValueType, basis, dir >, quda::GaussSpinor< FloatIn, Ns, Nc, InOrder >, and quda::blas::copy_ns::CopyCuda< FloatN, N, Output, Input >.
Definition at line 204 of file tune_quda.h.
Referenced by quda::tuneLaunch().

|
protectedpure virtual |
Implemented in quda::DslashCoarsePolicyTune, quda::ProjectSU3< Float, G >, quda::blas::TileSizeTune< ReducerDiagonal, writeDiagonal, ReducerOffDiagonal, writeOffDiagonal >, quda::TunableVectorY, quda::KSLongLinkForce< Float, Result, Oprod, Gauge >, quda::TunableLocalParity, quda::CopySpinorEx< FloatOut, FloatIn, Ns, Nc, OutOrder, InOrder, Basis, extend >, quda::CopyColorSpinor< FloatOut, FloatIn, 4, Nc, Arg >, quda::ExtractGhostEx< Float, length, nDim, dim, Order >, quda::CopyGauge< FloatOut, FloatIn, length, OutOrder, InOrder, isGhost >, quda::ExtractGhost< Float, length, nDim, Order >, quda::CopyColorSpinor< FloatOut, FloatIn, Ns, Nc, Arg >, quda::KSForceComplete< Float, Oprod, Gauge, Mom >, quda::CopyGaugeEx< FloatOut, FloatIn, length, OutOrder, InOrder >, quda::GaussSpinor< FloatIn, Ns, Nc, InOrder >, quda::CopySpinor< FloatOut, FloatIn, Ns, Nc, OutOrder, InOrder >, quda::blas::copy_ns::CopyCuda< FloatN, N, Output, Input >, and quda::QudaMemCopy.
Referenced by advanceSharedBytes(), and initTuneParam().

|
protectedpure virtual |
Implemented in quda::DslashCoarsePolicyTune, quda::ProjectSU3< Float, G >, quda::blas::TileSizeTune< ReducerDiagonal, writeDiagonal, ReducerOffDiagonal, writeOffDiagonal >, quda::TunableVectorY, quda::KSLongLinkForce< Float, Result, Oprod, Gauge >, quda::TunableLocalParity, quda::CopySpinorEx< FloatOut, FloatIn, Ns, Nc, OutOrder, InOrder, Basis, extend >, quda::CopyColorSpinor< FloatOut, FloatIn, 4, Nc, Arg >, quda::ExtractGhostEx< Float, length, nDim, dim, Order >, quda::CopyGauge< FloatOut, FloatIn, length, OutOrder, InOrder, isGhost >, quda::ExtractGhost< Float, length, nDim, Order >, quda::CopyColorSpinor< FloatOut, FloatIn, Ns, Nc, Arg >, quda::KSForceComplete< Float, Oprod, Gauge, Mom >, quda::ShiftColorSpinorField< Output, Input >, quda::CopyGaugeEx< FloatOut, FloatIn, length, OutOrder, InOrder >, quda::GaussSpinor< FloatIn, Ns, Nc, InOrder >, quda::blas::copy_ns::CopyCuda< FloatN, N, Output, Input >, quda::CopySpinor< FloatOut, FloatIn, Ns, Nc, OutOrder, InOrder >, and quda::QudaMemCopy.
Referenced by advanceBlockDim(), advanceSharedBytes(), and initTuneParam().

|
inlineprotectedvirtual |
Reimplemented in quda::DslashCoarsePolicyTune.
Definition at line 75 of file tune_quda.h.
Referenced by paramString().

|
inlineprotectedvirtual |
Reimplemented in quda::CalculateYhat< Float, n, Arg >, quda::CalculateY< from_coarse, Float, fineSpin, fineColor, coarseSpin, coarseColor, Arg >, quda::DslashCoarsePolicyTune, quda::GaugeOvrImpSTOUT< Float, GaugeOr, GaugeDs >, quda::TwistClover< Float, nSpin, nColor, Arg >, quda::ProjectSU3< Float, G >, quda::Clover< Float, nSpin, nColor, Arg >, quda::TwistGamma< Float, nColor, Arg >, quda::KSLongLinkForce< Float, Result, Oprod, Gauge >, quda::TunableLocalParity, quda::CopySpinorEx< FloatOut, FloatIn, Ns, Nc, OutOrder, InOrder, Basis, extend >, quda::Gamma< ValueType, basis, dir >, quda::CopyColorSpinor< FloatOut, FloatIn, 4, Nc, Arg >, quda::ExtractGhostEx< Float, length, nDim, dim, Order >, quda::CopyGauge< FloatOut, FloatIn, length, OutOrder, InOrder, isGhost >, quda::ExtractGhost< Float, length, nDim, Order >, quda::Laplace< Float, nDim, nColor, Arg >, quda::WuppertalSmearing< Float, Ns, Nc, Arg >, quda::CopyColorSpinor< FloatOut, FloatIn, Ns, Nc, Arg >, quda::KSForceComplete< Float, Oprod, Gauge, Mom >, quda::CopyGaugeEx< FloatOut, FloatIn, length, OutOrder, InOrder >, quda::GenericPackGhostLauncher< Float, Ns, Ms, Nc, Mc, Arg >, quda::GaussSpinor< FloatIn, Ns, Nc, InOrder >, and quda::CopySpinor< FloatOut, FloatIn, Ns, Nc, OutOrder, InOrder >.
Definition at line 74 of file tune_quda.h.
Referenced by advanceBlockDim(), advanceGridDim(), defaultTuneParam(), initTuneParam(), and paramString().

|
pure virtual |
Implemented in quda::CalculateYhat< Float, n, Arg >, quda::CalculateY< from_coarse, Float, fineSpin, fineColor, coarseSpin, coarseColor, Arg >, quda::DslashCoarsePolicyTune, quda::GaugeOvrImpSTOUT< Float, GaugeOr, GaugeDs >, quda::TwistClover< Float, nSpin, nColor, Arg >, quda::blas::TileSizeTune< ReducerDiagonal, writeDiagonal, ReducerOffDiagonal, writeOffDiagonal >, quda::ProjectSU3< Float, G >, quda::Clover< Float, nSpin, nColor, Arg >, quda::TwistGamma< Float, nColor, Arg >, quda::KSLongLinkForce< Float, Result, Oprod, Gauge >, quda::CopySpinorEx< FloatOut, FloatIn, Ns, Nc, OutOrder, InOrder, Basis, extend >, quda::CopyColorSpinor< FloatOut, FloatIn, 4, Nc, Arg >, quda::Gamma< ValueType, basis, dir >, quda::ExtractGhostEx< Float, length, nDim, dim, Order >, quda::CopyGauge< FloatOut, FloatIn, length, OutOrder, InOrder, isGhost >, quda::ExtractGhost< Float, length, nDim, Order >, quda::Laplace< Float, nDim, nColor, Arg >, quda::ShiftColorSpinorField< Output, Input >, quda::WuppertalSmearing< Float, Ns, Nc, Arg >, quda::CopyColorSpinor< FloatOut, FloatIn, Ns, Nc, Arg >, quda::KSForceComplete< Float, Oprod, Gauge, Mom >, quda::GenericPackGhostLauncher< Float, Ns, Ms, Nc, Mc, Arg >, quda::CopyGaugeEx< FloatOut, FloatIn, length, OutOrder, InOrder >, quda::QudaMemCopy, quda::GaussSpinor< FloatIn, Ns, Nc, InOrder >, quda::CopySpinor< FloatOut, FloatIn, Ns, Nc, OutOrder, InOrder >, and quda::blas::copy_ns::CopyCuda< FloatN, N, Output, Input >.
Referenced by quda::tuneLaunch().

|
inlineprotectedvirtual |
Reimplemented in quda::KSLongLinkForce< Float, Result, Oprod, Gauge >, and quda::KSForceComplete< Float, Oprod, Gauge, Mom >.
Definition at line 76 of file tune_quda.h.
Referenced by advanceSharedBytes().

|
inlinevirtual |
Reimplemented in quda::DslashCoarsePolicyTune, and quda::blas::copy_ns::CopyCuda< FloatN, N, Output, Input >.
Definition at line 206 of file tune_quda.h.
Referenced by quda::tuneLaunch().

|
inlineprotected |
Definition at line 191 of file tune_quda.h.
References aux, quda::TuneKey::aux_n, errorQuda, n, and vsnprintf().
Referenced by quda::ExtractGhost< Float, length, nDim, Order >::ExtractGhost().


|
protected |
Definition at line 189 of file tune_quda.h.
Referenced by quda::CalculateY< from_coarse, Float, fineSpin, fineColor, coarseSpin, coarseColor, Arg >::CalculateY(), quda::CalculateYhat< Float, n, Arg >::CalculateYhat(), quda::Clover< Float, nSpin, nColor, Arg >::Clover(), quda::DslashCoarsePolicyTune::DslashCoarsePolicyTune(), quda::Gamma< ValueType, basis, dir >::Gamma(), quda::GenericPackGhostLauncher< Float, Ns, Ms, Nc, Mc, Arg >::GenericPackGhostLauncher(), quda::Laplace< Float, nDim, nColor, Arg >::Laplace(), quda::QudaMemCopy::QudaMemCopy(), quda::blas::TileSizeTune< ReducerDiagonal, writeDiagonal, ReducerOffDiagonal, writeOffDiagonal >::TileSizeTune(), quda::QudaMemCopy::tuneKey(), quda::GenericPackGhostLauncher< Float, Ns, Ms, Nc, Mc, Arg >::tuneKey(), quda::WuppertalSmearing< Float, Ns, Nc, Arg >::tuneKey(), quda::ShiftColorSpinorField< Output, Input >::tuneKey(), quda::Laplace< Float, nDim, nColor, Arg >::tuneKey(), quda::ExtractGhost< Float, length, nDim, Order >::tuneKey(), quda::Gamma< ValueType, basis, dir >::tuneKey(), quda::TwistGamma< Float, nColor, Arg >::tuneKey(), quda::Clover< Float, nSpin, nColor, Arg >::tuneKey(), quda::ProjectSU3< Float, G >::tuneKey(), quda::blas::TileSizeTune< ReducerDiagonal, writeDiagonal, ReducerOffDiagonal, writeOffDiagonal >::tuneKey(), quda::TwistClover< Float, nSpin, nColor, Arg >::tuneKey(), quda::GaugeOvrImpSTOUT< Float, GaugeOr, GaugeDs >::tuneKey(), quda::DslashCoarsePolicyTune::tuneKey(), quda::CalculateY< from_coarse, Float, fineSpin, fineColor, coarseSpin, coarseColor, Arg >::tuneKey(), quda::CalculateYhat< Float, n, Arg >::tuneKey(), quda::TwistClover< Float, nSpin, nColor, Arg >::TwistClover(), quda::TwistGamma< Float, nColor, Arg >::TwistGamma(), writeAuxString(), and quda::WuppertalSmearing< Float, Ns, Nc, Arg >::WuppertalSmearing().
1.8.14