|
QUDA
0.9.0
|
#include <invert_quda.h>


Public Member Functions | |
| PreconCG (DiracMatrix &mat, DiracMatrix &matSloppy, DiracMatrix &matPrecon, SolverParam ¶m, TimeProfile &profile) | |
| virtual | ~PreconCG () |
| void | operator() (ColorSpinorField &out, ColorSpinorField &in) |
Public Member Functions inherited from quda::Solver | |
| Solver (SolverParam ¶m, TimeProfile &profile) | |
| virtual | ~Solver () |
| virtual void | solve (ColorSpinorField &out, ColorSpinorField &in) |
| bool | convergence (const double &r2, const double &hq2, const double &r2_tol, const double &hq_tol) |
| bool | convergenceHQ (const double &r2, const double &hq2, const double &r2_tol, const double &hq_tol) |
| bool | convergenceL2 (const double &r2, const double &hq2, const double &r2_tol, const double &hq_tol) |
| void | PrintStats (const char *, int k, const double &r2, const double &b2, const double &hq2) |
| void | PrintSummary (const char *name, int k, const double &r2, const double &b2) |
| virtual double | flops () const |
Private Attributes | |
| const DiracMatrix & | mat |
| const DiracMatrix & | matSloppy |
| const DiracMatrix & | matPrecon |
| Solver * | K |
| SolverParam | Kparam |
Additional Inherited Members | |
Static Public Member Functions inherited from quda::Solver | |
| static Solver * | create (SolverParam ¶m, DiracMatrix &mat, DiracMatrix &matSloppy, DiracMatrix &matPrecon, TimeProfile &profile) |
| static double | stopping (const double &tol, const double &b2, QudaResidualType residual_type) |
Protected Attributes inherited from quda::Solver | |
| SolverParam & | param |
| TimeProfile & | profile |
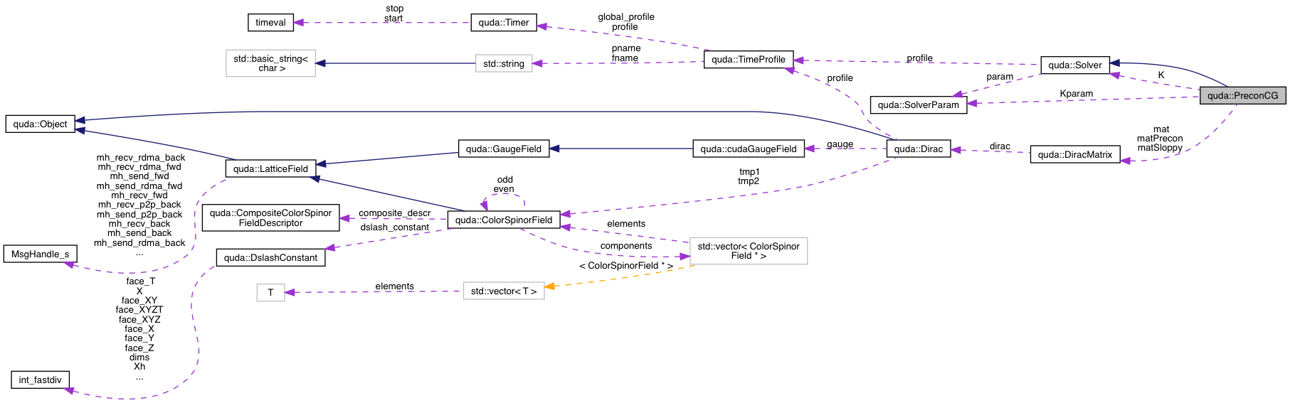
Definition at line 468 of file invert_quda.h.
| quda::PreconCG::PreconCG | ( | DiracMatrix & | mat, |
| DiracMatrix & | matSloppy, | ||
| DiracMatrix & | matPrecon, | ||
| SolverParam & | param, | ||
| TimeProfile & | profile | ||
| ) |
Definition at line 39 of file inv_pcg_quda.cpp.
References errorQuda, quda::fillInnerSolverParam(), quda::SolverParam::inv_type_precondition, K, Kparam, matPrecon, quda::Solver::param, quda::Solver::profile, QUDA_CG_INVERTER, QUDA_INVALID_INVERTER, QUDA_MR_INVERTER, and QUDA_SD_INVERTER.

|
virtual |
Definition at line 56 of file inv_pcg_quda.cpp.
References K, quda::Solver::profile, and quda::QUDA_PROFILE_FREE.
|
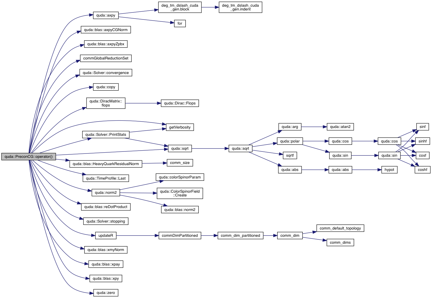
virtual |
Implements quda::Solver.
Definition at line 65 of file inv_pcg_quda.cpp.
References quda::axpy(), quda::blas::axpyCGNorm(), quda::blas::axpyZpbx(), b, commGlobalReductionSet(), quda::Solver::convergence(), quda::copy(), csParam, quda::SolverParam::delta, delta, e, quda::blas::flops, quda::DiracMatrix::flops(), getVerbosity(), quda::SolverParam::gflops, quda::blas::HeavyQuarkResidualNorm(), quda::SolverParam::iter, K, quda::TimeProfile::Last(), mat, matPrecon, matSloppy, quda::SolverParam::max_res_increase, quda::SolverParam::max_res_increase_total, quda::SolverParam::maxiter, quda::norm2(), p, quda::Solver::param, quda::SolverParam::precision_precondition, quda::SolverParam::precision_sloppy, printfQuda, quda::Solver::PrintStats(), quda::Solver::profile, QUDA_COPY_FIELD_CREATE, QUDA_HEAVY_QUARK_RESIDUAL, quda::QUDA_PROFILE_COMPUTE, quda::QUDA_PROFILE_EPILOGUE, quda::QUDA_PROFILE_FREE, quda::QUDA_PROFILE_INIT, quda::QUDA_PROFILE_PREAMBLE, QUDA_REFERENCE_FIELD_CREATE, QUDA_VERBOSE, QUDA_ZERO_FIELD_CREATE, quda::blas::reDotProduct(), quda::SolverParam::residual_type, quda::SolverParam::secs, quda::sqrt(), quda::Solver::stopping(), quda::SolverParam::tol, quda::SolverParam::tol_hq, quda::SolverParam::true_res, quda::SolverParam::true_res_hq, updateR(), quda::SolverParam::use_sloppy_partial_accumulator, warningQuda, x, quda::blas::xmyNorm(), quda::blas::xpay(), quda::blas::xpy(), y, z, and quda::zero().

|
private |
Definition at line 474 of file invert_quda.h.
Referenced by operator()(), PreconCG(), and ~PreconCG().
|
private |
Definition at line 475 of file invert_quda.h.
Referenced by PreconCG().
|
private |
Definition at line 470 of file invert_quda.h.
Referenced by operator()().
|
private |
Definition at line 472 of file invert_quda.h.
Referenced by operator()(), and PreconCG().
|
private |
Definition at line 471 of file invert_quda.h.
Referenced by operator()().
1.8.14