|
QUDA
0.9.0
|


Public Member Functions | |
| QudaMemCopy (void *dst, const void *src, size_t count, cudaMemcpyKind kind, const char *func, const char *file, const char *line) | |
| virtual | ~QudaMemCopy () |
| void | apply (const cudaStream_t &stream) |
| bool | advanceTuneParam (TuneParam ¶m) const |
| TuneKey | tuneKey () const |
| long long | flops () const |
| long long | bytes () const |
Public Member Functions inherited from quda::Tunable | |
| Tunable () | |
| virtual | ~Tunable () |
| virtual void | preTune () |
| virtual void | postTune () |
| virtual int | tuningIter () const |
| virtual std::string | paramString (const TuneParam ¶m) const |
| virtual std::string | perfString (float time) const |
| virtual void | initTuneParam (TuneParam ¶m) const |
| virtual void | defaultTuneParam (TuneParam ¶m) const |
| void | checkLaunchParam (TuneParam ¶m) |
Private Member Functions | |
| unsigned int | sharedBytesPerThread () const |
| unsigned int | sharedBytesPerBlock (const TuneParam ¶m) const |
Private Attributes | |
| void * | dst |
| const void * | src |
| const size_t | count |
| const cudaMemcpyKind | kind |
| const char * | name |
Additional Inherited Members | |
Protected Member Functions inherited from quda::Tunable | |
| virtual unsigned int | minThreads () const |
| virtual bool | tuneGridDim () const |
| virtual bool | tuneAuxDim () const |
| virtual bool | tuneSharedBytes () const |
| virtual bool | advanceGridDim (TuneParam ¶m) const |
| virtual unsigned int | maxBlockSize () const |
| virtual unsigned int | maxGridSize () const |
| virtual unsigned int | minGridSize () const |
| virtual int | blockStep () const |
| virtual int | blockMin () const |
| virtual bool | advanceBlockDim (TuneParam ¶m) const |
| unsigned int | maxBlocksPerSM () const |
| For reason this can't be queried from the device properties, so here we set set this. Based on Table 14 of the CUDA Programming Guide 9.0 (Technical Specifications per Compute Capability) More... | |
| virtual bool | advanceSharedBytes (TuneParam ¶m) const |
| virtual bool | advanceAux (TuneParam ¶m) const |
| int | writeAuxString (const char *format,...) |
Protected Attributes inherited from quda::Tunable | |
| char | aux [TuneKey::aux_n] |
Definition at line 29 of file quda_cuda_api.cpp.
|
inline |
Definition at line 41 of file quda_cuda_api.cpp.
References quda::Tunable::aux, errorQuda, func, kind, name, strcat(), and strcpy().

|
inlinevirtual |
Definition at line 71 of file quda_cuda_api.cpp.
|
inlinevirtual |
Reimplemented from quda::Tunable.
Definition at line 99 of file quda_cuda_api.cpp.
|
inlinevirtual |
Implements quda::Tunable.
Definition at line 73 of file quda_cuda_api.cpp.
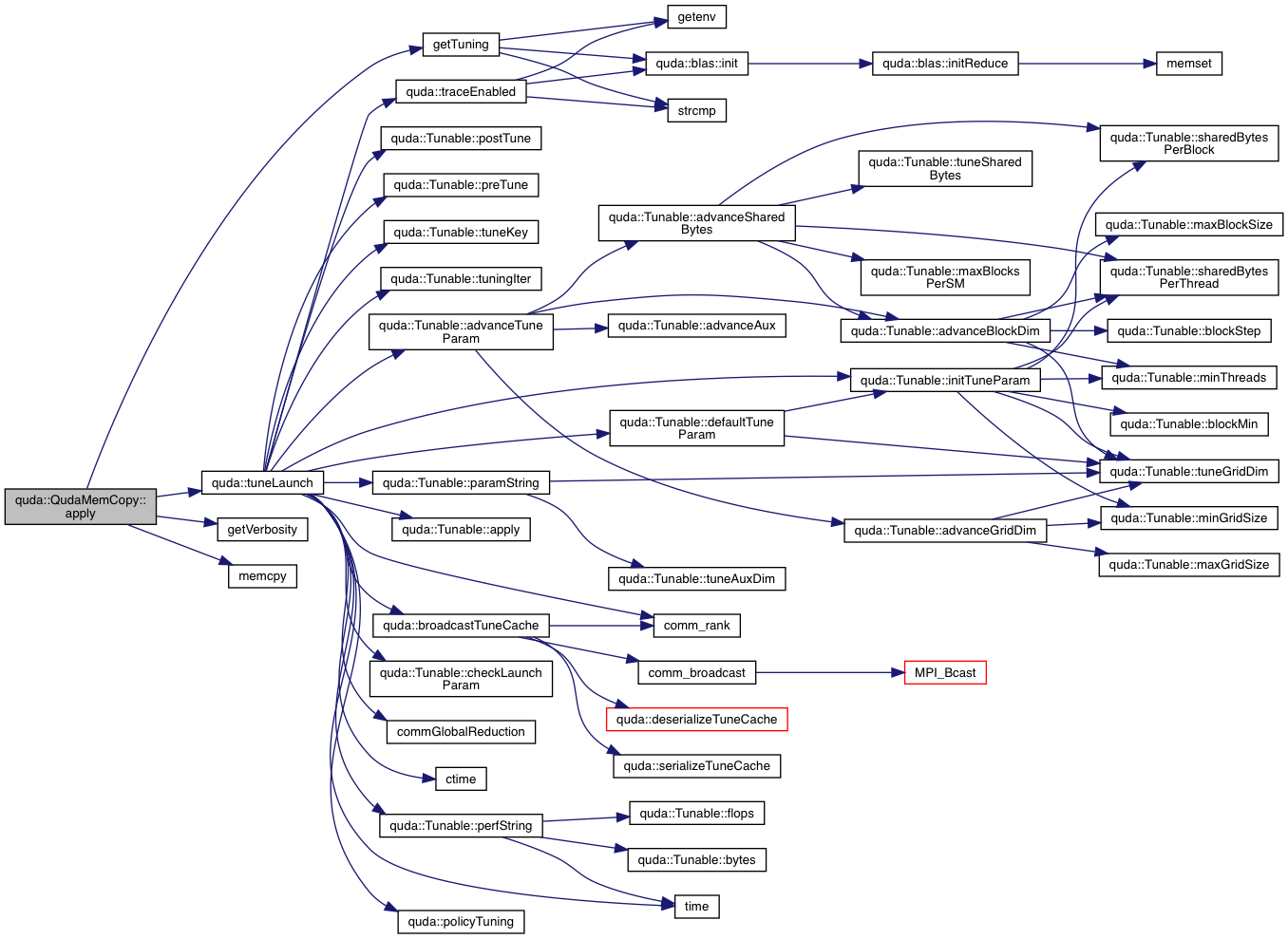
References count, dst, errorQuda, getTuning(), getVerbosity(), kind, memcpy(), src, and quda::tuneLaunch().

|
inlinevirtual |
Reimplemented from quda::Tunable.
Definition at line 109 of file quda_cuda_api.cpp.
|
inlinevirtual |
Implements quda::Tunable.
Definition at line 108 of file quda_cuda_api.cpp.
|
inlineprivatevirtual |
Implements quda::Tunable.
Definition at line 38 of file quda_cuda_api.cpp.
|
inlineprivatevirtual |
Implements quda::Tunable.
Definition at line 37 of file quda_cuda_api.cpp.
|
inlinevirtual |
Implements quda::Tunable.
Definition at line 101 of file quda_cuda_api.cpp.
References quda::Tunable::aux, count, name, strcpy(), and quda::u64toa().

|
private |
Definition at line 33 of file quda_cuda_api.cpp.
|
private |
Definition at line 31 of file quda_cuda_api.cpp.
Referenced by apply().
|
private |
Definition at line 34 of file quda_cuda_api.cpp.
Referenced by apply(), bytes(), and QudaMemCopy().
|
private |
Definition at line 35 of file quda_cuda_api.cpp.
Referenced by QudaMemCopy(), and tuneKey().
|
private |
Definition at line 32 of file quda_cuda_api.cpp.
Referenced by apply().
1.8.14