|
QUDA
0.9.0
|
#include <iostream>#include <stdio.h>#include <stdlib.h>#include <string.h>#include <quda.h>#include <quda_internal.h>#include <dirac_quda.h>#include <dslash_quda.h>#include <invert_quda.h>#include <util_quda.h>#include <blas_quda.h>#include <misc.h>#include <test_util.h>#include <dslash_util.h>#include <covdev_reference.h>#include <gauge_field.h>#include <assert.h>#include <gtest.h>
Go to the source code of this file.
Macros | |
| #define | MAX(a, b) ((a)>(b)?(a):(b)) |
Functions | |
| void | usage (char **argv) |
| void | init () |
| void | end (void) |
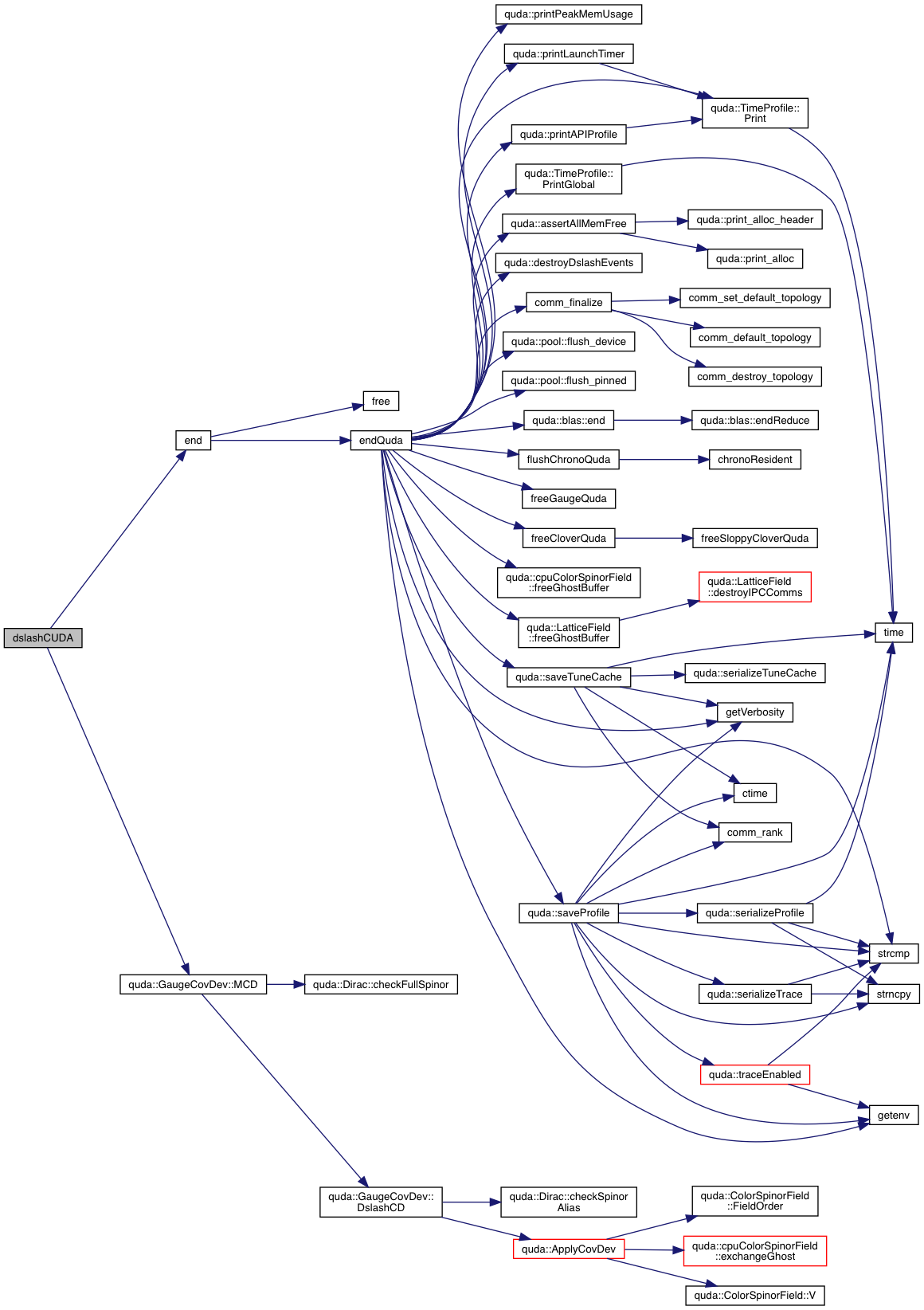
| double | dslashCUDA (int niter, int mu) |
| void | covdevRef (int mu) |
| TEST (dslash, verify) | |
| static int | dslashTest () |
| void | display_test_info () |
| void | usage_extra (char **argv) |
| int | main (int argc, char **argv) |
Variables | |
| QudaDslashType | dslash_type |
| int | test_type |
| QudaPrecision | cpu_prec = QUDA_DOUBLE_PRECISION |
| QudaPrecision | cuda_prec |
| QudaGaugeParam | gaugeParam |
| QudaInvertParam | inv_param |
| cpuGaugeField * | cpuLink = NULL |
| cpuColorSpinorField * | spinor |
| cpuColorSpinorField * | spinorOut |
| cpuColorSpinorField * | spinorRef |
| cpuColorSpinorField * | tmpCpu |
| cudaColorSpinorField * | cudaSpinor |
| cudaColorSpinorField * | cudaSpinorOut |
| cudaColorSpinorField * | tmp |
| void * | hostGauge [4] |
| void * | links [4] |
| QudaParity | parity = QUDA_EVEN_PARITY |
| QudaDagType | dagger |
| int | transfer = 0 |
| int | xdim |
| int | ydim |
| int | zdim |
| int | tdim |
| int | gridsize_from_cmdline [] |
| QudaReconstructType | link_recon |
| QudaPrecision | prec |
| int | device |
| bool | verify_results |
| int | niter |
| bool | kernel_pack_t |
| double | mass |
| int | X [4] |
| int | Nsrc |
| GaugeCovDev * | dirac |
| const int | nColor = 3 |
Definition at line 25 of file covdev_test.cpp.
Referenced by init().
| void covdevRef | ( | int | mu | ) |
Definition at line 314 of file covdev_test.cpp.
References QudaGaugeParam_s::cpu_prec, QudaInvertParam_s::cpu_prec, dagger, fflush(), gaugeParam, inv_param, links, mat(), mat_mg4dir(), mu, printfQuda, spinor, spinorRef, and quda::ColorSpinorField::V().
Referenced by dslashTest().


| void display_test_info | ( | ) |
Definition at line 391 of file covdev_test.cpp.
References dagger, dimPartitioned(), get_prec_str(), get_recon_str(), link_recon, prec, printfQuda, return(), tdim, test_type, xdim, ydim, and zdim.
Referenced by main().


Definition at line 281 of file covdev_test.cpp.
References cudaSpinor, cudaSpinorOut, dirac, end(), errorQuda, fused_exterior_ndeg_tm_dslash_cuda_gen::i, quda::GaugeCovDev::MCD(), mu, niter, start, and transfer.
Referenced by dslashTest().


|
static |
Definition at line 336 of file covdev_test.cpp.
References covdevRef(), cudaSpinor, cudaSpinorOut, dagger, dslashCUDA(), e, end(), quda::blas::flops, quda::ColorSpinorField::GhostBytes(), fused_exterior_ndeg_tm_dslash_cuda_gen::i, init(), mu, nColor, niter, quda::blas::norm2(), printfQuda, spinorOut, spinorRef, transfer, verify_results, quda::ColorSpinorField::VolumeCB(), and warningQuda.
Referenced by main().


| void end | ( | void | ) |
Definition at line 258 of file covdev_test.cpp.
References cpuLink, cudaSpinor, cudaSpinorOut, dirac, endQuda(), free(), links, spinor, spinorOut, spinorRef, tmp, tmpCpu, and transfer.
Referenced by dslashCUDA(), and dslashTest().


| void init | ( | ) |
Definition at line 79 of file covdev_test.cpp.
References QudaGaugeParam_s::anisotropy, checkCudaError, construct_gauge_field(), cpu_prec, QudaGaugeParam_s::cpu_prec, QudaInvertParam_s::cpu_prec, cpuLink, quda::ColorSpinorParam::create, csParam, cuda_prec, QudaGaugeParam_s::cuda_prec, QudaInvertParam_s::cuda_prec, QudaGaugeParam_s::cuda_prec_sloppy, cudaSpinor, cudaSpinorOut, d, dagger, QudaInvertParam_s::dagger, device, dirac, QudaInvertParam_s::dirac_order, dslash_type, QudaInvertParam_s::dslash_type, errorQuda, quda::ColorSpinorParam::fieldOrder, float, QudaGaugeParam_s::ga_pad, QudaInvertParam_s::gamma_basis, quda::ColorSpinorParam::gammaBasis, QudaGaugeParam_s::gauge_fix, QudaGaugeParam_s::gauge_order, QudaGaugeParam_s::gaugeGiB, gaugeParam, gaugeSiteSize, quda::GaugeField::Ghost(), quda::LatticeFieldParam::ghostExchange, gSize, initQuda(), QudaInvertParam_s::input_location, inv_param, kernel_pack_t, link_recon, links, loadGaugeQuda(), Ls, malloc(), mass, QudaInvertParam_s::mass, QudaInvertParam_s::matpc_type, MAX, nColor, quda::ColorSpinorParam::nColor, quda::LatticeFieldParam::nDim, newQudaGaugeParam(), newQudaInvertParam(), quda::blas::norm2(), quda::ColorSpinorParam::nSpin, Nsrc, QudaInvertParam_s::output_location, quda::LatticeFieldParam::pad, prec, quda::LatticeFieldParam::precision, printfQuda, QUDA_ANTI_PERIODIC_T, QUDA_COVDEV_DSLASH, QUDA_CPU_FIELD_LOCATION, QUDA_DIRAC_ORDER, QUDA_DOUBLE_PRECISION, QUDA_EVEN_ODD_SITE_ORDER, QUDA_FLOAT2_FIELD_ORDER, QUDA_FLOAT4_FIELD_ORDER, QUDA_FULL_SITE_SUBSET, QUDA_GAUGE_FIXED_NO, QUDA_GHOST_EXCHANGE_PAD, QUDA_MAT_SOLUTION, QUDA_MATPC_EVEN_EVEN, QUDA_QDP_GAUGE_ORDER, QUDA_RANDOM_SOURCE, QUDA_RECONSTRUCT_NO, QUDA_SPACE_SPIN_COLOR_FIELD_ORDER, QUDA_SU3_LINKS, QUDA_UKQCD_GAMMA_BASIS, QUDA_VERBOSE, QUDA_WILSON_LINKS, QUDA_ZERO_FIELD_CREATE, QudaGaugeParam_s::reconstruct, QudaGaugeParam_s::reconstruct_sloppy, QudaGaugeParam_s::scale, setDims(), quda::setDiracParam(), quda::setKernelPackT(), setSpinorSiteSize(), setVerbosity(), quda::ColorSpinorParam::siteOrder, quda::LatticeFieldParam::siteSubset, QudaInvertParam_s::solution_type, quda::cpuColorSpinorField::Source(), QudaInvertParam_s::sp_pad, spinor, spinorOut, spinorRef, QudaGaugeParam_s::t_boundary, QudaGaugeParam_s::tadpole_coeff, tdim, tmp, quda::DiracParam::tmp1, tmpCpu, transfer, QudaGaugeParam_s::type, V, QudaGaugeParam_s::X, quda::LatticeFieldParam::x, X, xdim, ydim, and zdim.
Referenced by dslashTest().


Definition at line 417 of file covdev_test.cpp.
References display_test_info(), dslashTest(), finalizeComms(), fprintf(), gridsize_from_cmdline, fused_exterior_ndeg_tm_dslash_cuda_gen::i, initComms(), process_command_line_option(), and usage().

| TEST | ( | dslash | , |
| verify | |||
| ) |
Definition at line 329 of file covdev_test.cpp.
References quda::cpuColorSpinorField::Compare(), QudaInvertParam_s::cuda_prec, e, inv_param, quda::pow(), QUDA_DOUBLE_PRECISION, QUDA_SINGLE_PRECISION, spinorOut, spinorRef, and tol.

| void usage | ( | char ** | argv | ) |
Definition at line 1693 of file test_util.cpp.
Referenced by main().

| void usage_extra | ( | char ** | argv | ) |
Definition at line 412 of file covdev_test.cpp.
References return().
Referenced by usage().


| QudaPrecision cpu_prec = QUDA_DOUBLE_PRECISION |
Definition at line 33 of file covdev_test.cpp.
Referenced by init(), main(), printQudaGaugeParam(), printQudaInvertParam(), read_field(), read_su3_field(), and write_field().
| cpuGaugeField* cpuLink = NULL |
Definition at line 39 of file covdev_test.cpp.
| QudaPrecision cuda_prec |
Definition at line 34 of file covdev_test.cpp.
Referenced by init(), main(), printQudaGaugeParam(), and printQudaInvertParam().
| cudaColorSpinorField* cudaSpinor |
Definition at line 42 of file covdev_test.cpp.
Referenced by dslashCUDA(), dslashTest(), end(), and init().
| cudaColorSpinorField * cudaSpinorOut |
Definition at line 42 of file covdev_test.cpp.
Referenced by dslashCUDA(), dslashTest(), end(), and init().
| QudaDagType dagger |
Definition at line 960 of file deg_tm_dslash_cuda_gen.py.
Referenced by covdevRef(), display_test_info(), dslashTest(), and init().
| int device |
Definition at line 2238 of file CMakeCUDACompilerId.cpp1.ii.
Referenced by init().
| GaugeCovDev* dirac |
Definition at line 75 of file covdev_test.cpp.
Referenced by quda::calculateY(), cloverQuda(), quda::CoarseCoarseOp(), quda::CoarseOp(), computeCloverForceQuda(), computeStaggeredForceQuda(), quda::Dirac::Dirac(), quda::DiracMobius::DiracMobius(), dslashCUDA(), dslashQuda(), dslashQuda_4dpc(), dslashQuda_mdwf(), end(), quda::MG::generateNullVectors(), init(), invertMultiShiftQuda(), invertMultiSrcQuda(), invertQuda(), lanczosQuda(), MatDagMatQuda(), MatQuda(), quda::MG::operator()(), quda::Dirac::operator=(), quda::DiracWilson::operator=(), quda::DiracWilsonPC::operator=(), quda::DiracClover::operator=(), quda::DiracCloverPC::operator=(), quda::DiracDomainWall::operator=(), quda::DiracDomainWallPC::operator=(), quda::DiracDomainWall4DPC::operator=(), quda::DiracMobius::operator=(), quda::DiracMobiusPC::operator=(), quda::DiracTwistedMass::operator=(), quda::DiracTwistedMassPC::operator=(), quda::DiracTwistedClover::operator=(), quda::DiracTwistedCloverPC::operator=(), quda::DiracStaggered::operator=(), quda::DiracStaggeredPC::operator=(), quda::DiracImprovedStaggered::operator=(), quda::DiracImprovedStaggeredPC::operator=(), and quda::MG::verify().
| QudaDslashType dslash_type |
Definition at line 1626 of file test_util.cpp.
Referenced by init().
| QudaGaugeParam gaugeParam |
Definition at line 36 of file covdev_test.cpp.
Referenced by covdevRef(), init(), invert_test(), link_sanity_check(), link_sanity_check_internal_12(), link_sanity_check_internal_8(), set_params(), site_link_sanity_check(), and site_link_sanity_check_internal_12().
| int gridsize_from_cmdline[] |
For MPI, the default node mapping is lexicographical with t varying fastest.
Definition at line 50 of file test_util.cpp.
Referenced by main().
| void* hostGauge[4] |
Definition at line 46 of file covdev_test.cpp.
| QudaInvertParam inv_param |
Definition at line 37 of file covdev_test.cpp.
Referenced by clover_quda_(), cloverQuda(), quda::ColorSpinorParam::ColorSpinorParam(), compute_staggered_force_quda_(), computeCloverForceQuda(), computeStaggeredForceQuda(), covdevRef(), dslash_quda_(), dslashQuda(), dslashQuda_4dpc(), dslashQuda_mdwf(), init(), invert_test(), load_clover_quda_(), loadCloverQuda(), main(), mat_dag_mat_quda_(), mat_quda_(), MatDagMatQuda(), MatQuda(), performWuppertalnStep(), set_params(), quda::setDiracParam(), quda::setDiracPreParam(), quda::setDiracSloppyParam(), setInvertParam(), setMultigridParam(), and TEST().
| bool kernel_pack_t |
Definition at line 1650 of file test_util.cpp.
Referenced by init().
| QudaReconstructType link_recon |
Definition at line 1612 of file test_util.cpp.
Referenced by display_test_info(), and init().
| void* links[4] |
Definition at line 47 of file covdev_test.cpp.
Referenced by covdevRef(), end(), init(), and quda::unitarizeLinks().
| double mass |
Definition at line 71 of file staggered_invertmsrc_test.cpp.
Referenced by init(), matdagmat(), Matdagmat(), and printQudaInvertParam().
| const int nColor = 3 |
Definition at line 77 of file covdev_test.cpp.
Referenced by quda::AddCoarseDiagonalCPU(), quda::AddCoarseDiagonalGPU(), quda::AddCoarseTmDiagonalCPU(), quda::AddCoarseTmDiagonalGPU(), quda::applyLaplace(), quda::gauge::Accessor< Float, nColor, QUDA_QDP_GAUGE_ORDER >::atomic_add(), quda::gauge::Accessor< Float, nColor, QUDA_MILC_GAUGE_ORDER >::atomic_add(), quda::gauge::Accessor< Float, nColor, QUDA_FLOAT2_GAUGE_ORDER >::atomic_add(), quda::clover::FieldOrder< Float, nColor, nSpin, order >::Bytes(), quda::colorspinor::FieldOrderCB< Float, nSpin, nColor, nVec, order >::Bytes(), quda::gauge::FieldOrder< Float, nColor, nSpinCoarse, order, native_ghost >::Bytes(), quda::cloverApply(), cloverReference(), quda::computeCoarseLocal(), quda::computeYreverse(), quda::gauge::Accessor< Float, nColor, QUDA_FLOAT2_GAUGE_ORDER >::device_norm2(), dslashTest(), quda::Laplace< Float, nDim, nColor, Arg >::flops(), quda::colorspinor::GhostAccessorCB< Float, nSpin, nColor, nVec, QUDA_SPACE_SPIN_COLOR_FIELD_ORDER >::GhostAccessorCB(), quda::colorspinor::GhostAccessorCB< Float, nSpin, nColor, nVec, QUDA_FLOAT2_FIELD_ORDER >::GhostAccessorCB(), quda::colorspinor::GhostAccessorCB< Float, nSpin, nColor, nVec, QUDA_FLOAT4_FIELD_ORDER >::GhostAccessorCB(), quda::colorspinor::AccessorCB< Float, nSpin, nColor, nVec, QUDA_SPACE_SPIN_COLOR_FIELD_ORDER >::index(), quda::colorspinor::GhostAccessorCB< Float, nSpin, nColor, nVec, QUDA_SPACE_SPIN_COLOR_FIELD_ORDER >::index(), quda::colorspinor::AccessorCB< Float, nSpin, nColor, nVec, QUDA_FLOAT2_FIELD_ORDER >::index(), quda::colorspinor::GhostAccessorCB< Float, nSpin, nColor, nVec, QUDA_FLOAT2_FIELD_ORDER >::index(), quda::colorspinor::indexFloatN(), quda::gauge::indexFloatN(), init(), quda::clover::FieldOrder< Float, nColor, nSpin, order >::Ncolor(), quda::colorspinor::FieldOrderCB< Float, nSpin, nColor, nVec, order >::Ncolor(), quda::gauge::FieldOrder< Float, nColor, nSpinCoarse, order, native_ghost >::Ncolor(), quda::colorspinor::FieldOrderCB< Float, nSpin, nColor, nVec, order >::norm2(), quda::gauge::FieldOrder< Float, nColor, nSpinCoarse, order, native_ghost >::norm2(), quda::gauge::Accessor< Float, nColor, QUDA_QDP_GAUGE_ORDER >::operator()(), quda::clover::Accessor< Float, nColor, nSpin, QUDA_FLOAT4_CLOVER_ORDER >::operator()(), quda::gauge::GhostAccessor< Float, nColor, QUDA_QDP_GAUGE_ORDER, native_ghost >::operator()(), quda::clover::Accessor< Float, nColor, nSpin, QUDA_PACKED_CLOVER_ORDER >::operator()(), quda::gauge::Accessor< Float, nColor, QUDA_MILC_GAUGE_ORDER >::operator()(), quda::gauge::GhostAccessor< Float, nColor, QUDA_MILC_GAUGE_ORDER, native_ghost >::operator()(), quda::gauge::Accessor< Float, nColor, QUDA_FLOAT2_GAUGE_ORDER >::operator()(), quda::gauge::GhostAccessor< Float, nColor, QUDA_FLOAT2_GAUGE_ORDER, native_ghost >::operator()(), read_spinor_field(), quda::siteChecksum(), quda::twistCloverApply(), write_field(), and write_spinor_field().
| int niter |
Definition at line 1630 of file test_util.cpp.
Referenced by dslashCUDA(), and dslashTest().
| int Nsrc |
Definition at line 1628 of file test_util.cpp.
Referenced by init().
| QudaParity parity = QUDA_EVEN_PARITY |
Definition at line 53 of file covdev_test.cpp.
Referenced by quda::AddCoarseDiagonalCPU(), quda::AddCoarseDiagonalGPU(), quda::AddCoarseTmDiagonalCPU(), quda::AddCoarseTmDiagonalGPU(), apply_clover(), quda::ApplyClover(), quda::ApplyCoarse(), quda::ApplyCovDev(), quda::ApplyLaplace(), quda::applyLaplace(), quda::ApplyTwistClover(), quda::asymCloverDslashCuda(), quda::gauge::Accessor< Float, nColor, QUDA_QDP_GAUGE_ORDER >::atomic_add(), quda::gauge::Accessor< Float, nColor, QUDA_MILC_GAUGE_ORDER >::atomic_add(), quda::gauge::Accessor< Float, nColor, QUDA_FLOAT2_GAUGE_ORDER >::atomic_add(), quda::gauge::FieldOrder< Float, nColor, nSpinCoarse, order, native_ghost >::atomicAdd(), blasKernel(), quda::CalculateYhatCPU(), quda::CalculateYhatGPU(), quda::checkNan(), quda::ChecksumCPU(), quda::DiracClover::Clover(), quda::DiracCoarse::Clover(), clover_dslash(), clover_quda_(), quda::cloverApply(), quda::cloverCPU(), quda::cloverDerivative(), quda::cloverDslashCuda(), quda::cloverGPU(), quda::DiracCloverPC::CloverInv(), quda::DiracCoarse::CloverInv(), cloverQuda(), cloverReference(), quda::compareSpinor(), quda::completeKSForceCore(), compute(), quda::computeAV(), quda::ComputeAVCPU(), quda::ComputeAVGPU(), quda::computeCloverForce(), quda::computeCoarseClover(), quda::ComputeCoarseCloverCPU(), quda::ComputeCoarseCloverGPU(), quda::computeCoarseLocal(), quda::ComputeCoarseLocalCPU(), quda::ComputeCoarseLocalGPU(), quda::computeNeighborSum(), quda::computeOvrImpSTOUTStep(), quda::computeStaggeredOprod(), quda::computeStapleRectangle(), quda::computeTMAV(), quda::ComputeTMAVCPU(), quda::ComputeTMAVGPU(), quda::computeTMCAV(), quda::ComputeTMCAVCPU(), quda::ComputeTMCAVGPU(), quda::computeUV(), quda::ComputeUVCPU(), quda::ComputeUVGPU(), quda::computeVUV(), quda::ComputeVUVCPU(), quda::ComputeVUVGPU(), quda::computeWupperalStep(), quda::computeYhat(), quda::computeYreverse(), quda::ComputeYReverseCPU(), quda::ComputeYReverseGPU(), quda::constant(), quda::contractCuda(), quda::copyColorSpinor(), quda::copyColorSpinorKernel(), quda::copyExtendedColorSpinor(), quda::CopyExtendedColorSpinor(), quda::copyGauge(), quda::copyGaugeEx(), quda::copyGaugeExKernel(), quda::copyGaugeKernel(), quda::copyGhost(), quda::copyGhostKernel(), quda::blas::copy_ns::copyKernel(), quda::copySpinorEx(), quda::domainWallDslashCuda(), quda::DiracWilson::Dslash(), quda::DiracCloverPC::Dslash(), quda::DiracDomainWall::Dslash(), quda::DiracTwistedMassPC::Dslash(), quda::DiracTwistedCloverPC::Dslash(), quda::DiracStaggered::Dslash(), quda::DiracImprovedStaggered::Dslash(), quda::DiracCoarse::Dslash(), quda::DiracCoarsePC::Dslash(), quda::GaugeLaplace::Dslash(), quda::DiracDomainWall4DPC::Dslash4(), quda::DiracMobius::Dslash4(), quda::DiracMobius::Dslash4pre(), quda::DiracMobius::Dslash4preXpay(), quda::DiracDomainWall4DPC::Dslash4Xpay(), quda::DiracMobius::Dslash4Xpay(), quda::DiracDomainWall4DPC::Dslash5(), quda::DiracMobius::Dslash5(), quda::DiracDomainWall4DPC::Dslash5inv(), quda::DiracMobiusPC::Dslash5inv(), quda::DiracDomainWall4DPC::Dslash5invXpay(), quda::DiracMobiusPC::Dslash5invXpay(), quda::DiracDomainWall4DPC::Dslash5Xpay(), quda::DiracMobius::Dslash5Xpay(), dslash_quda_(), quda::GaugeCovDev::DslashCD(), DslashCuda::DslashCuda(), dslashQuda(), dslashQuda_4dpc(), dslashQuda_mdwf(), quda::DiracWilson::DslashXpay(), quda::DiracClover::DslashXpay(), quda::DiracCloverPC::DslashXpay(), quda::DiracDomainWall::DslashXpay(), quda::DiracTwistedMassPC::DslashXpay(), quda::DiracTwistedCloverPC::DslashXpay(), quda::DiracStaggered::DslashXpay(), quda::DiracImprovedStaggered::DslashXpay(), quda::DiracCoarse::DslashXpay(), quda::DiracCoarsePC::DslashXpay(), quda::GaugeLaplace::DslashXpay(), dw_4d_matpc(), quda::exchangeExtendedGhost(), quda::cudaColorSpinorField::exchangeGhost(), quda::cpuColorSpinorField::exchangeGhost(), quda::exponentiate_iQ(), quda::extendedCopyColorSpinor(), quda::extractGhost(), quda::extractGhostEx(), quda::extractGhostExKernel(), quda::extractGhostKernel(), quda::extractor(), quda::gammaCPU(), quda::gammaGPU(), genericBlas(), genericMultiBlas(), quda::GenericPackGhost(), quda::genericPackGhost(), quda::GenericPackGhostKernel(), genericReduce(), quda::getCoords(), quda::getCoords5(), quda::getCoordsExtended(), quda::getIndexFull(), quda::colorspinor::PaddedSpaceSpinorColorOrder< Float, Ns, Nc >::getPaddedIndex(), quda::gauge::TIFRPaddedOrder< Float, length >::getPaddedIndex(), quda::colorspinor::FieldOrderCB< Float, nSpin, nColor, nVec, order >::Ghost(), quda::gauge::FieldOrder< Float, nColor, nSpinCoarse, order, native_ghost >::Ghost(), quda::colorspinor::FloatNOrder< Float, Ns, Nc, N, huge_alloc >::Ghost(), quda::gauge::FloatNOrder< Float, length, N, reconLenParam, stag_phase, huge_alloc >::Ghost(), quda::improvedStaggeredDslashCuda(), quda::colorspinor::AccessorCB< Float, nSpin, nColor, nVec, QUDA_SPACE_SPIN_COLOR_FIELD_ORDER >::index(), quda::colorspinor::GhostAccessorCB< Float, nSpin, nColor, nVec, QUDA_SPACE_SPIN_COLOR_FIELD_ORDER >::index(), quda::colorspinor::AccessorCB< Float, nSpin, nColor, nVec, QUDA_FLOAT2_FIELD_ORDER >::index(), quda::colorspinor::GhostAccessorCB< Float, nSpin, nColor, nVec, QUDA_FLOAT2_FIELD_ORDER >::index(), quda::colorspinor::AccessorCB< Float, nSpin, nColor, nVec, QUDA_FLOAT4_FIELD_ORDER >::index(), quda::colorspinor::GhostAccessorCB< Float, nSpin, nColor, nVec, QUDA_FLOAT4_FIELD_ORDER >::index(), quda::gauge::indexFloatN(), quda::injector(), invert_test(), anonymous_namespace{dslash_policy.cuh}::issuePack(), quda::laplace(), quda::laplaceCPU(), quda::laplaceGPU(), quda::colorspinor::FieldOrderCB< Float, nSpin, nColor, nVec, order >::LatticeIndex(), quda::ColorSpinorField::LatticeIndex(), SpinorTexture< RegType, StoreType, N, tex_id >::load(), quda::clover::FloatNOrder< Float, length, N, huge_alloc >::load(), quda::colorspinor::FloatNOrder< Float, Ns, Nc, N, huge_alloc >::load(), quda::clover::QDPOrder< Float, length >::load(), quda::clover::QDPJITOrder< Float, length >::load(), quda::colorspinor::SpaceColorSpinorOrder< Float, Ns, Nc >::load(), quda::clover::BQCDOrder< Float, length >::load(), quda::colorspinor::SpaceSpinorColorOrder< Float, Ns, Nc >::load(), quda::colorspinor::PaddedSpaceSpinorColorOrder< Float, Ns, Nc >::load(), quda::gauge::FloatNOrder< Float, length, N, reconLenParam, stag_phase, huge_alloc >::load(), quda::colorspinor::QDPJITDiracOrder< Float, Ns, Nc >::load(), quda::gauge::QDPOrder< Float, length >::load(), quda::gauge::QDPJITOrder< Float, length >::load(), quda::gauge::MILCOrder< Float, length >::load(), quda::gauge::MILCSiteOrder< Float, length >::load(), quda::gauge::CPSOrder< Float, length >::load(), quda::gauge::BQCDOrder< Float, length >::load(), quda::gauge::TIFROrder< Float, length >::load(), quda::gauge::TIFRPaddedOrder< Float, length >::load(), quda::colorspinor::FloatNOrder< Float, Ns, Nc, N, huge_alloc >::loadGhost(), quda::colorspinor::SpaceColorSpinorOrder< Float, Ns, Nc >::loadGhost(), quda::colorspinor::SpaceSpinorColorOrder< Float, Ns, Nc >::loadGhost(), quda::colorspinor::PaddedSpaceSpinorColorOrder< Float, Ns, Nc >::loadGhost(), quda::gauge::FloatNOrder< Float, length, N, reconLenParam, stag_phase, huge_alloc >::loadGhost(), quda::gauge::LegacyOrder< Float, length >::loadGhost(), quda::gauge::FloatNOrder< Float, length, N, reconLenParam, stag_phase, huge_alloc >::loadGhostEx(), quda::gauge::LegacyOrder< Float, length >::loadGhostEx(), quda::DiracCloverPC::M(), quda::DiracDomainWall4DPC::M(), quda::DiracMobiusPC::M(), quda::DiracTwistedMassPC::M(), quda::DiracTwistedCloverPC::M(), matdagmat(), Matdagmat(), quda::maxGauge(), quda::DiracStaggeredPC::MdagM(), quda::DiracImprovedStaggeredPC::MdagM(), mdw_matpc(), quda::MDWFDslashCuda(), multiblasKernel(), quda::multiplyVUV(), multiReduceKernel(), quda::DiracTwistedMass::NdegTwistedDslash(), quda::DiracTwistedMass::NdegTwistedDslashXpay(), quda::ndegTwistedMassDslashCuda(), quda::neighborIndex(), quda::gauge::FieldOrder< Float, nColor, nSpinCoarse, order, native_ghost >::norm2(), quda::colorspinor::FieldOrderCB< Float, nSpin, nColor, nVec, order >::OffsetIndex(), quda::ColorSpinorField::OffsetIndex(), quda::gauge::Accessor< Float, nColor, QUDA_QDP_GAUGE_ORDER >::operator()(), quda::clover::Accessor< Float, nColor, nSpin, QUDA_FLOAT4_CLOVER_ORDER >::operator()(), quda::gauge::GhostAccessor< Float, nColor, QUDA_QDP_GAUGE_ORDER, native_ghost >::operator()(), quda::clover::Accessor< Float, nColor, nSpin, QUDA_PACKED_CLOVER_ORDER >::operator()(), quda::gauge::Accessor< Float, nColor, QUDA_MILC_GAUGE_ORDER >::operator()(), quda::gauge::GhostAccessor< Float, nColor, QUDA_MILC_GAUGE_ORDER, native_ghost >::operator()(), quda::clover::FieldOrder< Float, nColor, nSpin, order >::operator()(), quda::gauge::Accessor< Float, nColor, QUDA_FLOAT2_GAUGE_ORDER >::operator()(), quda::colorspinor::FieldOrderCB< Float, nSpin, nColor, nVec, order >::operator()(), quda::gauge::GhostAccessor< Float, nColor, QUDA_FLOAT2_GAUGE_ORDER, native_ghost >::operator()(), quda::gauge::FieldOrder< Float, nColor, nSpinCoarse, order, native_ghost >::operator()(), quda::clover::FloatNOrder< Float, length, N, huge_alloc >::operator()(), quda::colorspinor::FloatNOrder< Float, Ns, Nc, N, huge_alloc >::operator()(), quda::GCR::operator()(), quda::XSD::operator()(), quda::colorspinor::SpaceColorSpinorOrder< Float, Ns, Nc >::operator()(), quda::colorspinor::SpaceSpinorColorOrder< Float, Ns, Nc >::operator()(), quda::colorspinor::PaddedSpaceSpinorColorOrder< Float, Ns, Nc >::operator()(), quda::gauge::FloatNOrder< Float, length, N, reconLenParam, stag_phase, huge_alloc >::operator()(), quda::colorspinor::QDPJITDiracOrder< Float, Ns, Nc >::operator()(), quda::gauge::QDPOrder< Float, length >::operator()(), quda::gauge::QDPJITOrder< Float, length >::operator()(), quda::gauge::MILCOrder< Float, length >::operator()(), quda::gauge::CPSOrder< Float, length >::operator()(), quda::gauge::BQCDOrder< Float, length >::operator()(), quda::gauge::TIFROrder< Float, length >::operator()(), quda::gauge::TIFRPaddedOrder< Float, length >::operator()(), quda::cudaColorSpinorField::pack(), quda::cudaColorSpinorField::packExtended(), quda::packGhost(), quda::cudaColorSpinorField::packGhost(), quda::cpuColorSpinorField::packGhost(), quda::cudaColorSpinorField::packGhostExtended(), performWuppertalnStep(), quda::PGaugeExchange(), quda::print_vector(), quda::ProjectSU3kernel(), quda::Prolongate(), quda::random(), reduceKernel(), quda::MG::reset(), quda::Restrict(), quda::clover::FloatNOrder< Float, length, N, huge_alloc >::save(), quda::colorspinor::FloatNOrder< Float, Ns, Nc, N, huge_alloc >::save(), Spinor< RegType, StoreType, N, write, tex_id >::save(), quda::clover::QDPOrder< Float, length >::save(), quda::clover::QDPJITOrder< Float, length >::save(), quda::colorspinor::SpaceColorSpinorOrder< Float, Ns, Nc >::save(), quda::colorspinor::SpaceSpinorColorOrder< Float, Ns, Nc >::save(), quda::colorspinor::PaddedSpaceSpinorColorOrder< Float, Ns, Nc >::save(), quda::gauge::FloatNOrder< Float, length, N, reconLenParam, stag_phase, huge_alloc >::save(), quda::colorspinor::QDPJITDiracOrder< Float, Ns, Nc >::save(), quda::gauge::QDPOrder< Float, length >::save(), quda::gauge::QDPJITOrder< Float, length >::save(), quda::gauge::MILCOrder< Float, length >::save(), quda::gauge::MILCSiteOrder< Float, length >::save(), quda::gauge::CPSOrder< Float, length >::save(), quda::gauge::BQCDOrder< Float, length >::save(), quda::gauge::TIFROrder< Float, length >::save(), quda::gauge::TIFRPaddedOrder< Float, length >::save(), quda::colorspinor::FloatNOrder< Float, Ns, Nc, N, huge_alloc >::saveGhost(), quda::colorspinor::SpaceColorSpinorOrder< Float, Ns, Nc >::saveGhost(), quda::colorspinor::SpaceSpinorColorOrder< Float, Ns, Nc >::saveGhost(), quda::colorspinor::PaddedSpaceSpinorColorOrder< Float, Ns, Nc >::saveGhost(), quda::gauge::FloatNOrder< Float, length, N, reconLenParam, stag_phase, huge_alloc >::saveGhost(), quda::gauge::LegacyOrder< Float, length >::saveGhost(), quda::gauge::FloatNOrder< Float, length, N, reconLenParam, stag_phase, huge_alloc >::saveGhostEx(), quda::gauge::LegacyOrder< Float, length >::saveGhostEx(), quda::cudaColorSpinorField::scatterExtended(), quda::shiftColorSpinorField(), quda::sin(), quda::siteChecksum(), quda::staggeredDslashCuda(), tmc_dslash(), quda::DiracTwistedClover::TwistClover(), quda::twistCloverApply(), quda::twistCloverCPU(), twistCloverGamma5(), quda::twistCloverGPU(), quda::DiracTwistedCloverPC::TwistCloverInv(), quda::DiracTwistedClover::twistedCloverApply(), quda::twistedCloverDslashCuda(), quda::DiracTwistedMass::TwistedDslash(), quda::DiracTwistedMass::TwistedDslashXpay(), quda::twistedMassDslashCuda(), quda::twistGammaCPU(), quda::twistGammaGPU(), quda::cudaColorSpinorField::unpackGhostExtended(), quda::wilsonDslashCuda(), quda::wuppertalStep(), quda::wuppertalStepCPU(), and quda::wuppertalStepGPU().
| QudaPrecision prec |
Definition at line 1615 of file test_util.cpp.
Referenced by display_test_info(), and init().
| cpuColorSpinorField* spinor |
Definition at line 41 of file covdev_test.cpp.
Referenced by covdevRef(), covdevReference(), display_spinor(), display_spinor_internal(), dslashReference(), dslashReference_4d_sgpu(), dslashReference_5th(), end(), quda::exchangeExtendedGhost(), init(), new_load_half(), new_save_half(), newCopyToFloat(), newCopyToHalf(), old_load_half(), old_save_half(), oldCopyToFloat(), oldCopyToHalf(), Texture< InterType, StoreType, -1 >::operator=(), and printSpinorElement().
| cpuColorSpinorField * spinorOut |
Definition at line 41 of file covdev_test.cpp.
Referenced by dslashTest(), end(), init(), main(), and TEST().
| cpuColorSpinorField * spinorRef |
Definition at line 41 of file covdev_test.cpp.
Referenced by covdevRef(), dslashTest(), end(), init(), and TEST().
| int tdim |
Definition at line 1623 of file test_util.cpp.
Referenced by display_test_info(), and init().
| int test_type |
Definition at line 1634 of file test_util.cpp.
Referenced by display_test_info().
| cudaColorSpinorField* tmp |
Definition at line 44 of file covdev_test.cpp.
Referenced by clover_dslash(), clover_mat(), clover_matpc(), comm_declare_send_relative_(), comm_declare_strided_send_relative_(), computeCloverForceQuda(), contractGamma5Kernel(), contractGamma5MinusKernel(), contractGamma5PlusKernel(), contractKernel(), contractMinusKernel(), contractPlusKernel(), contractTsliceKernel(), contractTsliceMinusKernel(), contractTslicePlusKernel(), quda::blas::copy_ns::copy(), dw_4d_matpc(), dw_matdagmat(), dw_matpc(), quda::IncEigCG::eigCGsolve(), end(), quda::GMResDR::FlexArnoldiProcedure(), quda::blas::HeavyQuarkResidualNormCpu(), init(), invertMultiShiftQuda(), invertMultiSrcQuda(), invertQuda(), quda::gauge::FloatNOrder< Float, length, N, reconLenParam, stag_phase, huge_alloc >::load(), quda::gauge::FloatNOrder< Float, length, N, reconLenParam, stag_phase, huge_alloc >::loadGhost(), quda::gauge::FloatNOrder< Float, length, N, reconLenParam, stag_phase, huge_alloc >::loadGhostEx(), quda::MG::loadVectors(), quda::DiracTwistedMass::M(), quda::DiracTwistedClover::M(), matdagmat(), Matdagmat(), MatPC(), mdw_mat(), mdw_matpc(), new_save_half(), quda::RitzMat::newTmp(), quda::Dirac::newTmp(), old_save_half(), quda::clover::Accessor< Float, nColor, nSpin, QUDA_PACKED_CLOVER_ORDER >::operator()(), quda::CG::operator()(), quda::BiCGstab::operator()(), quda::GCR::operator()(), quda::MR::operator()(), quda::DiracM::operator()(), quda::DiracMdagM::operator()(), quda::DiracMMdag::operator()(), quda::DiracMdag::operator()(), quda::cudaColorSpinorField::PrintVector(), quda::colorspinor::FloatNOrder< Float, Ns, Nc, N, huge_alloc >::save(), quda::gauge::FloatNOrder< Float, length, N, reconLenParam, stag_phase, huge_alloc >::save(), quda::gauge::FloatNOrder< Float, length, N, reconLenParam, stag_phase, huge_alloc >::saveGhost(), quda::gauge::FloatNOrder< Float, length, N, reconLenParam, stag_phase, huge_alloc >::saveGhostEx(), quda::saveProfile(), quda::serializeProfile(), quda::serializeTrace(), quda::CG::solve(), quda::cudaColorSpinorField::Source(), quda::HMatrix< T, N >::square(), tm_mat(), tm_matpc(), tmc_mat(), twistGamma5(), and wil_matpc().
| cpuColorSpinorField * tmpCpu |
Definition at line 41 of file covdev_test.cpp.
| int transfer = 0 |
Definition at line 55 of file covdev_test.cpp.
Referenced by dslashCUDA(), dslashTest(), end(), and init().
| bool verify_results |
Definition at line 1641 of file test_util.cpp.
Referenced by dslashTest().
| int X[4] |
Definition at line 72 of file covdev_test.cpp.
Referenced by init().
| int xdim |
Definition at line 1620 of file test_util.cpp.
Referenced by display_test_info(), and init().
| int ydim |
Definition at line 1621 of file test_util.cpp.
Referenced by display_test_info(), and init().
| int zdim |
Definition at line 1622 of file test_util.cpp.
Referenced by display_test_info(), and init().
1.8.14