|
QUDA
0.9.0
|
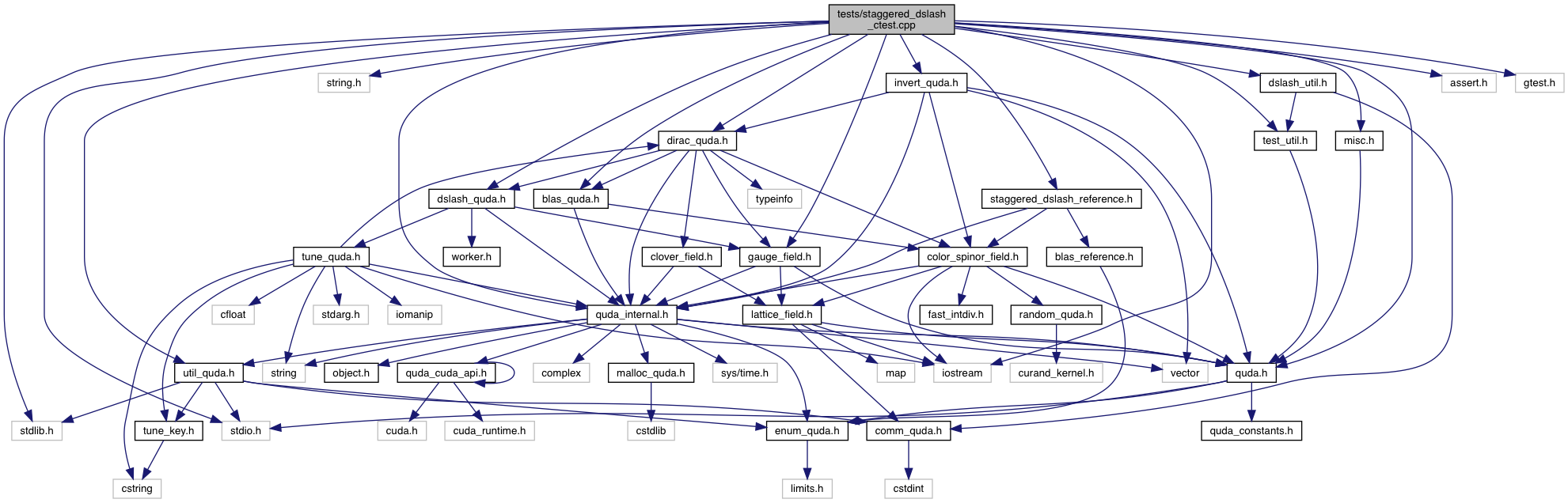
#include <iostream>#include <stdio.h>#include <stdlib.h>#include <string.h>#include <quda.h>#include <quda_internal.h>#include <dirac_quda.h>#include <dslash_quda.h>#include <invert_quda.h>#include <util_quda.h>#include <blas_quda.h>#include <misc.h>#include <test_util.h>#include <dslash_util.h>#include <staggered_dslash_reference.h>#include <gauge_field.h>#include <assert.h>#include <gtest.h>
Go to the source code of this file.
Classes | |
| struct | DslashTime |
| class | StaggeredDslashTest |
Macros | |
| #define | MAX(a, b) ((a)>(b)?(a):(b)) |
| #define | staggeredSpinorSiteSize 6 |
Functions | |
| void | usage (char **argv) |
| void | init (int precision, QudaReconstructType link_recon) |
| void | end (void) |
| DslashTime | dslashCUDA (int niter) |
| void | staggeredDslashRef () |
| void | display_test_info (int precision, QudaReconstructType link_recon) |
| void | usage_extra (char **argv) |
| TEST_P (StaggeredDslashTest, verify) | |
| TEST_P (StaggeredDslashTest, benchmark) | |
| int | main (int argc, char **argv) |
| std::string | getstaggereddslashtestname (testing::TestParamInfo<::testing::tuple< int, int, int >> param) |
| INSTANTIATE_TEST_CASE_P (QUDA, StaggeredDslashTest, Combine(Range(0, 3), ::testing::Values(QUDA_RECONSTRUCT_NO, QUDA_RECONSTRUCT_12, QUDA_RECONSTRUCT_8), ::testing::Values(0)), getstaggereddslashtestname) | |
Variables | |
| QudaDslashType | dslash_type |
| int | test_type |
| QudaGaugeParam | gaugeParam |
| QudaInvertParam | inv_param |
| cpuGaugeField * | cpuFat = NULL |
| cpuGaugeField * | cpuLong = NULL |
| cpuColorSpinorField * | spinor |
| cpuColorSpinorField * | spinorOut |
| cpuColorSpinorField * | spinorRef |
| cpuColorSpinorField * | tmpCpu |
| cudaColorSpinorField * | cudaSpinor |
| cudaColorSpinorField * | cudaSpinorOut |
| cudaColorSpinorField * | tmp |
| void * | hostGauge [4] |
| void * | fatlink [4] |
| void * | longlink [4] |
| QudaParity | parity = QUDA_EVEN_PARITY |
| QudaDagType | dagger |
| int | transfer = 0 |
| int | xdim |
| int | ydim |
| int | zdim |
| int | tdim |
| int | gridsize_from_cmdline [] |
| int | device |
| bool | verify_results |
| int | niter |
| bool | kernel_pack_t |
| double | mass |
| int | X [4] |
| int | Nsrc |
| Dirac * | dirac |
| const char * | prec_str [] = {"half", "single", "double"} |
| const char * | recon_str [] = {"r18", "r13", "r9"} |
Definition at line 25 of file staggered_dslash_ctest.cpp.
Referenced by init().
| #define staggeredSpinorSiteSize 6 |
Definition at line 26 of file staggered_dslash_ctest.cpp.
| void display_test_info | ( | int | precision, |
| QudaReconstructType | link_recon | ||
| ) |
Definition at line 433 of file staggered_dslash_ctest.cpp.
References dagger, get_prec_str(), get_recon_str(), link_recon, prec, printfQuda, QUDA_DOUBLE_PRECISION, QUDA_HALF_PRECISION, QUDA_SINGLE_PRECISION, return(), tdim, test_type, xdim, ydim, and zdim.
Referenced by StaggeredDslashTest::SetUp().


| DslashTime dslashCUDA | ( | int | niter | ) |
Definition at line 325 of file staggered_dslash_ctest.cpp.
References comm_barrier(), DslashTime::cpu_max, DslashTime::cpu_min, DslashTime::cpu_time, cudaSpinor, cudaSpinorOut, dirac, quda::Dirac::Dslash(), end(), errorQuda, DslashTime::event_time, fused_exterior_ndeg_tm_dslash_cuda_gen::i, quda::Dirac::M(), quda::Dirac::MdagM(), niter, parity, start, test_type, transfer, timeval::tv_sec, and timeval::tv_usec.
Referenced by TEST_P().


| void end | ( | void | ) |
Definition at line 289 of file staggered_dslash_ctest.cpp.
References commDimPartitionedReset(), cpuFat, cpuLong, cudaSpinor, cudaSpinorOut, dirac, fatlink, free(), freeGaugeQuda(), longlink, spinor, spinorOut, spinorRef, tmp, tmpCpu, and transfer.
Referenced by dslashCUDA(), and StaggeredDslashTest::TearDown().


| std::string getstaggereddslashtestname | ( | testing::TestParamInfo<::testing::tuple< int, int, int >> | param | ) |
Definition at line 598 of file staggered_dslash_ctest.cpp.
| void init | ( | int | precision, |
| QudaReconstructType | link_recon | ||
| ) |
Definition at line 78 of file staggered_dslash_ctest.cpp.
References QudaGaugeParam_s::anisotropy, checkCudaError, construct_fat_long_gauge_field(), QudaGaugeParam_s::cpu_prec, QudaInvertParam_s::cpu_prec, cpuFat, cpuLong, quda::ColorSpinorParam::create, quda::Dirac::create(), csParam, QudaGaugeParam_s::cuda_prec, QudaInvertParam_s::cuda_prec, QudaGaugeParam_s::cuda_prec_sloppy, cudaSpinor, cudaSpinorOut, d, dagger, QudaInvertParam_s::dagger, dirac, QudaInvertParam_s::dirac_order, dslash_type, QudaInvertParam_s::dslash_type, dw_setDims(), errorQuda, fatlink, quda::ColorSpinorParam::fieldOrder, float, QudaGaugeParam_s::ga_pad, QudaInvertParam_s::gamma_basis, quda::ColorSpinorParam::gammaBasis, QudaGaugeParam_s::gauge_fix, QudaGaugeParam_s::gauge_order, QudaGaugeParam_s::gaugeGiB, gaugeParam, gaugeSiteSize, quda::GaugeField::Ghost(), quda::LatticeFieldParam::ghostExchange, gSize, QudaInvertParam_s::input_location, inv_param, kernel_pack_t, link_recon, loadGaugeQuda(), longlink, malloc(), mass, QudaInvertParam_s::mass, QudaInvertParam_s::matpc_type, MAX, quda::ColorSpinorParam::nColor, quda::LatticeFieldParam::nDim, newQudaGaugeParam(), newQudaInvertParam(), quda::ColorSpinorParam::nSpin, Nsrc, QudaInvertParam_s::output_location, quda::LatticeFieldParam::pad, prec, quda::LatticeFieldParam::precision, QUDA_ANTI_PERIODIC_T, QUDA_ASQTAD_DSLASH, QUDA_ASQTAD_FAT_LINKS, QUDA_ASQTAD_LONG_LINKS, QUDA_CPU_FIELD_LOCATION, QUDA_DEGRAND_ROSSI_GAMMA_BASIS, QUDA_DIRAC_ORDER, QUDA_DOUBLE_PRECISION, QUDA_EVEN_ODD_SITE_ORDER, QUDA_FLOAT2_FIELD_ORDER, QUDA_FULL_SITE_SUBSET, QUDA_GAUGE_FIXED_NO, QUDA_GHOST_EXCHANGE_PAD, QUDA_HALF_PRECISION, QUDA_MAT_SOLUTION, QUDA_MATPC_EVEN_EVEN, QUDA_MATPC_SOLUTION, QUDA_PARITY_SITE_SUBSET, QUDA_QDP_GAUGE_ORDER, QUDA_RANDOM_SOURCE, QUDA_RECONSTRUCT_12, QUDA_RECONSTRUCT_13, QUDA_RECONSTRUCT_8, QUDA_RECONSTRUCT_NO, QUDA_SINGLE_PRECISION, QUDA_SPACE_SPIN_COLOR_FIELD_ORDER, QUDA_STAGGERED_DSLASH, QUDA_SU3_LINKS, QUDA_SUMMARIZE, QUDA_ZERO_FIELD_CREATE, QudaGaugeParam_s::reconstruct, QudaGaugeParam_s::reconstruct_sloppy, QudaGaugeParam_s::scale, setDims(), quda::setDiracParam(), quda::setKernelPackT(), setSpinorSiteSize(), setVerbosity(), quda::ColorSpinorParam::siteOrder, quda::LatticeFieldParam::siteSubset, QudaInvertParam_s::solution_type, quda::cpuColorSpinorField::Source(), QudaInvertParam_s::sp_pad, spinor, spinorOut, spinorRef, QudaGaugeParam_s::t_boundary, QudaGaugeParam_s::tadpole_coeff, tdim, test_type, tmp, quda::DiracParam::tmp1, tmpCpu, transfer, QudaGaugeParam_s::type, V, QudaGaugeParam_s::X, quda::LatticeFieldParam::x, X, xdim, ydim, and zdim.
Referenced by StaggeredDslashTest::SetUp().


| INSTANTIATE_TEST_CASE_P | ( | QUDA | , |
| StaggeredDslashTest | , | ||
| Combine(Range(0, 3), ::testing::Values(QUDA_RECONSTRUCT_NO, QUDA_RECONSTRUCT_12, QUDA_RECONSTRUCT_8), ::testing::Values(0)) | , | ||
| getstaggereddslashtestname | |||
| ) |
Definition at line 573 of file staggered_dslash_ctest.cpp.
References finalizeComms(), fprintf(), gridsize_from_cmdline, fused_exterior_ndeg_tm_dslash_cuda_gen::i, initComms(), process_command_line_option(), and usage().

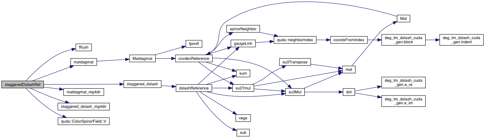
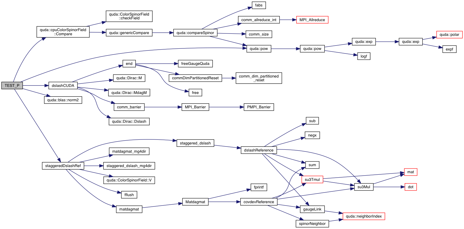
| void staggeredDslashRef | ( | ) |
Definition at line 397 of file staggered_dslash_ctest.cpp.
References QudaGaugeParam_s::cpu_prec, QudaInvertParam_s::cpu_prec, dagger, errorQuda, fatlink, fflush(), gaugeParam, inv_param, longlink, mass, matdagmat(), matdagmat_mg4dir(), parity, spinor, spinorRef, staggered_dslash(), staggered_dslash_mg4dir(), test_type, tmpCpu, and quda::ColorSpinorField::V().
Referenced by TEST_P().


| TEST_P | ( | StaggeredDslashTest | , |
| verify | |||
| ) |
Definition at line 512 of file staggered_dslash_ctest.cpp.
References quda::cpuColorSpinorField::Compare(), QudaInvertParam_s::cuda_prec, cudaSpinorOut, dslashCUDA(), e, inv_param, quda::blas::norm2(), quda::pow(), printfQuda, QUDA_DOUBLE_PRECISION, QUDA_SINGLE_PRECISION, spinorOut, spinorRef, staggeredDslashRef(), tol, and transfer.

| TEST_P | ( | StaggeredDslashTest | , |
| benchmark | |||
| ) |
Definition at line 540 of file staggered_dslash_ctest.cpp.
References DslashTime::cpu_max, DslashTime::cpu_min, DslashTime::cpu_time, cudaSpinor, cudaSpinorOut, dirac, dslashCUDA(), e, DslashTime::event_time, quda::blas::flops, quda::Dirac::Flops(), quda::ColorSpinorField::GhostBytes(), niter, printfQuda, spinorOut, and transfer.

| void usage | ( | char ** | argv | ) |
Definition at line 1693 of file test_util.cpp.
Referenced by main().

| void usage_extra | ( | char ** | argv | ) |
Definition at line 460 of file staggered_dslash_ctest.cpp.
References printfQuda, and return().

| cpuGaugeField* cpuFat = NULL |
Definition at line 38 of file staggered_dslash_ctest.cpp.
| cpuGaugeField* cpuLong = NULL |
Definition at line 39 of file staggered_dslash_ctest.cpp.
| cudaColorSpinorField* cudaSpinor |
Definition at line 42 of file staggered_dslash_ctest.cpp.
Referenced by dslashCUDA(), end(), init(), and TEST_P().
| cudaColorSpinorField * cudaSpinorOut |
Definition at line 42 of file staggered_dslash_ctest.cpp.
Referenced by dslashCUDA(), end(), init(), and TEST_P().
| QudaDagType dagger |
Definition at line 960 of file deg_tm_dslash_cuda_gen.py.
Referenced by display_test_info(), init(), and staggeredDslashRef().
| int device |
Definition at line 2238 of file CMakeCUDACompilerId.cpp1.ii.
Referenced by StaggeredDslashTest::SetUpTestCase().
| Dirac* dirac |
Definition at line 73 of file staggered_dslash_ctest.cpp.
Referenced by dslashCUDA(), end(), init(), and TEST_P().
| QudaDslashType dslash_type |
Definition at line 1626 of file test_util.cpp.
Referenced by init().
| void* fatlink[4] |
Definition at line 47 of file staggered_dslash_ctest.cpp.
Referenced by computeKSLinkQuda(), construct_fat_long_gauge_field(), dslashReference(), end(), init(), llfat_compute_gen_staple_field(), llfat_cpu(), llfat_reference(), llfat_test(), mat(), Mat(), matdagmat(), Matdagmat(), MatPC(), staggered_dslash(), staggered_matpc(), staggeredDslashRef(), and unitarize_link_test().
| QudaGaugeParam gaugeParam |
Definition at line 35 of file staggered_dslash_ctest.cpp.
Referenced by init(), and staggeredDslashRef().
| int gridsize_from_cmdline[] |
For MPI, the default node mapping is lexicographical with t varying fastest.
Definition at line 50 of file test_util.cpp.
Referenced by main().
| void* hostGauge[4] |
Definition at line 46 of file staggered_dslash_ctest.cpp.
| QudaInvertParam inv_param |
Definition at line 36 of file staggered_dslash_ctest.cpp.
Referenced by init(), staggeredDslashRef(), and TEST_P().
| bool kernel_pack_t |
Definition at line 1650 of file test_util.cpp.
Referenced by init().
| void * longlink[4] |
Definition at line 47 of file staggered_dslash_ctest.cpp.
Referenced by computeKSLinkQuda(), computeLongLinkCPU(), construct_fat_long_gauge_field(), dslashReference(), end(), init(), llfat_test(), mat(), Mat(), matdagmat(), Matdagmat(), MatPC(), staggered_dslash(), staggered_matpc(), and staggeredDslashRef().
| double mass |
Definition at line 1642 of file test_util.cpp.
Referenced by init(), and staggeredDslashRef().
| int niter |
Definition at line 1630 of file test_util.cpp.
Referenced by dslashCUDA(), and TEST_P().
| int Nsrc |
Definition at line 1628 of file test_util.cpp.
Referenced by init().
| QudaParity parity = QUDA_EVEN_PARITY |
Definition at line 53 of file staggered_dslash_ctest.cpp.
Referenced by dslashCUDA(), and staggeredDslashRef().
| const char* prec_str[] = {"half", "single", "double"} |
Definition at line 75 of file staggered_dslash_ctest.cpp.
Referenced by getstaggereddslashtestname().
| const char* recon_str[] = {"r18", "r13", "r9"} |
Definition at line 76 of file staggered_dslash_ctest.cpp.
| cpuColorSpinorField* spinor |
Definition at line 41 of file staggered_dslash_ctest.cpp.
Referenced by end(), init(), and staggeredDslashRef().
| cpuColorSpinorField * spinorOut |
Definition at line 41 of file staggered_dslash_ctest.cpp.
| cpuColorSpinorField * spinorRef |
Definition at line 41 of file staggered_dslash_ctest.cpp.
Referenced by end(), init(), staggeredDslashRef(), and TEST_P().
| int tdim |
Definition at line 1623 of file test_util.cpp.
Referenced by display_test_info(), and init().
| int test_type |
Definition at line 1634 of file test_util.cpp.
Referenced by display_test_info(), dslashCUDA(), init(), and staggeredDslashRef().
| cudaColorSpinorField* tmp |
Definition at line 44 of file staggered_dslash_ctest.cpp.
| cpuColorSpinorField * tmpCpu |
Definition at line 41 of file staggered_dslash_ctest.cpp.
Referenced by end(), init(), and staggeredDslashRef().
| int transfer = 0 |
Definition at line 55 of file staggered_dslash_ctest.cpp.
Referenced by dslashCUDA(), end(), init(), and TEST_P().
| bool verify_results |
Definition at line 1641 of file test_util.cpp.
| int X[4] |
Definition at line 70 of file staggered_dslash_ctest.cpp.
Referenced by init().
| int xdim |
Definition at line 1620 of file test_util.cpp.
Referenced by display_test_info(), and init().
| int ydim |
Definition at line 1621 of file test_util.cpp.
Referenced by display_test_info(), and init().
| int zdim |
Definition at line 1622 of file test_util.cpp.
Referenced by display_test_info(), and init().
1.8.14