|
QUDA
0.9.0
|
#include <iostream>#include <stdio.h>#include <stdlib.h>#include <string.h>#include <quda.h>#include <quda_internal.h>#include <dirac_quda.h>#include <dslash_quda.h>#include <invert_quda.h>#include <util_quda.h>#include <blas_quda.h>#include <test_util.h>#include <dslash_util.h>#include <wilson_dslash_reference.h>#include <domain_wall_dslash_reference.h>#include "misc.h"#include <qio_field.h>#include <gtest.h>
Go to the source code of this file.
Classes | |
| struct | DslashTime |
| class | DslashTest |
Macros | |
| #define | MAX(a, b) ((a)>(b)?(a):(b)) |
Functions | |
| void | usage (char **) |
| void | init (int precision, QudaReconstructType link_recon) |
| void | end () |
| DslashTime | dslashCUDA (int niter) |
| void | dslashRef () |
| void | display_test_info (int precision, QudaReconstructType link_recon) |
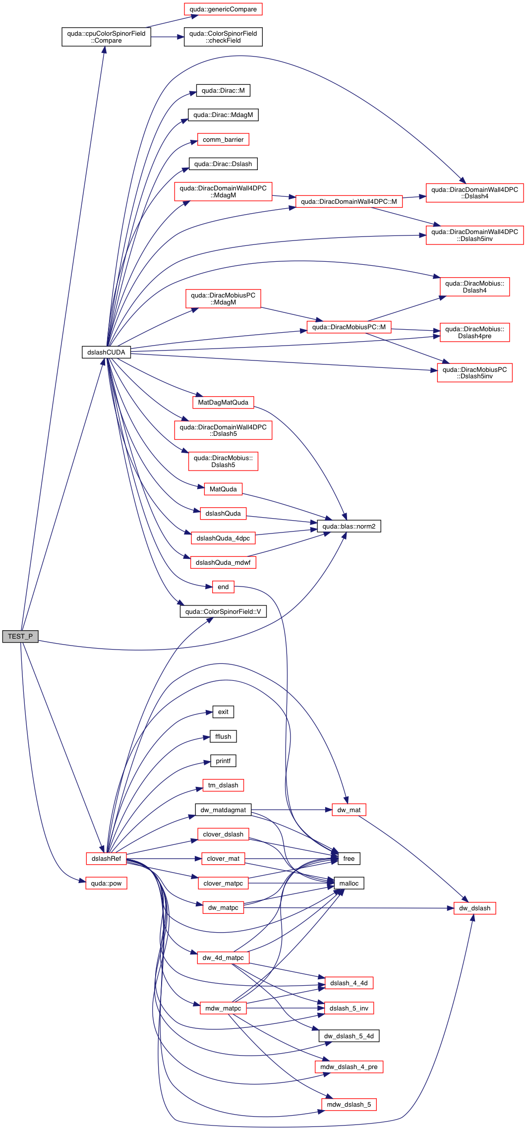
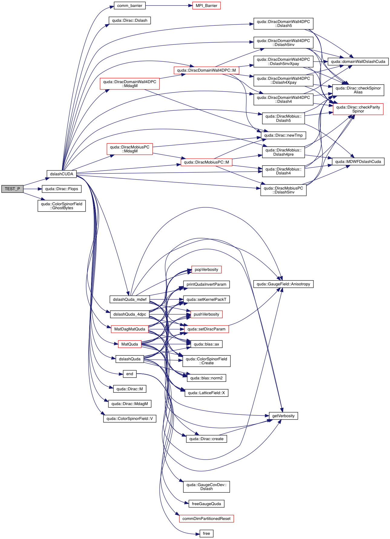
| TEST_P (DslashTest, verify) | |
| TEST_P (DslashTest, benchmark) | |
| int | main (int argc, char **argv) |
| std::string | getdslashtestname (testing::TestParamInfo<::testing::tuple< int, int, int >> param) |
| INSTANTIATE_TEST_CASE_P (QUDA, DslashTest, Combine(Range(0, 3), ::testing::Values(QUDA_RECONSTRUCT_NO, QUDA_RECONSTRUCT_12, QUDA_RECONSTRUCT_8), ::testing::Values(0)), getdslashtestname) | |
Definition at line 24 of file dslash_ctest.cpp.
Referenced by init().
| void display_test_info | ( | int | precision, |
| QudaReconstructType | link_recon | ||
| ) |
Definition at line 955 of file dslash_ctest.cpp.
References dagger, dslash_type, get_dslash_str(), get_matpc_str(), get_prec_str(), get_recon_str(), link_recon, Lsdim, matpc_type, niter, prec, printfQuda, QUDA_DOUBLE_PRECISION, QUDA_HALF_PRECISION, QUDA_SINGLE_PRECISION, return(), tdim, test_type, xdim, ydim, and zdim.
Referenced by DslashTest::SetUp().


| DslashTime dslashCUDA | ( | int | niter | ) |
Definition at line 470 of file dslash_ctest.cpp.
References comm_barrier(), DslashTime::cpu_max, DslashTime::cpu_min, DslashTime::cpu_time, cudaSpinor, cudaSpinorOut, dagger, dirac, dirac_4dpc, dirac_mdwf, quda::Dirac::Dslash(), quda::DiracDomainWall4DPC::Dslash4(), quda::DiracMobius::Dslash4(), quda::DiracMobius::Dslash4pre(), quda::DiracDomainWall4DPC::Dslash5(), quda::DiracMobius::Dslash5(), quda::DiracDomainWall4DPC::Dslash5inv(), quda::DiracMobiusPC::Dslash5inv(), dslash_type, dslashQuda(), dslashQuda_4dpc(), dslashQuda_mdwf(), end(), DslashTime::event_time, fused_exterior_ndeg_tm_dslash_cuda_gen::i, inv_param, kappa5, quda::Dirac::M(), quda::DiracDomainWall4DPC::M(), quda::DiracMobiusPC::M(), MatDagMatQuda(), MatQuda(), quda::Dirac::MdagM(), quda::DiracDomainWall4DPC::MdagM(), quda::DiracMobiusPC::MdagM(), niter, parity, printfQuda, QUDA_DOMAIN_WALL_4D_DSLASH, QUDA_MOBIUS_DWF_DSLASH, QUDA_TWISTED_CLOVER_DSLASH, spinor, spinorOut, start, test_type, tmp1, transfer, timeval::tv_sec, timeval::tv_usec, and quda::ColorSpinorField::V().
Referenced by TEST_P().


| void dslashRef | ( | ) |
Definition at line 653 of file dslash_ctest.cpp.
References QudaInvertParam_s::b_5, QudaInvertParam_s::c_5, clover_dslash(), clover_mat(), clover_matpc(), cpu_prec, QudaGaugeParam_s::cpu_prec, QudaInvertParam_s::cpu_prec, dagger, dslash_4_4d(), dslash_5_inv(), dslash_type, dw_4d_matpc(), dw_dslash(), dw_dslash_5_4d(), dw_mat(), dw_matdagmat(), dw_matpc(), QudaInvertParam_s::epsilon, errorQuda, exit(), fflush(), free(), gauge_param, hostClover, hostCloverInv, hostGauge, inv_param, QudaInvertParam_s::kappa, kappa5, Ls, Lsdim, QudaInvertParam_s::m5, malloc(), QudaInvertParam_s::mass, QudaInvertParam_s::matpc_type, mdw_dslash_4_pre(), mdw_dslash_5(), mdw_matpc(), QudaInvertParam_s::mu, not_dagger, parity, printf(), printfQuda, QUDA_CLOVER_WILSON_DSLASH, QUDA_DOMAIN_WALL_4D_DSLASH, QUDA_DOMAIN_WALL_DSLASH, QUDA_MOBIUS_DWF_DSLASH, QUDA_TWIST_SINGLET, QUDA_TWISTED_CLOVER_DSLASH, QUDA_TWISTED_MASS_DSLASH, QUDA_WILSON_DSLASH, spinor, spinorRef, spinorTmp, test_type, tm_dslash(), tm_mat(), tm_matpc(), tm_ndeg_dslash(), tm_ndeg_mat(), tm_ndeg_matpc(), tmc_dslash(), tmc_mat(), tmc_matpc(), tmp1, tmp2, QudaInvertParam_s::twist_flavor, quda::ColorSpinorField::V(), quda::ColorSpinorField::Volume(), wil_dslash(), wil_mat(), and wil_matpc().
Referenced by TEST_P().


| void end | ( | void | ) |
Definition at line 430 of file dslash_ctest.cpp.
References commDimPartitionedReset(), cudaSpinor, cudaSpinorOut, dirac, dslash_type, free(), freeGaugeQuda(), hostClover, hostCloverInv, hostGauge, QUDA_CLOVER_WILSON_DSLASH, QUDA_TWISTED_CLOVER_DSLASH, spinor, spinorOut, spinorRef, spinorTmp, tmp1, tmp2, and transfer.
Referenced by dslashCUDA(), and DslashTest::TearDown().


Definition at line 1095 of file dslash_ctest.cpp.
| void init | ( | int | precision, |
| QudaReconstructType | link_recon | ||
| ) |
Definition at line 90 of file dslash_ctest.cpp.
References QudaGaugeParam_s::anisotropy, QudaInvertParam_s::b_5, QudaInvertParam_s::c_5, QudaInvertParam_s::cl_pad, clover_coeff, QudaInvertParam_s::clover_coeff, QudaInvertParam_s::clover_cpu_prec, QudaInvertParam_s::clover_cuda_prec, QudaInvertParam_s::clover_cuda_prec_precondition, QudaInvertParam_s::clover_cuda_prec_sloppy, QudaInvertParam_s::clover_order, cloverSiteSize, compute_clover, QudaInvertParam_s::compute_clover, QudaInvertParam_s::compute_clover_inverse, construct_clover_field(), construct_gauge_field(), cpu_prec, QudaGaugeParam_s::cpu_prec, QudaInvertParam_s::cpu_prec, quda::ColorSpinorParam::create, quda::Dirac::create(), csParam, cuda_prec, QudaGaugeParam_s::cuda_prec, QudaInvertParam_s::cuda_prec, QudaGaugeParam_s::cuda_prec_sloppy, cudaSpinor, cudaSpinorOut, d, dagger, QudaInvertParam_s::dagger, dirac, dirac_4dpc, dirac_mdwf, QudaInvertParam_s::dirac_order, dslash_type, QudaInvertParam_s::dslash_type, dw_setDims(), QudaInvertParam_s::epsilon, errorQuda, quda::ColorSpinorParam::fieldOrder, QudaGaugeParam_s::ga_pad, QudaInvertParam_s::gamma_basis, quda::ColorSpinorParam::gammaBasis, QudaGaugeParam_s::gauge_fix, QudaGaugeParam_s::gauge_order, gauge_param, gaugeSiteSize, hostClover, hostCloverInv, hostGauge, if(), QudaInvertParam_s::input_location, inv_param, QudaInvertParam_s::kappa, kappa5, kernel_pack_t, link_recon, loadCloverQuda(), loadGaugeQuda(), Ls, QudaInvertParam_s::Ls, Lsdim, QudaInvertParam_s::m5, malloc(), mass, QudaInvertParam_s::mass, matpc_type, QudaInvertParam_s::matpc_type, MAX, memcpy(), mu, QudaInvertParam_s::mu, quda::ColorSpinorParam::nColor, quda::LatticeFieldParam::nDim, newQudaGaugeParam(), newQudaInvertParam(), quda::norm(), not_dagger, quda::ColorSpinorParam::nSpin, QudaInvertParam_s::output_location, quda::LatticeFieldParam::pad, quda::ColorSpinorParam::PCtype, quda::LatticeFieldParam::precision, printfQuda, QUDA_4D_PC, QUDA_5D_PC, QUDA_ANTI_PERIODIC_T, QUDA_ASQTAD_DSLASH, QUDA_CLOVER_WILSON_DSLASH, QUDA_CPU_FIELD_LOCATION, QUDA_DEGRAND_ROSSI_GAMMA_BASIS, QUDA_DIRAC_ORDER, QUDA_DIRECT_PC_SOLVE, QUDA_DIRECT_SOLVE, QUDA_DOMAIN_WALL_4D_DSLASH, QUDA_DOMAIN_WALL_DSLASH, QUDA_DOUBLE_PRECISION, QUDA_EVEN_ODD_SITE_ORDER, QUDA_FLOAT2_FIELD_ORDER, QUDA_FLOAT4_FIELD_ORDER, QUDA_FULL_SITE_SUBSET, QUDA_GAUGE_FIXED_NO, QUDA_HALF_PRECISION, QUDA_MAT_SOLUTION, QUDA_MATDAG_MAT_SOLUTION, QUDA_MATPC_SOLUTION, QUDA_MATPCDAG_MATPC_SOLUTION, QUDA_MOBIUS_DWF_DSLASH, QUDA_PACKED_CLOVER_ORDER, QUDA_PARITY_SITE_SUBSET, QUDA_QDP_GAUGE_ORDER, QUDA_RANDOM_SOURCE, QUDA_SINGLE_PRECISION, QUDA_SPACE_SPIN_COLOR_FIELD_ORDER, QUDA_STAGGERED_DSLASH, QUDA_TWIST_NONDEG_DOUBLET, QUDA_TWIST_SINGLET, QUDA_TWISTED_CLOVER_DSLASH, QUDA_TWISTED_MASS_DSLASH, QUDA_UKQCD_GAMMA_BASIS, QUDA_WILSON_LINKS, QUDA_ZERO_FIELD_CREATE, QudaGaugeParam_s::reconstruct, QudaGaugeParam_s::reconstruct_sloppy, QudaInvertParam_s::return_clover, QudaInvertParam_s::return_clover_inverse, setDims(), quda::setDiracParam(), quda::setKernelPackT(), setSpinorSiteSize(), setVerbosity(), quda::ColorSpinorParam::siteOrder, quda::LatticeFieldParam::siteSubset, QudaInvertParam_s::solution_type, QudaInvertParam_s::solve_type, quda::cpuColorSpinorField::Source(), QudaInvertParam_s::sp_pad, spinor, spinorOut, spinorRef, spinorTmp, QudaGaugeParam_s::t_boundary, tdim, test_type, tmp1, quda::DiracParam::tmp1, tmp2, quda::DiracParam::tmp2, transfer, twist_flavor, QudaInvertParam_s::twist_flavor, quda::ColorSpinorParam::twistFlavor, QudaGaugeParam_s::type, V, verbosity, QudaInvertParam_s::verbosity, QudaGaugeParam_s::X, quda::LatticeFieldParam::x, xdim, ydim, and zdim.
Referenced by DslashTest::SetUp().


| INSTANTIATE_TEST_CASE_P | ( | QUDA | , |
| DslashTest | , | ||
| Combine(Range(0, 3), ::testing::Values(QUDA_RECONSTRUCT_NO, QUDA_RECONSTRUCT_12, QUDA_RECONSTRUCT_8), ::testing::Values(0)) | , | ||
| getdslashtestname | |||
| ) |
Definition at line 1072 of file dslash_ctest.cpp.
References finalizeComms(), fprintf(), gridsize_from_cmdline, fused_exterior_ndeg_tm_dslash_cuda_gen::i, initComms(), process_command_line_option(), and usage().

| TEST_P | ( | DslashTest | , |
| verify | |||
| ) |
Definition at line 1023 of file dslash_ctest.cpp.
References quda::cpuColorSpinorField::Compare(), QudaInvertParam_s::cuda_prec, cudaSpinorOut, dslashCUDA(), dslashRef(), e, inv_param, quda::blas::norm2(), quda::pow(), printfQuda, QUDA_DOUBLE_PRECISION, QUDA_SINGLE_PRECISION, spinorOut, spinorRef, tol, and transfer.

| TEST_P | ( | DslashTest | , |
| benchmark | |||
| ) |
Definition at line 1046 of file dslash_ctest.cpp.
References cudaSpinor, dirac, dslashCUDA(), e, quda::blas::flops, quda::Dirac::Flops(), quda::ColorSpinorField::GhostBytes(), niter, printfQuda, and transfer.

| void usage | ( | char ** | ) |
Definition at line 1693 of file test_util.cpp.
Referenced by main().

| double clover_coeff |
Definition at line 1645 of file test_util.cpp.
Referenced by init().
| bool compute_clover |
Definition at line 1646 of file test_util.cpp.
Referenced by init().
| QudaPrecision cpu_prec = QUDA_DOUBLE_PRECISION |
Definition at line 33 of file dslash_ctest.cpp.
Referenced by dslashRef(), and init().
| QudaPrecision cuda_prec |
Definition at line 34 of file dslash_ctest.cpp.
Referenced by init().
| cudaColorSpinorField* cudaSpinor |
Definition at line 40 of file dslash_ctest.cpp.
Referenced by dslashCUDA(), end(), init(), and TEST_P().
| cudaColorSpinorField * cudaSpinorOut |
Definition at line 40 of file dslash_ctest.cpp.
Referenced by dslashCUDA(), end(), init(), and TEST_P().
| QudaDagType dagger |
Definition at line 960 of file deg_tm_dslash_cuda_gen.py.
Referenced by display_test_info(), dslashCUDA(), dslashRef(), and init().
| int device |
Definition at line 2238 of file CMakeCUDACompilerId.cpp1.ii.
Referenced by DslashTest::SetUpTestCase().
| Dirac* dirac = NULL |
Definition at line 44 of file dslash_ctest.cpp.
Referenced by dslashCUDA(), end(), init(), and TEST_P().
| DiracDomainWall4DPC* dirac_4dpc = NULL |
Definition at line 46 of file dslash_ctest.cpp.
Referenced by dslashCUDA(), and init().
| DiracMobiusPC* dirac_mdwf = NULL |
Definition at line 45 of file dslash_ctest.cpp.
Referenced by dslashCUDA(), and init().
| QudaDslashType dslash_type |
Definition at line 1626 of file test_util.cpp.
Referenced by display_test_info(), dslashCUDA(), dslashRef(), end(), and init().
| QudaGaugeParam gauge_param |
Definition at line 36 of file dslash_ctest.cpp.
Referenced by clover_mat(), clover_matpc(), compute_staggered_force_quda_(), computeCloverForceQuda(), computeStaggeredForceQuda(), dslash_4_4d(), dslashRef(), dw_4d_mat(), dw_4d_matpc(), dw_dslash(), dw_mat(), dw_matdagmat(), dw_matpc(), init(), loadGaugeQuda(), loadSloppyGaugeQuda(), main(), mdw_mat(), mdw_matpc(), saveGaugeQuda(), setGaugeParam(), SU3test(), tm_dslash(), tm_mat(), tm_matpc(), tm_ndeg_dslash(), tm_ndeg_mat(), tm_ndeg_matpc(), tmc_mat(), tmc_matpc(), wil_dslash(), wil_mat(), and wil_matpc().
| int gridsize_from_cmdline[] |
For MPI, the default node mapping is lexicographical with t varying fastest.
Definition at line 50 of file test_util.cpp.
Referenced by main().
| void * hostClover |
Definition at line 42 of file dslash_ctest.cpp.
Referenced by dslashRef(), end(), and init().
| void * hostCloverInv |
Definition at line 42 of file dslash_ctest.cpp.
Referenced by dslashRef(), end(), and init().
| void* hostGauge[4] |
Definition at line 42 of file dslash_ctest.cpp.
Referenced by dslashRef(), end(), and init().
| QudaInvertParam inv_param |
Definition at line 37 of file dslash_ctest.cpp.
Referenced by dslashCUDA(), dslashRef(), init(), and TEST_P().
| double kappa5 |
Definition at line 31 of file dslash_ctest.cpp.
Referenced by dslashCUDA(), dslashRef(), dw_4d_matpc(), init(), main(), quda::massRescale(), mdw_mat(), and mdw_matpc().
| bool kernel_pack_t |
Definition at line 1650 of file test_util.cpp.
Referenced by init().
| char latfile[] |
Definition at line 1627 of file test_util.cpp.
| int Lsdim |
Definition at line 1624 of file test_util.cpp.
Referenced by display_test_info(), dslashRef(), and init().
| double mass |
Definition at line 1642 of file test_util.cpp.
Referenced by init().
| QudaMatPCType matpc_type |
Definition at line 1652 of file test_util.cpp.
Referenced by display_test_info(), and init().
| double mu |
Definition at line 1643 of file test_util.cpp.
Referenced by init().
| int niter |
Definition at line 1630 of file test_util.cpp.
Referenced by display_test_info(), dslashCUDA(), and TEST_P().
| QudaDagType not_dagger |
Definition at line 66 of file dslash_ctest.cpp.
Referenced by dslashRef(), and init().
| const QudaParity parity = QUDA_EVEN_PARITY |
Definition at line 28 of file dslash_ctest.cpp.
Referenced by dslashCUDA(), and dslashRef().
| const char* prec_str[] = {"half", "single", "double"} |
Definition at line 83 of file dslash_ctest.cpp.
Referenced by getdslashtestname().
| const char* recon_str[] = {"r18", "r12", "r8"} |
Definition at line 84 of file dslash_ctest.cpp.
| cpuColorSpinorField* spinor |
Definition at line 39 of file dslash_ctest.cpp.
Referenced by dslashCUDA(), dslashRef(), end(), and init().
| cpuColorSpinorField * spinorOut |
Definition at line 39 of file dslash_ctest.cpp.
Referenced by dslashCUDA(), end(), init(), and TEST_P().
| cpuColorSpinorField * spinorRef |
Definition at line 39 of file dslash_ctest.cpp.
Referenced by dslashRef(), end(), init(), and TEST_P().
| cpuColorSpinorField * spinorTmp |
Definition at line 39 of file dslash_ctest.cpp.
Referenced by dslashRef(), end(), init(), and main().
| int tdim |
Definition at line 1623 of file test_util.cpp.
Referenced by display_test_info(), and init().
| int test_type |
Definition at line 1634 of file test_util.cpp.
Referenced by display_test_info(), dslashCUDA(), dslashRef(), and init().
| cudaColorSpinorField * tmp1 =0 |
Definition at line 40 of file dslash_ctest.cpp.
Referenced by dslashCUDA(), dslashRef(), end(), and init().
| cudaColorSpinorField * tmp2 =0 |
Definition at line 40 of file dslash_ctest.cpp.
Referenced by dslashRef(), end(), and init().
| const int transfer = 0 |
Definition at line 29 of file dslash_ctest.cpp.
Referenced by dslashCUDA(), end(), init(), and TEST_P().
| QudaTwistFlavorType twist_flavor |
Definition at line 1649 of file test_util.cpp.
Referenced by init().
| QudaVerbosity verbosity = QUDA_SUMMARIZE |
Definition at line 81 of file dslash_ctest.cpp.
Referenced by init(), printQudaInvertParam(), printQudaMultigridParam(), pushVerbosity(), setVerbosity(), setVerbosityQuda(), SU3test(), and quda::tuneLaunch().
| bool verify_results |
Definition at line 1641 of file test_util.cpp.
| int xdim |
Definition at line 1620 of file test_util.cpp.
Referenced by display_test_info(), and init().
| int ydim |
Definition at line 1621 of file test_util.cpp.
Referenced by display_test_info(), and init().
| int zdim |
Definition at line 1622 of file test_util.cpp.
Referenced by display_test_info(), and init().
1.8.14