|
QUDA
0.9.0
|
#include <dirac_quda.h>


Additional Inherited Members | |
Static Public Member Functions inherited from quda::Dirac | |
| static Dirac * | create (const DiracParam ¶m) |
Static Public Member Functions inherited from quda::Object | |
| static void * | operator new (std::size_t size) |
| static void | operator delete (void *p) |
| static void * | operator new[] (std::size_t size) |
| static void | operator delete[] (void *p) |
Protected Member Functions inherited from quda::DiracWilson | |
| void | initConstants () |
Protected Member Functions inherited from quda::Dirac | |
| bool | newTmp (ColorSpinorField **, const ColorSpinorField &) const |
| void | deleteTmp (ColorSpinorField **, const bool &reset) const |
Protected Attributes inherited from quda::DiracMobius | |
| double | b_5 [QUDA_MAX_DWF_LS] |
| double | c_5 [QUDA_MAX_DWF_LS] |
Protected Attributes inherited from quda::DiracDomainWall | |
| double | m5 |
| double | kappa5 |
| int | Ls |
Protected Attributes inherited from quda::Dirac | |
| cudaGaugeField * | gauge |
| double | kappa |
| double | mass |
| QudaMatPCType | matpcType |
| QudaDagType | dagger |
| unsigned long long | flops |
| ColorSpinorField * | tmp1 |
| ColorSpinorField * | tmp2 |
| QudaDiracType | type |
| QudaTune | tune |
| int | commDim [QUDA_MAX_DIM] |
| TimeProfile | profile |
Definition at line 430 of file dirac_quda.h.
| quda::DiracMobiusPC::DiracMobiusPC | ( | const DiracParam & | param | ) |
Definition at line 186 of file dirac_mobius.cpp.
| quda::DiracMobiusPC::DiracMobiusPC | ( | const DiracMobiusPC & | dirac | ) |
Definition at line 188 of file dirac_mobius.cpp.
|
virtual |
Definition at line 190 of file dirac_mobius.cpp.
| void quda::DiracMobiusPC::Dslash5inv | ( | ColorSpinorField & | out, |
| const ColorSpinorField & | in, | ||
| const QudaParity | parity | ||
| ) | const |
Definition at line 201 of file dirac_mobius.cpp.
References quda::DiracMobius::b_5, quda::DiracMobius::c_5, quda::Dirac::checkParitySpinor(), quda::Dirac::checkSpinorAlias(), quda::Dirac::commDim, quda::Dirac::dagger, errorQuda, quda::Dirac::flops, quda::Dirac::gauge, in, quda::DiracDomainWall::Ls, quda::DiracDomainWall::m5, quda::Dirac::mass, quda::MDWFDslashCuda(), out, parity, and quda::Dirac::profile.
Referenced by dslashCUDA(), M(), prepare(), and reconstruct().


| void quda::DiracMobiusPC::Dslash5invXpay | ( | ColorSpinorField & | out, |
| const ColorSpinorField & | in, | ||
| const QudaParity | parity, | ||
| const ColorSpinorField & | x, | ||
| const double & | k | ||
| ) | const |
Definition at line 217 of file dirac_mobius.cpp.
References quda::DiracMobius::b_5, quda::DiracMobius::c_5, quda::Dirac::checkParitySpinor(), quda::Dirac::checkSpinorAlias(), quda::Dirac::commDim, quda::Dirac::dagger, errorQuda, quda::Dirac::flops, quda::Dirac::gauge, in, quda::DiracDomainWall::Ls, quda::DiracDomainWall::m5, quda::Dirac::mass, quda::MDWFDslashCuda(), out, parity, quda::Dirac::profile, and x.
Referenced by M().


|
virtual |
Reimplemented from quda::DiracMobius.
Definition at line 236 of file dirac_mobius.cpp.
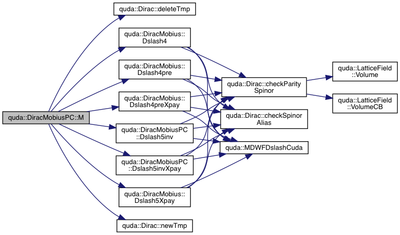
References quda::Dirac::dagger, quda::Dirac::deleteTmp(), quda::DiracMobius::Dslash4(), quda::DiracMobius::Dslash4pre(), quda::DiracMobius::Dslash4preXpay(), Dslash5inv(), Dslash5invXpay(), quda::DiracMobius::Dslash5Xpay(), errorQuda, in, quda::Dirac::matpcType, quda::Dirac::newTmp(), out, parity, QUDA_MATPC_EVEN_EVEN, QUDA_MATPC_ODD_ODD, QUDA_MATPC_ODD_ODD_ASYMMETRIC, and quda::Dirac::tmp1.
Referenced by dslashCUDA(), and MdagM().


|
virtual |
Reimplemented from quda::DiracMobius.
Definition at line 281 of file dirac_mobius.cpp.
References quda::Dirac::deleteTmp(), in, M(), quda::Dirac::Mdag(), quda::Dirac::newTmp(), out, and quda::Dirac::tmp2.
Referenced by dslashCUDA().


| DiracMobiusPC & quda::DiracMobiusPC::operator= | ( | const DiracMobiusPC & | dirac | ) |
Definition at line 192 of file dirac_mobius.cpp.
References dirac, and quda::DiracMobius::operator=().

|
virtual |
Reimplemented from quda::DiracMobius.
Definition at line 289 of file dirac_mobius.cpp.
References b, quda::Dirac::deleteTmp(), quda::DiracMobius::Dslash4pre(), quda::DiracMobius::Dslash4Xpay(), Dslash5inv(), errorQuda, quda::Dirac::matpcType, quda::Dirac::newTmp(), QUDA_EVEN_PARITY, QUDA_MATPC_EVEN_EVEN, QUDA_MATPC_EVEN_EVEN_ASYMMETRIC, QUDA_MATPC_ODD_ODD, QUDA_MATPC_ODD_ODD_ASYMMETRIC, QUDA_MATPC_SOLUTION, QUDA_MATPCDAG_MATPC_SOLUTION, QUDA_ODD_PARITY, src, quda::Dirac::tmp1, and x.

|
virtual |
Reimplemented from quda::DiracMobius.
Definition at line 341 of file dirac_mobius.cpp.
References b, quda::Dirac::checkFullSpinor(), quda::Dirac::deleteTmp(), quda::DiracMobius::Dslash4pre(), quda::DiracMobius::Dslash4Xpay(), Dslash5inv(), errorQuda, quda::Dirac::matpcType, quda::Dirac::newTmp(), QUDA_EVEN_PARITY, QUDA_MATPC_EVEN_EVEN, QUDA_MATPC_EVEN_EVEN_ASYMMETRIC, QUDA_MATPC_ODD_ODD, QUDA_MATPC_ODD_ODD_ASYMMETRIC, QUDA_MATPC_SOLUTION, QUDA_MATPCDAG_MATPC_SOLUTION, QUDA_ODD_PARITY, quda::Dirac::tmp1, and x.

1.8.14