|
QUDA
0.9.0
|
#include <deflation.h>

Public Member Functions | |
| deflated_solver (QudaEigParam &eig_param, TimeProfile &profile) | |
| virtual | ~deflated_solver () |
Public Attributes | |
| Dirac * | d |
| DiracMatrix * | m |
| ColorSpinorField * | RV |
| DeflationParam * | deflParam |
| Deflation * | defl |
| TimeProfile & | profile |
Following the multigrid design, this is an object that captures an entire deflation operations.
A bit of a hack at the moment, this is used to allow us to store and reuse the deflation stuff between solves. This is use by the newDeflationQuda and destroyDeflationQuda interface functions.
Definition at line 180 of file deflation.h.
| deflated_solver::deflated_solver | ( | QudaEigParam & | eig_param, |
| TimeProfile & | profile | ||
| ) |
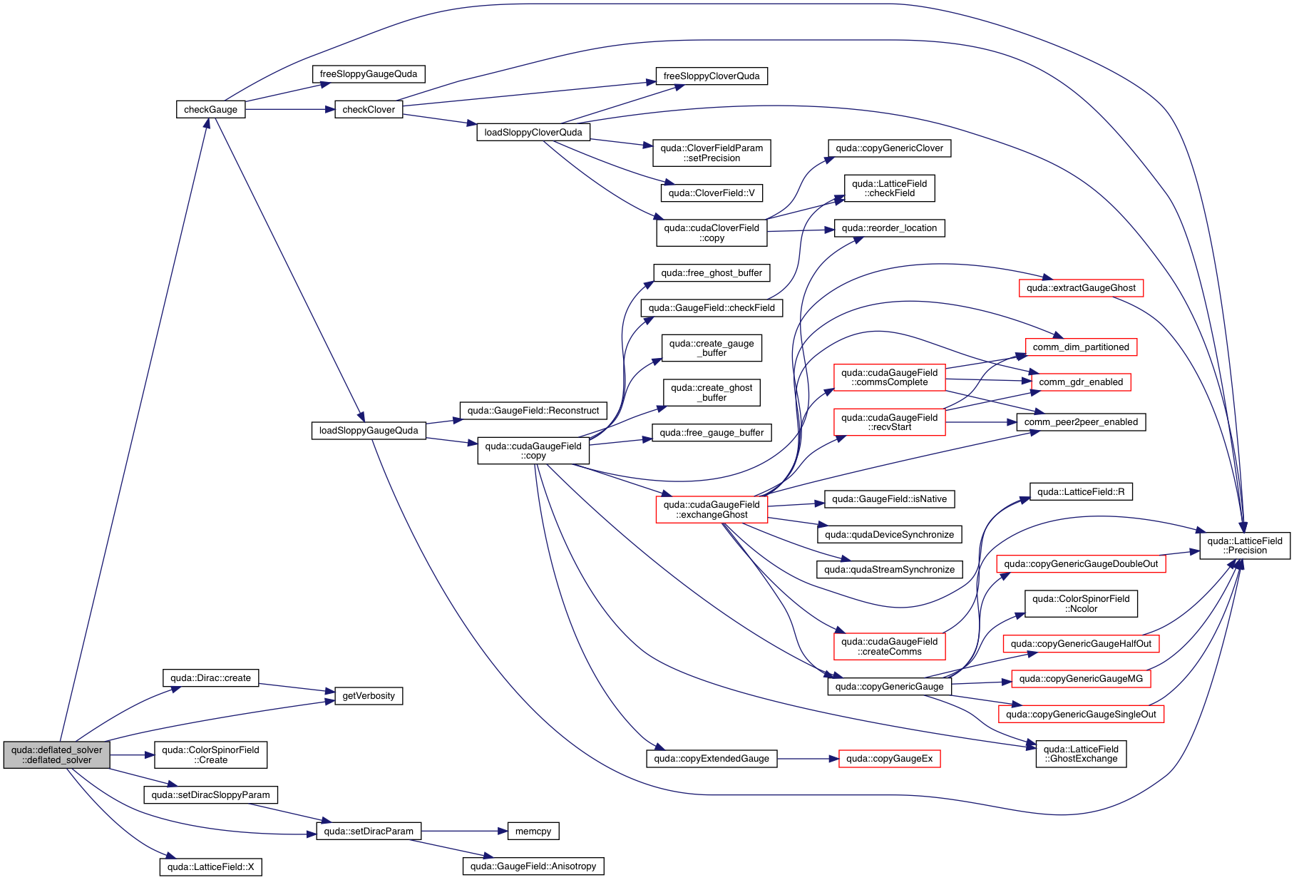
Definition at line 2435 of file interface_quda.cpp.
References checkGauge(), quda::ColorSpinorParam::create, quda::Dirac::create(), quda::ColorSpinorField::Create(), QudaGaugeParam_s::cuda_prec, QudaEigParam_s::cuda_prec_ritz, cudaGauge, d, defl, deflParam, getVerbosity(), QudaEigParam_s::gflops, QudaEigParam_s::invert_param, QudaEigParam_s::location, m, QudaEigParam_s::mem_type_ritz, param, printfQuda, profile, QUDA_CUDA_FIELD_LOCATION, QUDA_DEBUG_VERBOSE, QUDA_DIRECT_PC_SOLVE, QUDA_DOUBLE_PRECISION, QUDA_EIGCG_INVERTER, QUDA_FLOAT2_FIELD_ORDER, QUDA_FLOAT4_FIELD_ORDER, QUDA_INC_EIGCG_INVERTER, QUDA_MEMORY_DEVICE, QUDA_MEMORY_MAPPED, QUDA_MEMORY_PINNED, QUDA_NORMOP_PC_SOLVE, quda::QUDA_PROFILE_INIT, QUDA_UKQCD_GAMMA_BASIS, QUDA_ZERO_FIELD_CREATE, RV, QudaEigParam_s::secs, quda::setDiracParam(), quda::setDiracSloppyParam(), and quda::LatticeField::X().

|
inlinevirtual |
Definition at line 194 of file deflation.h.
References d, defl, deflParam, m, profile, quda::QUDA_PROFILE_FREE, and RV.
| Dirac* quda::deflated_solver::d |
Definition at line 182 of file deflation.h.
Referenced by deflated_solver(), and ~deflated_solver().
| Deflation* quda::deflated_solver::defl |
Definition at line 189 of file deflation.h.
Referenced by deflated_solver(), quda::IncEigCG::initCGsolve(), quda::IncEigCG::operator()(), and ~deflated_solver().
| DeflationParam* quda::deflated_solver::deflParam |
Definition at line 187 of file deflation.h.
Referenced by deflated_solver(), and ~deflated_solver().
| DiracMatrix* quda::deflated_solver::m |
Definition at line 183 of file deflation.h.
Referenced by deflated_solver(), and ~deflated_solver().
| TimeProfile& quda::deflated_solver::profile |
Definition at line 190 of file deflation.h.
Referenced by deflated_solver(), and ~deflated_solver().
| ColorSpinorField* quda::deflated_solver::RV |
Definition at line 185 of file deflation.h.
Referenced by deflated_solver(), and ~deflated_solver().
1.8.14