|
QUDA
0.9.0
|
#include <gauge_field.h>


Public Member Functions | |
| cudaGaugeField (const GaugeFieldParam &) | |
| virtual | ~cudaGaugeField () |
| void | exchangeGhost (QudaLinkDirection link_direction=QUDA_LINK_BACKWARDS) |
| Exchange the ghost and store store in the padded region. More... | |
| void | injectGhost (QudaLinkDirection link_direction=QUDA_LINK_BACKWARDS) |
| The opposite of exchangeGhost: take the ghost zone on x, send to node x-1, and inject back into the field. More... | |
| void | createComms (const int *R, bool no_comms_fill) |
| Create the communication handlers and buffers. More... | |
| void | allocateGhostBuffer (const int *R, bool no_comms_fill) const |
| Allocate the ghost buffers. More... | |
| void | recvStart (int dim, int dir) |
| Start the receive communicators. More... | |
| void | sendStart (int dim, int dir, cudaStream_t *stream_p=nullptr) |
| Start the sending communicators. More... | |
| void | commsComplete (int dim, int dir) |
| Wait for communication to complete. More... | |
| void | exchangeExtendedGhost (const int *R, bool no_comms_fill=false) |
| This does routine will populate the border / halo region of a gauge field that has been created using copyExtendedGauge. More... | |
| void | exchangeExtendedGhost (const int *R, TimeProfile &profile, bool no_comms_fill=false) |
| This does routine will populate the border / halo region of a gauge field that has been created using copyExtendedGauge. Overloaded variant that will start and stop a comms profile. More... | |
| void | copy (const GaugeField &src) |
| void | loadCPUField (const cpuGaugeField &cpu) |
| Download into this field from a CPU field. More... | |
| void | loadCPUField (const cpuGaugeField &cpu, TimeProfile &profile) |
| Download into this field from a CPU field. Overloaded variant that includes profiling. More... | |
| void | saveCPUField (cpuGaugeField &cpu) const |
| Upload from this field into a CPU field. More... | |
| void | saveCPUField (cpuGaugeField &cpu, TimeProfile &profile) const |
| Upload from this field into a CPU field. Overloaded variant that includes profiling. More... | |
| void * | Gauge_p () |
| void * | Even_p () |
| void * | Odd_p () |
| const void * | Gauge_p () const |
| const void * | Even_p () const |
| const void * | Odd_p () const |
| void | setGauge (void *_gauge) |
| void | zero () |
| void | backup () const |
| Backs up the cudaGaugeField to CPU memory. More... | |
| void | restore () |
| Restores the cudaGaugeField to CUDA memory. More... | |
Public Member Functions inherited from quda::GaugeField | |
| GaugeField (const GaugeFieldParam ¶m) | |
| virtual | ~GaugeField () |
| int | Length () const |
| int | Ncolor () const |
| QudaReconstructType | Reconstruct () const |
| QudaGaugeFieldOrder | Order () const |
| double | Anisotropy () const |
| double | Tadpole () const |
| double | Scale () const |
| QudaTboundary | TBoundary () const |
| QudaLinkType | LinkType () const |
| QudaGaugeFixed | GaugeFixed () const |
| QudaGaugeFieldOrder | FieldOrder () const |
| QudaFieldGeometry | Geometry () const |
| QudaStaggeredPhase | StaggeredPhase () const |
| bool | StaggeredPhaseApplied () const |
| void | applyStaggeredPhase () |
| void | removeStaggeredPhase () |
| double | iMu () const |
| const double & | LinkMax () const |
| int | Nface () const |
| void | checkField (const LatticeField &) const |
| bool | isNative () const |
| size_t | Bytes () const |
| size_t | PhaseBytes () const |
| size_t | PhaseOffset () const |
| const void ** | Ghost () const |
| void ** | Ghost () |
| size_t | SiteOffset () const |
| size_t | SiteSize () const |
| uint64_t | checksum (bool mini=false) const |
Public Member Functions inherited from quda::LatticeField | |
| LatticeField (const LatticeFieldParam ¶m) | |
| LatticeField (const LatticeField &field) | |
| virtual | ~LatticeField () |
| void | allocateGhostBuffer (size_t ghost_bytes) const |
| Allocate the static ghost buffers. More... | |
| void | createComms (bool no_comms_fill=false) |
| void | destroyComms () |
| void | createIPCComms () |
| bool | ipcCopyComplete (int dir, int dim) |
| bool | ipcRemoteCopyComplete (int dir, int dim) |
| const cudaEvent_t & | getIPCCopyEvent (int dir, int dim) const |
| const cudaEvent_t & | getIPCRemoteCopyEvent (int dir, int dim) const |
| int | Ndim () const |
| const int * | X () const |
| int | Volume () const |
| int | VolumeCB () const |
| const int * | SurfaceCB () const |
| int | SurfaceCB (const int i) const |
| int | Stride () const |
| int | Pad () const |
| const int * | R () const |
| QudaGhostExchange | GhostExchange () const |
| QudaPrecision | Precision () const |
| virtual QudaSiteSubset | SiteSubset () const |
| virtual QudaMemoryType | MemType () const |
| int | Nvec () const |
| QudaFieldLocation | Location () const |
| size_t | GBytes () const |
| void | checkField (const LatticeField &a) const |
| virtual void | read (char *filename) |
| virtual void | write (char *filename) |
| virtual void | gather (int nFace, int dagger, int dir, cudaStream_t *stream_p=NULL) |
| virtual void | commsStart (int nFace, int dir, int dagger=0, cudaStream_t *stream_p=NULL, bool gdr_send=false, bool gdr_recv=true) |
| virtual int | commsQuery (int nFace, int dir, int dagger=0, cudaStream_t *stream_p=NULL, bool gdr_send=false, bool gdr_recv=true) |
| virtual void | commsWait (int nFace, int dir, int dagger=0, cudaStream_t *stream_p=NULL, bool gdr_send=false, bool gdr_recv=true) |
| virtual void | scatter (int nFace, int dagger, int dir) |
| const char * | VolString () const |
Public Member Functions inherited from quda::Object | |
| Object () | |
| virtual | ~Object () |
Private Attributes | |
| void * | gauge |
| void * | even |
| void * | odd |
Definition at line 298 of file gauge_field.h.
| quda::cudaGaugeField::cudaGaugeField | ( | const GaugeFieldParam & | param | ) |
Definition at line 8 of file cuda_gauge_field.cu.
References quda::GaugeField::bytes, quda::GaugeField::create, errorQuda, even, exchangeGhost(), gauge, quda::GaugeField::geometry, quda::GaugeField::ghost, quda::LatticeField::ghostExchange, fused_exterior_ndeg_tm_dslash_cuda_gen::i, quda::GaugeField::isNative(), quda::GaugeField::link_type, quda::LatticeField::nDim, quda::GaugeField::nFace, quda::GaugeField::nInternal, odd, quda::GaugeField::order, quda::LatticeField::pad, param, quda::GaugeField::phase_offset, pool_device_malloc, quda::LatticeField::precision, QUDA_ASQTAD_MOM_LINKS, QUDA_BQCD_GAUGE_ORDER, QUDA_COARSE_GEOMETRY, QUDA_CPS_WILSON_GAUGE_ORDER, QUDA_GHOST_EXCHANGE_PAD, QUDA_LINK_BACKWARDS, QUDA_LINK_BIDIRECTIONAL, QUDA_NULL_FIELD_CREATE, QUDA_QDP_GAUGE_ORDER, QUDA_QDPJIT_GAUGE_ORDER, QUDA_RECONSTRUCT_13, QUDA_RECONSTRUCT_9, QUDA_REFERENCE_FIELD_CREATE, QUDA_TIFR_GAUGE_ORDER, QUDA_TIFR_PADDED_GAUGE_ORDER, QUDA_VECTOR_GEOMETRY, QUDA_ZERO_FIELD_CREATE, quda::GaugeField::reconstruct, quda::LatticeField::surface, quda::LatticeField::surfaceCB, and tex.

|
virtual |
Definition at line 156 of file cuda_gauge_field.cu.
References quda::GaugeField::create, quda::LatticeField::destroyComms(), gauge, quda::GaugeField::geometry, quda::GaugeField::ghost, fused_exterior_ndeg_tm_dslash_cuda_gen::i, quda::GaugeField::isNative(), quda::LatticeField::nDim, pool_device_free, QUDA_COARSE_GEOMETRY, and QUDA_REFERENCE_FIELD_CREATE.

| void quda::cudaGaugeField::allocateGhostBuffer | ( | const int * | R, |
| bool | no_comms_fill | ||
| ) | const |
Allocate the ghost buffers.
| R | The thickness of the extended region in each dimension |
| no_comms_fill | Do local exchange to fill out the extended region in non-partitioned dimensions |
Definition at line 344 of file cuda_gauge_field.cu.
References quda::LatticeField::allocateGhostBuffer(), quda::GaugeField::createGhostZone(), quda::LatticeField::ghost_bytes, and quda::LatticeField::R().
Referenced by createComms().


|
virtual |
Backs up the cudaGaugeField to CPU memory.
Reimplemented from quda::LatticeField.
Definition at line 777 of file cuda_gauge_field.cu.
References quda::LatticeField::backed_up, quda::LatticeField::backup_h, quda::GaugeField::bytes, checkCudaError, errorQuda, and gauge.
Wait for communication to complete.
| [in] | dim | The communication dimension |
| [in] | dir | The communication direction (0=backwards, 1=forwards) |
Definition at line 428 of file cuda_gauge_field.cu.
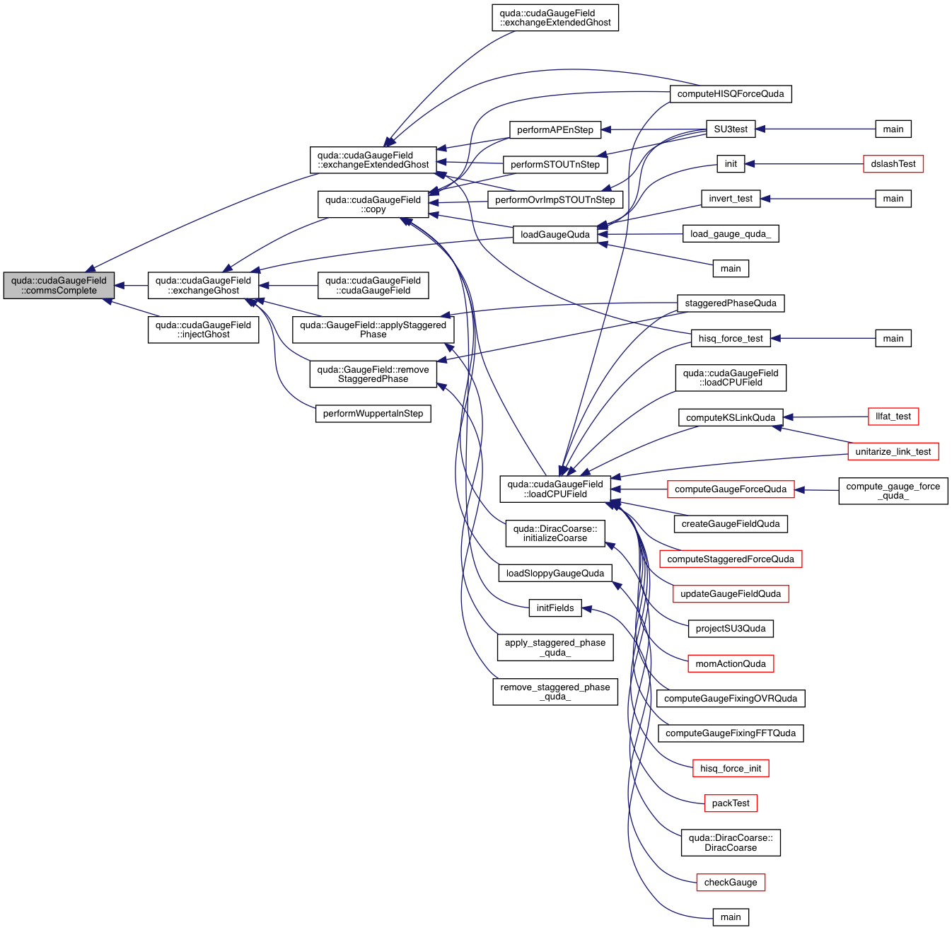
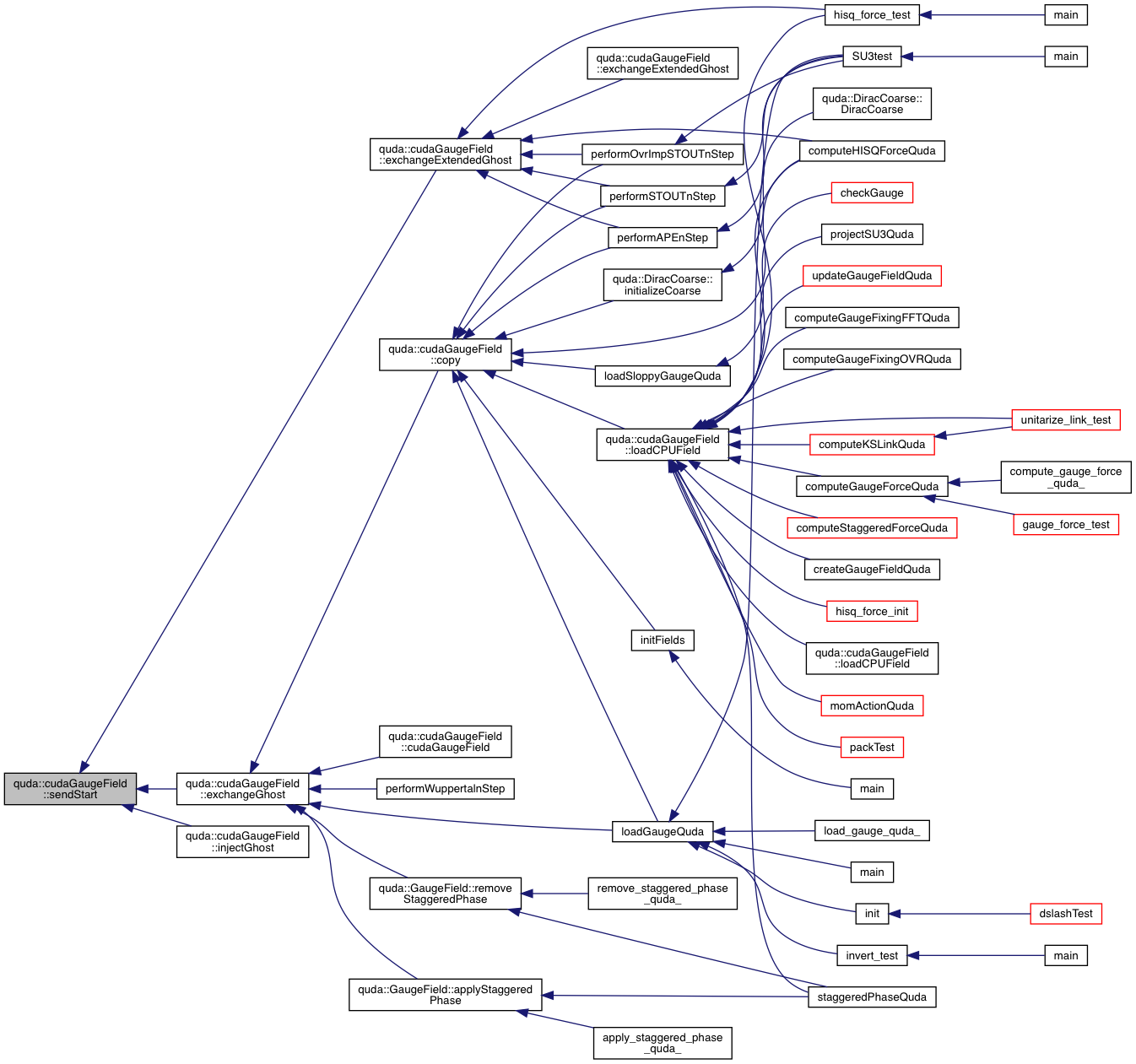
References quda::LatticeField::bufferIndex, comm_dim_partitioned(), comm_gdr_enabled(), comm_peer2peer_enabled(), comm_wait(), dim, quda::LatticeField::ipcCopyEvent, quda::LatticeField::ipcRemoteCopyEvent, quda::LatticeField::mh_recv_back, quda::LatticeField::mh_recv_fwd, quda::LatticeField::mh_recv_p2p_back, quda::LatticeField::mh_recv_p2p_fwd, quda::LatticeField::mh_recv_rdma_back, quda::LatticeField::mh_recv_rdma_fwd, quda::LatticeField::mh_send_back, quda::LatticeField::mh_send_fwd, quda::LatticeField::mh_send_p2p_back, quda::LatticeField::mh_send_p2p_fwd, quda::LatticeField::mh_send_rdma_back, quda::LatticeField::mh_send_rdma_fwd, and quda::qudaEventSynchronize().
Referenced by exchangeExtendedGhost(), exchangeGhost(), and injectGhost().


|
virtual |
Generic gauge field copy
| [in] | src | Source from which we are copying |
Implements quda::GaugeField.
Definition at line 587 of file cuda_gauge_field.cu.
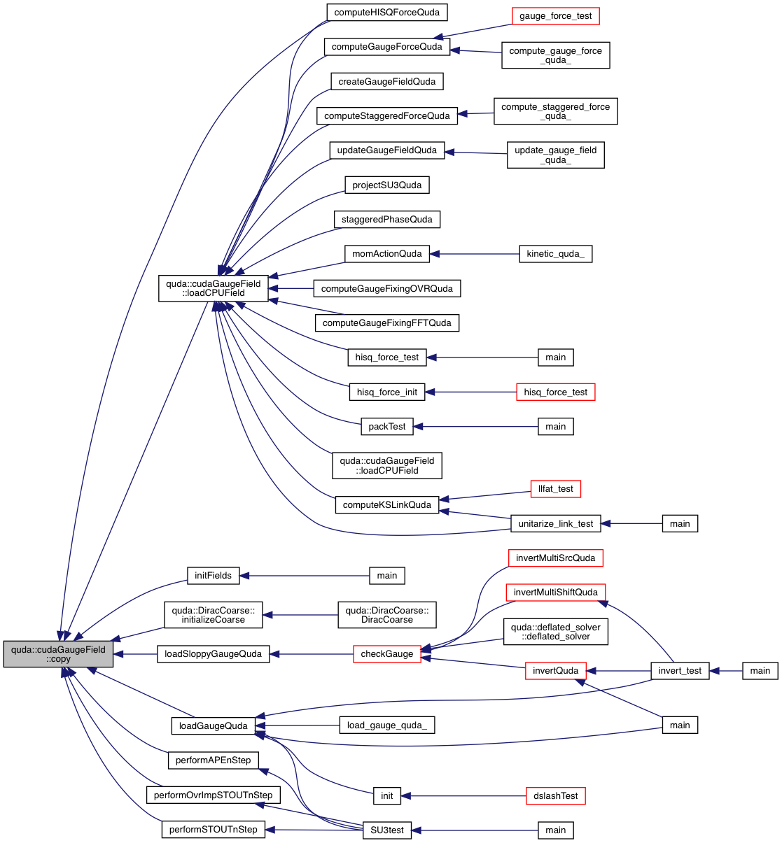
References quda::GaugeField::bytes, checkCudaError, quda::GaugeField::checkField(), quda::copyExtendedGauge(), quda::copyGenericGauge(), quda::create_gauge_buffer(), quda::create_ghost_buffer(), d, errorQuda, exchangeGhost(), quda::GaugeField::fat_link_max, quda::free_gauge_buffer(), quda::free_ghost_buffer(), gauge, quda::GaugeField::geometry, quda::LatticeField::ghost_bytes, quda::LatticeField::ghostExchange, quda::LatticeField::GhostExchange(), quda::GaugeField::link_type, quda::GaugeField::nColor, quda::GaugeField::nFace, pool_pinned_free, pool_pinned_malloc, quda::LatticeField::precision, QUDA_ASQTAD_FAT_LINKS, QUDA_BQCD_GAUGE_ORDER, QUDA_COARSE_GEOMETRY, QUDA_CPU_FIELD_LOCATION, QUDA_CUDA_FIELD_LOCATION, QUDA_GHOST_EXCHANGE_EXTENDED, QUDA_GHOST_EXCHANGE_NO, QUDA_GHOST_EXCHANGE_PAD, QUDA_HALF_PRECISION, QUDA_LINK_BACKWARDS, QUDA_LINK_BIDIRECTIONAL, QUDA_MILC_SITE_GAUGE_ORDER, QUDA_QDP_GAUGE_ORDER, QUDA_RECONSTRUCT_NO, QUDA_VECTOR_GEOMETRY, qudaMemcpy, quda::reorder_location(), src, quda::GaugeField::staggeredPhaseApplied, quda::GaugeField::staggeredPhaseType, and quda::LatticeField::surface.
Referenced by computeHISQForceQuda(), initFields(), quda::DiracCoarse::initializeCoarse(), loadCPUField(), loadGaugeQuda(), loadSloppyGaugeQuda(), performAPEnStep(), performOvrImpSTOUTnStep(), and performSTOUTnStep().


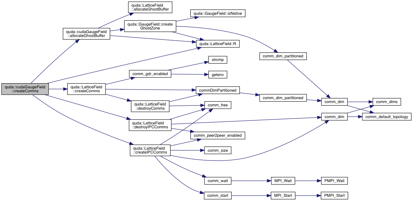
| void quda::cudaGaugeField::createComms | ( | const int * | R, |
| bool | no_comms_fill | ||
| ) |
Create the communication handlers and buffers.
| R | The thickness of the extended region in each dimension |
| no_comms_fill | Do local exchange to fill out the extended region in non-partitioned dimensions |
Definition at line 350 of file cuda_gauge_field.cu.
References allocateGhostBuffer(), quda::LatticeField::createComms(), quda::LatticeField::createIPCComms(), quda::LatticeField::destroyIPCComms(), quda::LatticeField::ghost_field_reset, quda::LatticeField::ghost_pinned_buffer_h, quda::LatticeField::initComms, quda::LatticeField::my_face_h, and quda::LatticeField::R().
Referenced by exchangeExtendedGhost(), exchangeGhost(), and injectGhost().


|
inlinevirtual |
|
inlinevirtual |
| void quda::cudaGaugeField::exchangeExtendedGhost | ( | const int * | R, |
| bool | no_comms_fill = false |
||
| ) |
This does routine will populate the border / halo region of a gauge field that has been created using copyExtendedGauge.
| R | The thickness of the extended region in each dimension |
| no_comms_fill | Do local exchange to fill out the extended region in non-partitioned dimensions |
Definition at line 471 of file cuda_gauge_field.cu.
References b, quda::LatticeField::bufferIndex, comm_dim_partitioned(), comm_gdr_enabled(), comm_peer2peer_enabled(), commsComplete(), createComms(), dim, quda::extractExtendedGaugeGhost(), quda::LatticeField::from_face_dim_dir_d, quda::LatticeField::from_face_dim_dir_h, quda::LatticeField::ghost_face_bytes, quda::LatticeField::ghost_recv_buffer_d, quda::LatticeField::ghost_send_buffer_d, quda::LatticeField::my_face_dim_dir_d, quda::LatticeField::my_face_dim_dir_h, quda::LatticeField::nDim, offset, QUDA_MAX_DIM, quda::qudaDeviceSynchronize(), qudaMemcpy, quda::LatticeField::R(), recvStart(), sendStart(), and streams.
Referenced by computeHISQForceQuda(), exchangeExtendedGhost(), hisq_force_test(), performAPEnStep(), performOvrImpSTOUTnStep(), and performSTOUTnStep().


| void quda::cudaGaugeField::exchangeExtendedGhost | ( | const int * | R, |
| TimeProfile & | profile, | ||
| bool | no_comms_fill = false |
||
| ) |
This does routine will populate the border / halo region of a gauge field that has been created using copyExtendedGauge. Overloaded variant that will start and stop a comms profile.
| R | The thickness of the extended region in each dimension |
| profile | TimeProfile intance which will record the time taken |
| no_comms_fill | Do local exchange to fill out the extended region in non-partitioned dimensions |
Definition at line 533 of file cuda_gauge_field.cu.
References exchangeExtendedGhost(), quda::QUDA_PROFILE_COMMS, and quda::LatticeField::R().

|
virtual |
Exchange the ghost and store store in the padded region.
| [in] | link_direction | Which links are we exchanging: this flag only applies to bi-directional coarse-link fields |
Implements quda::GaugeField.
Definition at line 179 of file cuda_gauge_field.cu.
References quda::LatticeField::bufferIndex, comm_dim_partitioned(), comm_gdr_enabled(), comm_peer2peer_enabled(), commsComplete(), quda::copyGenericGauge(), createComms(), d, dim, errorQuda, quda::extractGaugeGhost(), quda::LatticeField::from_face_dim_dir_d, quda::LatticeField::from_face_dim_dir_h, quda::GaugeField::geometry, quda::GaugeField::ghost, quda::LatticeField::ghost_face_bytes, quda::LatticeField::ghost_recv_buffer_d, quda::LatticeField::ghost_send_buffer_d, quda::LatticeField::ghostExchange, quda::GaugeField::isNative(), quda::LatticeField::my_face_dim_dir_d, quda::LatticeField::my_face_dim_dir_h, quda::LatticeField::nDim, quda::GaugeField::nFace, offset, QUDA_COARSE_GEOMETRY, QUDA_CUDA_FIELD_LOCATION, QUDA_GHOST_EXCHANGE_PAD, QUDA_LINK_BACKWARDS, QUDA_LINK_BIDIRECTIONAL, QUDA_LINK_FORWARDS, QUDA_MAX_DIM, QUDA_VECTOR_GEOMETRY, quda::qudaDeviceSynchronize(), qudaMemcpy, quda::qudaStreamSynchronize(), quda::LatticeField::R(), recvStart(), sendStart(), and streams.
Referenced by quda::GaugeField::applyStaggeredPhase(), copy(), cudaGaugeField(), loadGaugeQuda(), performWuppertalnStep(), and quda::GaugeField::removeStaggeredPhase().


|
inlinevirtual |
Reimplemented from quda::GaugeField.
Definition at line 429 of file gauge_field.h.
References gauge.
Referenced by quda::calculateY(), computeHISQForceQuda(), and main().

|
inlinevirtual |
Reimplemented from quda::GaugeField.
Definition at line 433 of file gauge_field.h.
References gauge.
|
virtual |
The opposite of exchangeGhost: take the ghost zone on x, send to node x-1, and inject back into the field.
| [in] | link_direction | Which links are we injecting: this flag only applies to bi-directional coarse-link fields |
Implements quda::GaugeField.
Definition at line 264 of file cuda_gauge_field.cu.
References quda::LatticeField::bufferIndex, comm_dim_partitioned(), comm_gdr_enabled(), comm_peer2peer_enabled(), commsComplete(), quda::copyGenericGauge(), createComms(), d, dim, errorQuda, quda::extractGaugeGhost(), quda::LatticeField::from_face_dim_dir_d, quda::LatticeField::from_face_dim_dir_h, quda::GaugeField::geometry, quda::GaugeField::ghost, quda::LatticeField::ghost_face_bytes, quda::LatticeField::ghost_recv_buffer_d, quda::LatticeField::ghost_send_buffer_d, quda::LatticeField::ghostExchange, quda::GaugeField::isNative(), quda::LatticeField::my_face_dim_dir_d, quda::LatticeField::my_face_dim_dir_h, quda::LatticeField::nDim, quda::GaugeField::nFace, offset, QUDA_COARSE_GEOMETRY, QUDA_CUDA_FIELD_LOCATION, QUDA_GHOST_EXCHANGE_PAD, QUDA_LINK_BACKWARDS, QUDA_LINK_BIDIRECTIONAL, QUDA_LINK_FORWARDS, QUDA_MAX_DIM, QUDA_VECTOR_GEOMETRY, quda::qudaDeviceSynchronize(), qudaMemcpy, quda::qudaStreamSynchronize(), quda::LatticeField::R(), recvStart(), sendStart(), and streams.

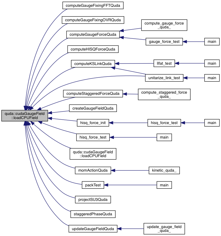
| void quda::cudaGaugeField::loadCPUField | ( | const cpuGaugeField & | cpu | ) |
Download into this field from a CPU field.
| [in] | cpu | The CPU field source |
Definition at line 690 of file cuda_gauge_field.cu.
References checkCudaError, copy(), and quda::qudaDeviceSynchronize().
Referenced by computeGaugeFixingFFTQuda(), computeGaugeFixingOVRQuda(), computeGaugeForceQuda(), computeHISQForceQuda(), computeKSLinkQuda(), computeStaggeredForceQuda(), createGaugeFieldQuda(), hisq_force_init(), hisq_force_test(), loadCPUField(), momActionQuda(), packTest(), projectSU3Quda(), staggeredPhaseQuda(), unitarize_link_test(), and updateGaugeFieldQuda().


| void quda::cudaGaugeField::loadCPUField | ( | const cpuGaugeField & | cpu, |
| TimeProfile & | profile | ||
| ) |
Download into this field from a CPU field. Overloaded variant that includes profiling.
| [in] | cpu | The CPU field source |
| [in] | profile | Time profile to record the transfer |
Definition at line 696 of file cuda_gauge_field.cu.
References loadCPUField(), and quda::QUDA_PROFILE_H2D.

|
inlinevirtual |
|
inlinevirtual |
Start the receive communicators.
| [in] | dim | The communication dimension |
| [in] | dir | The communication direction (0=backwards, 1=forwards) |
Definition at line 364 of file cuda_gauge_field.cu.
References quda::LatticeField::bufferIndex, comm_dim_partitioned(), comm_gdr_enabled(), comm_peer2peer_enabled(), comm_start(), dim, quda::LatticeField::mh_recv_back, quda::LatticeField::mh_recv_fwd, quda::LatticeField::mh_recv_p2p_back, quda::LatticeField::mh_recv_p2p_fwd, quda::LatticeField::mh_recv_rdma_back, and quda::LatticeField::mh_recv_rdma_fwd.
Referenced by exchangeExtendedGhost(), exchangeGhost(), and injectGhost().


|
virtual |
Restores the cudaGaugeField to CUDA memory.
Reimplemented from quda::LatticeField.
Definition at line 785 of file cuda_gauge_field.cu.
References quda::LatticeField::backed_up, quda::LatticeField::backup_h, quda::GaugeField::bytes, checkCudaError, errorQuda, and gauge.
| void quda::cudaGaugeField::saveCPUField | ( | cpuGaugeField & | cpu | ) | const |
Upload from this field into a CPU field.
| [out] | cpu | The CPU field source |
Definition at line 702 of file cuda_gauge_field.cu.
References quda::GaugeField::bytes, quda::GaugeField::Bytes(), checkCudaError, quda::GaugeField::checkField(), quda::copyExtendedGauge(), quda::copyGenericGauge(), quda::create_gauge_buffer(), quda::create_ghost_buffer(), d, errorQuda, quda::free_gauge_buffer(), quda::free_ghost_buffer(), gauge, quda::cpuGaugeField::gauge, quda::cpuGaugeField::Gauge_p(), quda::GaugeField::geometry, quda::GaugeField::Geometry(), quda::GaugeField::Ghost(), quda::LatticeField::ghost_bytes, quda::LatticeField::GhostExchange(), quda::GaugeField::nColor, quda::GaugeField::nFace, quda::GaugeField::Order(), pool_pinned_free, pool_pinned_malloc, quda::LatticeField::Precision(), QUDA_BQCD_GAUGE_ORDER, QUDA_COARSE_GEOMETRY, QUDA_CPU_FIELD_LOCATION, QUDA_CUDA_FIELD_LOCATION, QUDA_GHOST_EXCHANGE_EXTENDED, QUDA_GHOST_EXCHANGE_NO, QUDA_GHOST_EXCHANGE_PAD, QUDA_MILC_SITE_GAUGE_ORDER, QUDA_QDP_GAUGE_ORDER, QUDA_RECONSTRUCT_NO, quda::qudaDeviceSynchronize(), qudaMemcpy, quda::GaugeField::Reconstruct(), quda::reorder_location(), quda::GaugeField::staggeredPhaseApplied, quda::GaugeField::staggeredPhaseType, and quda::LatticeField::surface.
Referenced by quda::CoarseOp(), computeCloverForceQuda(), computeGaugeFixingFFTQuda(), computeGaugeFixingOVRQuda(), computeGaugeForceQuda(), computeHISQForceQuda(), computeKSLinkQuda(), computeStaggeredForceQuda(), hisq_force_test(), packTest(), projectSU3Quda(), saveCPUField(), saveGaugeFieldQuda(), saveGaugeQuda(), staggeredPhaseQuda(), TEST(), and updateGaugeFieldQuda().


| void quda::cudaGaugeField::saveCPUField | ( | cpuGaugeField & | cpu, |
| TimeProfile & | profile | ||
| ) | const |
Upload from this field into a CPU field. Overloaded variant that includes profiling.
| [out] | cpu | The CPU field source |
| [in] | profile | Time profile to record the transfer |
Definition at line 771 of file cuda_gauge_field.cu.
References quda::QUDA_PROFILE_D2H, and saveCPUField().

Start the sending communicators.
| [in] | dim | The communication dimension |
| [in] | dir | The communication direction (0=backwards, 1=forwards) |
| [in] | stream_p | Pointer to CUDA stream to post the communication in (if 0, then use null stream) |
Definition at line 389 of file cuda_gauge_field.cu.
References quda::LatticeField::bufferIndex, comm_dim_partitioned(), comm_gdr_enabled(), comm_peer2peer_enabled(), comm_start(), dim, quda::LatticeField::ghost_face_bytes, quda::LatticeField::ghost_remote_send_buffer_d, quda::LatticeField::ghostOffset, quda::LatticeField::ipcCopyEvent, quda::LatticeField::mh_send_back, quda::LatticeField::mh_send_fwd, quda::LatticeField::mh_send_p2p_back, quda::LatticeField::mh_send_p2p_fwd, quda::LatticeField::mh_send_rdma_back, quda::LatticeField::mh_send_rdma_fwd, quda::LatticeField::my_face_dim_dir_d, quda::LatticeField::precision, and quda::qudaEventRecord().
Referenced by exchangeExtendedGhost(), exchangeGhost(), and injectGhost().


| void quda::cudaGaugeField::setGauge | ( | void * | _gauge | ) |
Definition at line 539 of file cuda_gauge_field.cu.
References quda::GaugeField::create, errorQuda, gauge, and QUDA_REFERENCE_FIELD_CREATE.
|
virtual |
Set all field elements to zero
Implements quda::GaugeField.
Definition at line 793 of file cuda_gauge_field.cu.
References quda::GaugeField::bytes, and gauge.
Referenced by computeGaugeForceQuda().

|
private |
Definition at line 302 of file gauge_field.h.
Referenced by cudaGaugeField(), and Even_p().
|
private |
Definition at line 301 of file gauge_field.h.
Referenced by backup(), copy(), cudaGaugeField(), Gauge_p(), restore(), saveCPUField(), setGauge(), zero(), and ~cudaGaugeField().
|
private |
Definition at line 303 of file gauge_field.h.
Referenced by cudaGaugeField(), and Odd_p().
1.8.14