|
QUDA
0.9.0
|
#include <dirac_quda.h>


Definition at line 512 of file dirac_quda.h.
| quda::DiracTwistedMassPC::DiracTwistedMassPC | ( | const DiracTwistedMassPC & | dirac | ) |
Definition at line 154 of file dirac_twisted_mass.cpp.
| quda::DiracTwistedMassPC::DiracTwistedMassPC | ( | const DiracParam & | param, |
| const int | nDim | ||
| ) |
Definition at line 156 of file dirac_twisted_mass.cpp.
|
virtual |
Definition at line 158 of file dirac_twisted_mass.cpp.
|
virtual |
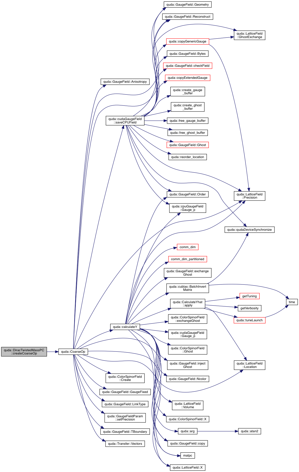
Create the coarse even-odd preconditioned twisted-mass operator.
| T[in] | Transfer operator defining the coarse grid |
| Y[out] | Coarse link field |
| X[out] | Coarse clover field |
| Xinv[out] | Coarse clover inverse field |
| Yhat | coarse preconditioned link field |
| kappa | Kappa parameter for the coarse operator |
| mu | TM mu parameter for the coarse operator |
| mu_factor | multiplicative factor for the mu parameter |
Reimplemented from quda::DiracTwistedMass.
Definition at line 437 of file dirac_twisted_mass.cpp.
References a, c, quda::CoarseOp(), quda::Dirac::gauge, quda::Dirac::kappa, quda::Dirac::matpcType, quda::DiracTwistedMass::mu, mu_factor, QUDA_TWISTED_MASSPC_DIRAC, and X.

|
virtual |
Reimplemented from quda::DiracWilson.
Definition at line 179 of file dirac_twisted_mass.cpp.
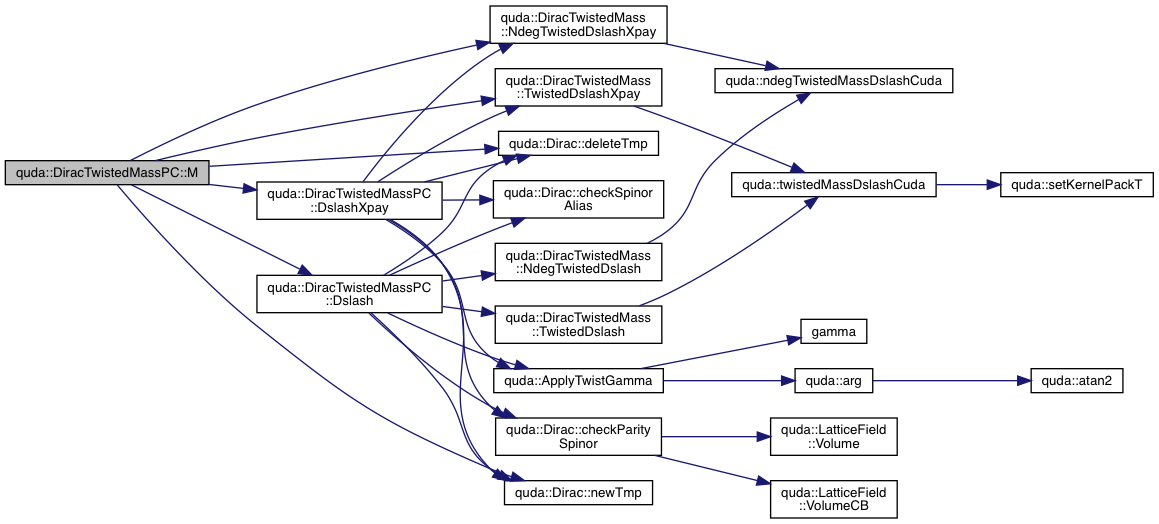
References a, quda::ApplyTwistGamma(), b, c, quda::Dirac::checkParitySpinor(), quda::Dirac::checkSpinorAlias(), quda::Dirac::dagger, quda::Dirac::deleteTmp(), quda::DiracTwistedMass::epsilon, errorQuda, in, quda::Dirac::kappa, quda::Dirac::matpcType, quda::DiracTwistedMass::mu, quda::DiracTwistedMass::NdegTwistedDslash(), quda::Dirac::newTmp(), out, parity, QUDA_DEG_DSLASH_TWIST_INV, QUDA_DEG_TWIST_INV_DSLASH, QUDA_MATPC_EVEN_EVEN_ASYMMETRIC, QUDA_MATPC_ODD_ODD_ASYMMETRIC, QUDA_NONDEG_DSLASH, QUDA_TWIST_GAMMA5_INVERSE, QUDA_TWIST_INVALID, QUDA_TWIST_NO, QUDA_TWIST_SINGLET, and quda::DiracTwistedMass::TwistedDslash().
Referenced by M().


|
virtual |
Reimplemented from quda::DiracWilson.
Definition at line 220 of file dirac_twisted_mass.cpp.
References a, quda::ApplyTwistGamma(), b, c, quda::Dirac::checkParitySpinor(), quda::Dirac::checkSpinorAlias(), quda::Dirac::dagger, quda::Dirac::deleteTmp(), quda::DiracTwistedMass::epsilon, errorQuda, in, quda::Dirac::kappa, quda::DiracTwistedMass::mu, quda::DiracTwistedMass::NdegTwistedDslashXpay(), quda::Dirac::newTmp(), out, parity, QUDA_DEG_DSLASH_TWIST_INV, QUDA_DEG_TWIST_INV_DSLASH, QUDA_NONDEG_DSLASH, QUDA_TWIST_GAMMA5_INVERSE, QUDA_TWIST_INVALID, QUDA_TWIST_NO, QUDA_TWIST_SINGLET, quda::DiracTwistedMass::TwistedDslashXpay(), and x.
Referenced by M().


|
virtual |
Reimplemented from quda::DiracTwistedMass.
Definition at line 258 of file dirac_twisted_mass.cpp.
References a, b, c, quda::Dirac::deleteTmp(), Dslash(), DslashXpay(), quda::DiracTwistedMass::epsilon, in, quda::Dirac::kappa, quda::Dirac::matpcType, quda::DiracTwistedMass::mu, quda::DiracTwistedMass::NdegTwistedDslashXpay(), quda::Dirac::newTmp(), out, parity, QUDA_DEG_DSLASH_TWIST_XPAY, QUDA_MATPC_EVEN_EVEN, QUDA_MATPC_ODD_ODD, QUDA_MATPC_ODD_ODD_ASYMMETRIC, QUDA_NONDEG_DSLASH, QUDA_TWIST_SINGLET, quda::Dirac::tmp1, and quda::DiracTwistedMass::TwistedDslashXpay().
Referenced by MdagM().


|
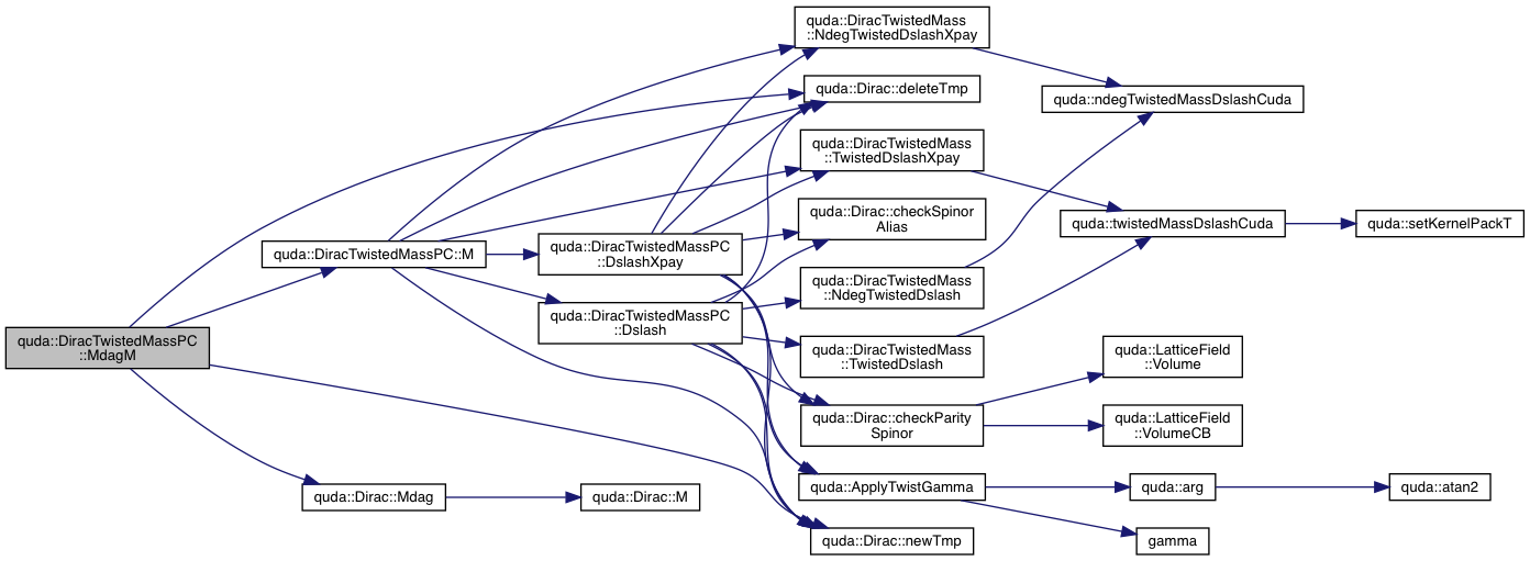
virtual |
Reimplemented from quda::DiracTwistedMass.
Definition at line 295 of file dirac_twisted_mass.cpp.
References quda::Dirac::deleteTmp(), in, M(), quda::Dirac::Mdag(), quda::Dirac::newTmp(), out, and quda::Dirac::tmp2.

| DiracTwistedMassPC & quda::DiracTwistedMassPC::operator= | ( | const DiracTwistedMassPC & | dirac | ) |
Definition at line 163 of file dirac_twisted_mass.cpp.
References dirac, and quda::DiracTwistedMass::operator=().

|
virtual |
Reimplemented from quda::DiracTwistedMass.
Definition at line 304 of file dirac_twisted_mass.cpp.
References b, quda::Dirac::deleteTmp(), quda::DiracWilson::DslashXpay(), errorQuda, quda::Dirac::kappa, quda::Dirac::matpcType, quda::DiracTwistedMass::NdegTwistedDslashXpay(), quda::Dirac::newTmp(), QUDA_EVEN_PARITY, QUDA_MATPC_EVEN_EVEN, QUDA_MATPC_EVEN_EVEN_ASYMMETRIC, QUDA_MATPC_ODD_ODD, QUDA_MATPC_ODD_ODD_ASYMMETRIC, QUDA_MATPC_SOLUTION, QUDA_MATPCDAG_MATPC_SOLUTION, QUDA_NONDEG_DSLASH, QUDA_ODD_PARITY, QUDA_TWIST_GAMMA5_DIRECT, QUDA_TWIST_SINGLET, src, quda::Dirac::tmp1, quda::DiracTwistedMass::twistedApply(), TwistInv(), and x.

|
virtual |
Reimplemented from quda::DiracTwistedMass.
Definition at line 398 of file dirac_twisted_mass.cpp.
References b, quda::Dirac::checkFullSpinor(), quda::Dirac::deleteTmp(), quda::DiracWilson::DslashXpay(), errorQuda, quda::Dirac::kappa, quda::Dirac::matpcType, quda::DiracTwistedMass::NdegTwistedDslashXpay(), quda::Dirac::newTmp(), QUDA_EVEN_PARITY, QUDA_MATPC_EVEN_EVEN, QUDA_MATPC_EVEN_EVEN_ASYMMETRIC, QUDA_MATPC_ODD_ODD, QUDA_MATPC_ODD_ODD_ASYMMETRIC, QUDA_MATPC_SOLUTION, QUDA_MATPCDAG_MATPC_SOLUTION, QUDA_NONDEG_DSLASH, QUDA_ODD_PARITY, QUDA_TWIST_GAMMA5_DIRECT, QUDA_TWIST_SINGLET, quda::Dirac::tmp1, quda::DiracTwistedMass::twistedApply(), TwistInv(), and x.

| void quda::DiracTwistedMassPC::TwistInv | ( | ColorSpinorField & | out, |
| const ColorSpinorField & | in | ||
| ) | const |
Definition at line 172 of file dirac_twisted_mass.cpp.
References in, out, QUDA_TWIST_GAMMA5_INVERSE, and quda::DiracTwistedMass::twistedApply().
Referenced by prepare(), and reconstruct().


1.8.14