|
QUDA
0.9.0
|
#include <dirac_quda.h>


Protected Member Functions | |
| void | checkParitySpinor (const ColorSpinorField &, const ColorSpinorField &) const |
| void | twistedCloverApply (ColorSpinorField &out, const ColorSpinorField &in, const QudaTwistGamma5Type twistType, const int parity) const |
Protected Member Functions inherited from quda::DiracWilson | |
| void | initConstants () |
Protected Member Functions inherited from quda::Dirac | |
| bool | newTmp (ColorSpinorField **, const ColorSpinorField &) const |
| void | deleteTmp (ColorSpinorField **, const bool &reset) const |
Protected Attributes | |
| double | mu |
| double | epsilon |
| cudaCloverField & | clover |
Protected Attributes inherited from quda::Dirac | |
| cudaGaugeField * | gauge |
| double | kappa |
| double | mass |
| QudaMatPCType | matpcType |
| QudaDagType | dagger |
| unsigned long long | flops |
| ColorSpinorField * | tmp1 |
| ColorSpinorField * | tmp2 |
| QudaDiracType | type |
| QudaTune | tune |
| int | commDim [QUDA_MAX_DIM] |
| TimeProfile | profile |
Additional Inherited Members | |
Static Public Member Functions inherited from quda::Dirac | |
| static Dirac * | create (const DiracParam ¶m) |
Static Public Member Functions inherited from quda::Object | |
| static void * | operator new (std::size_t size) |
| static void | operator delete (void *p) |
| static void * | operator new[] (std::size_t size) |
| static void | operator delete[] (void *p) |
Definition at line 551 of file dirac_quda.h.
| quda::DiracTwistedClover::DiracTwistedClover | ( | const DiracTwistedClover & | dirac | ) |
Definition at line 11 of file dirac_twisted_clover.cpp.
| quda::DiracTwistedClover::DiracTwistedClover | ( | const DiracParam & | param, |
| const int | nDim | ||
| ) |
Definition at line 8 of file dirac_twisted_clover.cpp.
|
virtual |
Definition at line 14 of file dirac_twisted_clover.cpp.
|
protectedvirtual |
Reimplemented from quda::Dirac.
Definition at line 27 of file dirac_twisted_clover.cpp.
References quda::Dirac::checkParitySpinor(), clover, errorQuda, in, out, and quda::LatticeField::VolumeCB().
Referenced by twistedCloverApply().


|
virtual |
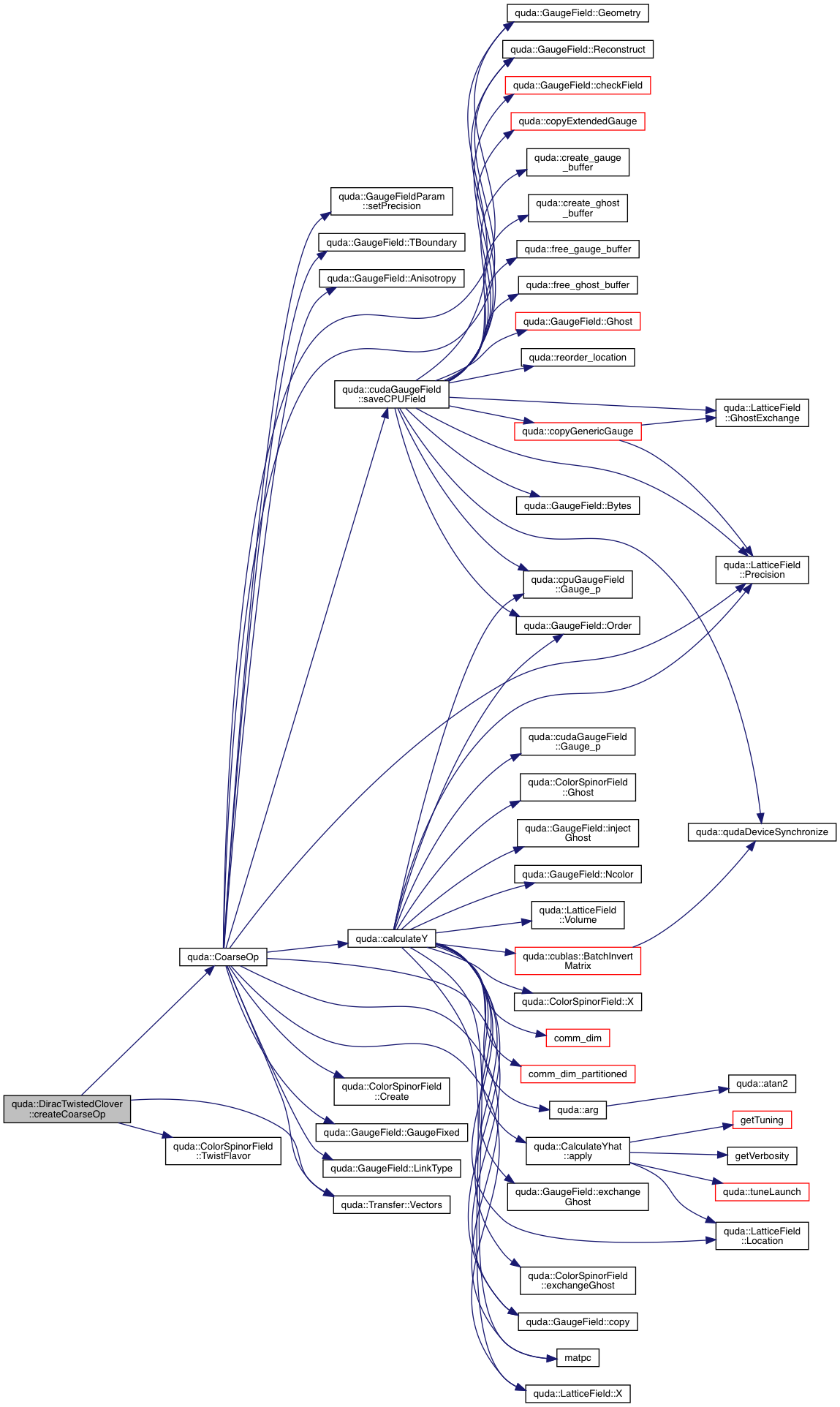
Create the coarse twisted-clover operator.
| T[in] | Transfer operator defining the coarse grid |
| Y[out] | Coarse link field |
| X[out] | Coarse clover field |
| Xinv[out] | Coarse clover inverse field |
| Yhat | coarse preconditioned link field |
| kappa | Kappa parameter for the coarse operator |
| mu | TM mu parameter for the coarse operator |
| mu_factor | multiplicative factor for the mu parameter |
Reimplemented from quda::DiracWilson.
Reimplemented in quda::DiracTwistedCloverPC.
Definition at line 121 of file dirac_twisted_clover.cpp.
References a, clover, quda::CoarseOp(), quda::Dirac::gauge, quda::Dirac::kappa, mu, mu_factor, QUDA_MATPC_INVALID, QUDA_TWISTED_CLOVER_DIRAC, quda::ColorSpinorField::TwistFlavor(), quda::Transfer::Vectors(), and X.

|
virtual |
Reimplemented from quda::DiracWilson.
Reimplemented in quda::DiracTwistedCloverPC.
Definition at line 52 of file dirac_twisted_clover.cpp.
References a, quda::Dirac::checkFullSpinor(), clover, quda::Dirac::commDim, quda::Dirac::dagger, quda::Dirac::deleteTmp(), errorQuda, quda::ColorSpinorField::Even(), quda::Dirac::flops, quda::Dirac::gauge, in, quda::Dirac::kappa, mu, quda::Dirac::newTmp(), out, quda::Dirac::profile, QUDA_DEG_DSLASH_CLOVER_TWIST_XPAY, QUDA_EVEN_PARITY, QUDA_FULL_SITE_SUBSET, QUDA_ODD_PARITY, QUDA_TWIST_INVALID, QUDA_TWIST_NO, QUDA_TWIST_SINGLET, quda::ColorSpinorField::SiteSubset(), tmp, quda::Dirac::tmp2, and quda::twistedCloverDslashCuda().
Referenced by MdagM().


|
virtual |
Reimplemented from quda::DiracWilson.
Reimplemented in quda::DiracTwistedCloverPC.
Definition at line 92 of file dirac_twisted_clover.cpp.
References quda::Dirac::checkFullSpinor(), quda::Dirac::deleteTmp(), in, M(), quda::Dirac::Mdag(), quda::Dirac::newTmp(), out, and quda::Dirac::tmp1.

|
inlinevirtual |
| DiracTwistedClover & quda::DiracTwistedClover::operator= | ( | const DiracTwistedClover & | dirac | ) |
Definition at line 16 of file dirac_twisted_clover.cpp.
References clover, dirac, and quda::DiracWilson::operator=().
Referenced by quda::DiracTwistedCloverPC::operator=().


|
virtual |
Reimplemented from quda::DiracWilson.
Reimplemented in quda::DiracTwistedCloverPC.
Definition at line 103 of file dirac_twisted_clover.cpp.
References b, errorQuda, QUDA_MATPC_SOLUTION, QUDA_MATPCDAG_MATPC_SOLUTION, src, and x.
|
virtual |
Reimplemented from quda::DiracWilson.
Reimplemented in quda::DiracTwistedCloverPC.
Definition at line 115 of file dirac_twisted_clover.cpp.
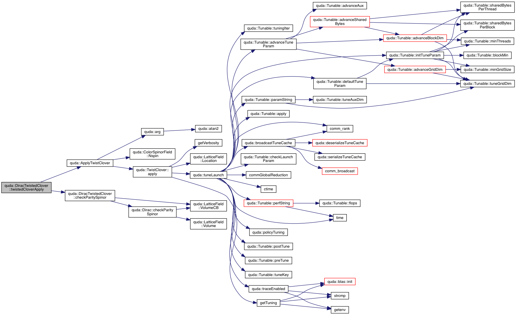
| void quda::DiracTwistedClover::TwistClover | ( | ColorSpinorField & | out, |
| const ColorSpinorField & | in, | ||
| const int | parity | ||
| ) | const |
Definition at line 47 of file dirac_twisted_clover.cpp.
References in, out, parity, QUDA_TWIST_GAMMA5_DIRECT, and twistedCloverApply().

|
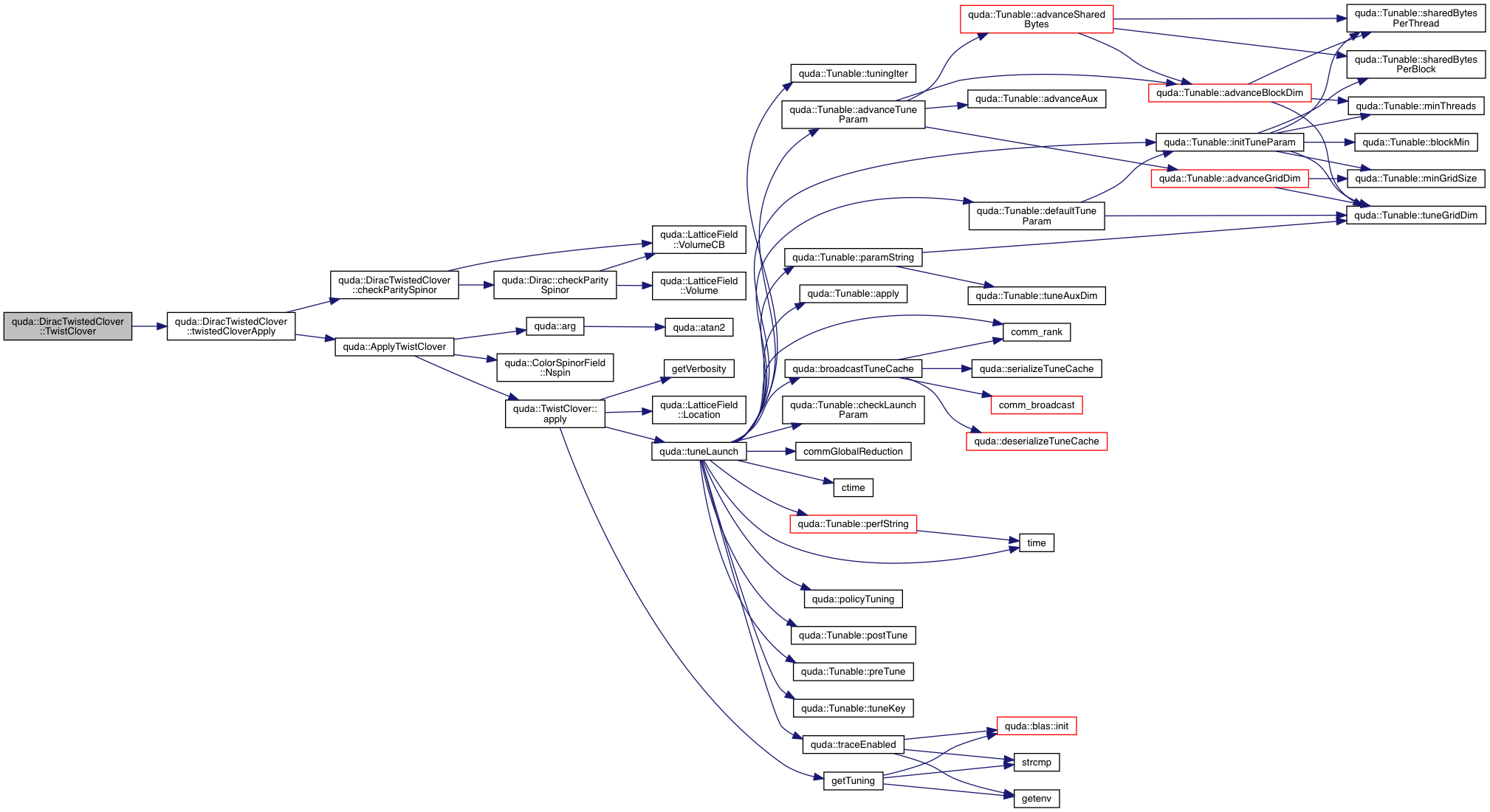
protected |
Definition at line 36 of file dirac_twisted_clover.cpp.
References quda::ApplyTwistClover(), checkParitySpinor(), clover, quda::Dirac::dagger, quda::Dirac::flops, in, quda::Dirac::kappa, mu, out, parity, and QUDA_TWIST_GAMMA5_INVERSE.
Referenced by TwistClover(), and quda::DiracTwistedCloverPC::TwistCloverInv().


|
protected |
Definition at line 556 of file dirac_quda.h.
Referenced by checkParitySpinor(), createCoarseOp(), quda::DiracTwistedCloverPC::createCoarseOp(), M(), quda::DiracTwistedCloverPC::M(), operator=(), and twistedCloverApply().
|
protected |
Definition at line 555 of file dirac_quda.h.
|
protected |
Definition at line 554 of file dirac_quda.h.
Referenced by createCoarseOp(), quda::DiracTwistedCloverPC::createCoarseOp(), M(), quda::DiracTwistedCloverPC::M(), Mu(), and twistedCloverApply().
1.8.14