|
QUDA
0.9.0
|
#include <dirac_quda.h>


Definition at line 596 of file dirac_quda.h.
| quda::DiracTwistedCloverPC::DiracTwistedCloverPC | ( | const DiracTwistedCloverPC & | dirac | ) |
Definition at line 126 of file dirac_twisted_clover.cpp.
| quda::DiracTwistedCloverPC::DiracTwistedCloverPC | ( | const DiracParam & | param, |
| const int | nDim | ||
| ) |
Definition at line 128 of file dirac_twisted_clover.cpp.
|
virtual |
Definition at line 130 of file dirac_twisted_clover.cpp.
|
virtual |
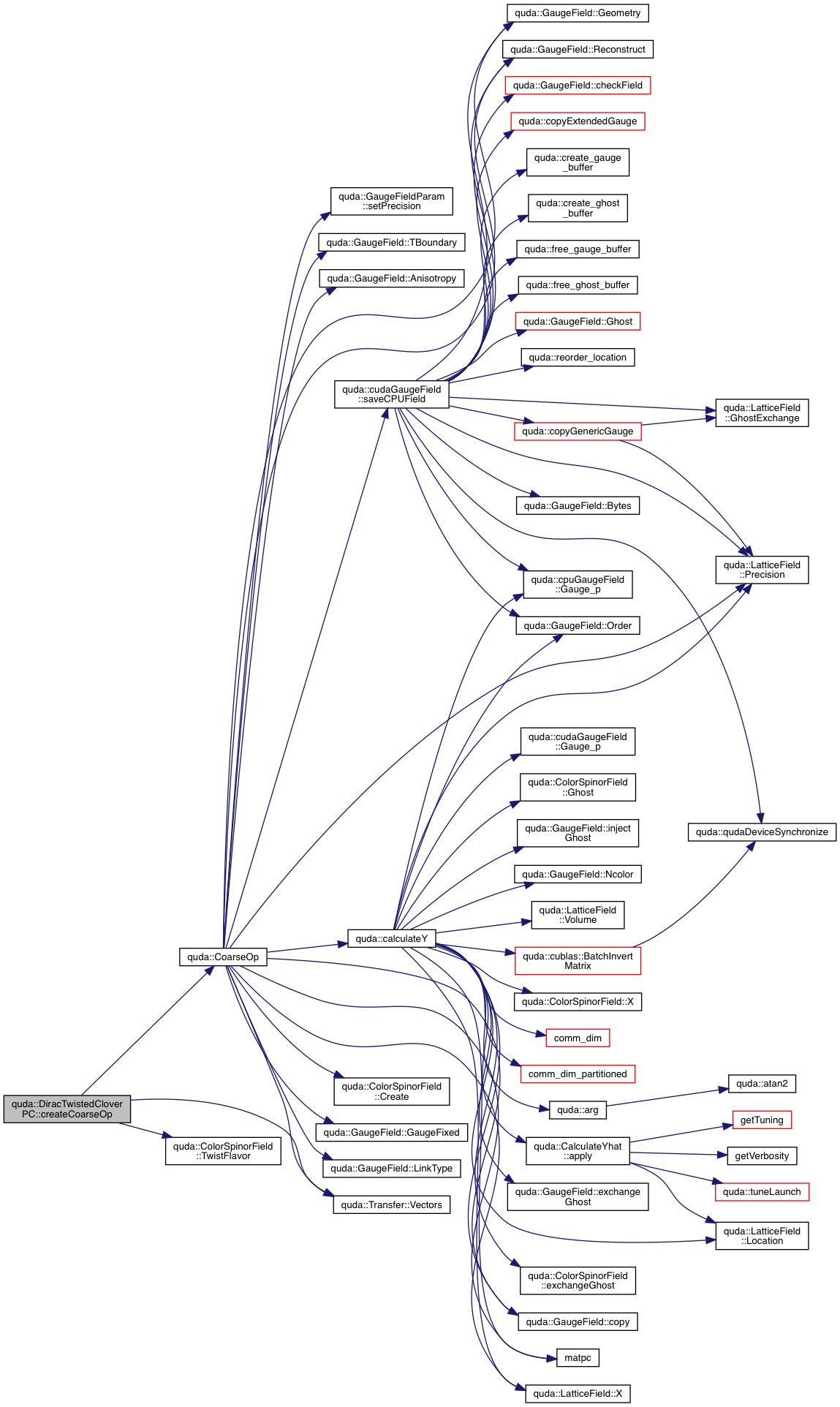
Create the coarse even-odd preconditioned twisted-clover operator. Unlike the Wilson operator, the coarsening of the preconditioned clover operator differs from that of the unpreconditioned clover operator, so we need to specialize it.
| T[in] | Transfer operator defining the coarse grid |
| Y[out] | Coarse link field |
| X[out] | Coarse clover field |
| Xinv[out] | Coarse clover inverse field |
| Yhat | coarse preconditioned link field |
| kappa | Kappa parameter for the coarse operator |
| mu | TM mu parameter for the coarse operator |
| mu_factor | multiplicative factor for the mu parameter |
Reimplemented from quda::DiracTwistedClover.
Definition at line 358 of file dirac_twisted_clover.cpp.
References a, quda::DiracTwistedClover::clover, quda::CoarseOp(), quda::Dirac::gauge, quda::Dirac::kappa, quda::Dirac::matpcType, quda::DiracTwistedClover::mu, mu_factor, QUDA_TWISTED_CLOVERPC_DIRAC, quda::ColorSpinorField::TwistFlavor(), quda::Transfer::Vectors(), and X.

|
virtual |
Reimplemented from quda::DiracWilson.
Definition at line 152 of file dirac_twisted_clover.cpp.
References a, b, dslash_cuda_gen::clover, commDim(), deg_tm_dslash_cuda_gen::dagger, errorQuda, quda::blas::flops, in, kappa, mu, out, parity, QUDA_DEG_CLOVER_TWIST_INV_DSLASH, QUDA_DEG_DSLASH_CLOVER_TWIST_INV, QUDA_MATPC_EVEN_EVEN_ASYMMETRIC, QUDA_MATPC_ODD_ODD_ASYMMETRIC, QUDA_TWIST_INVALID, QUDA_TWIST_NO, QUDA_TWIST_SINGLET, quda::twistedCloverDslashCuda(), quda::ColorSpinorField::TwistFlavor(), and quda::ColorSpinorField::Volume().
Referenced by M().


|
virtual |
Reimplemented from quda::DiracWilson.
Definition at line 189 of file dirac_twisted_clover.cpp.
References a, b, dslash_cuda_gen::clover, commDim(), deg_tm_dslash_cuda_gen::dagger, errorQuda, quda::blas::flops, in, kappa, mu, out, parity, QUDA_DEG_CLOVER_TWIST_INV_DSLASH, QUDA_DEG_DSLASH_CLOVER_TWIST_INV, QUDA_TWIST_INVALID, QUDA_TWIST_NO, QUDA_TWIST_SINGLET, quda::twistedCloverDslashCuda(), quda::ColorSpinorField::TwistFlavor(), quda::ColorSpinorField::Volume(), and x.
Referenced by M().


|
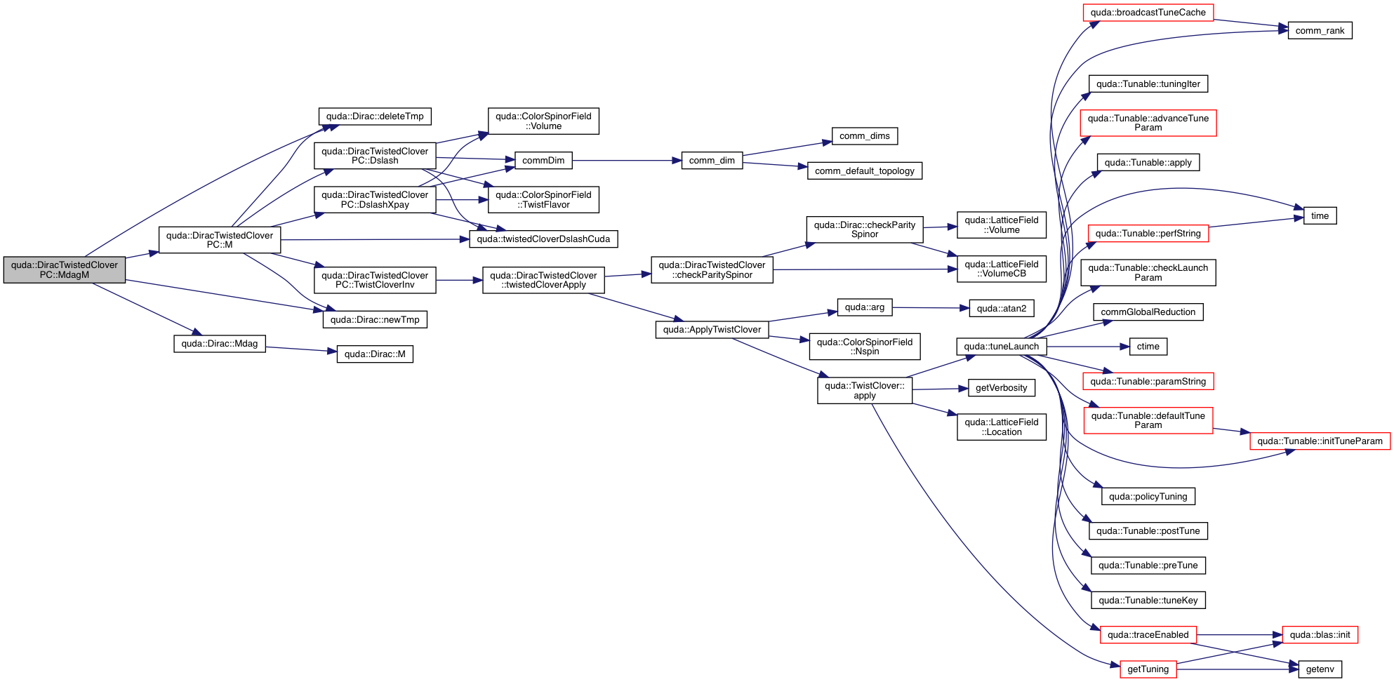
virtual |
Reimplemented from quda::DiracTwistedClover.
Definition at line 227 of file dirac_twisted_clover.cpp.
References a, quda::DiracTwistedClover::clover, quda::Dirac::commDim, quda::Dirac::dagger, quda::Dirac::deleteTmp(), Dslash(), DslashXpay(), errorQuda, quda::Dirac::flops, quda::Dirac::gauge, in, quda::Dirac::kappa, quda::Dirac::matpcType, quda::DiracTwistedClover::mu, quda::Dirac::newTmp(), out, parity, quda::Dirac::profile, QUDA_DEG_DSLASH_CLOVER_TWIST_XPAY, QUDA_MATPC_EVEN_EVEN, QUDA_MATPC_ODD_ODD, QUDA_MATPC_ODD_ODD_ASYMMETRIC, QUDA_TWIST_SINGLET, quda::Dirac::tmp1, TwistCloverInv(), and quda::twistedCloverDslashCuda().
Referenced by MdagM().


|
virtual |
Reimplemented from quda::DiracTwistedClover.
Definition at line 267 of file dirac_twisted_clover.cpp.
References quda::Dirac::deleteTmp(), in, M(), quda::Dirac::Mdag(), quda::Dirac::newTmp(), out, and quda::Dirac::tmp2.

| DiracTwistedCloverPC & quda::DiracTwistedCloverPC::operator= | ( | const DiracTwistedCloverPC & | dirac | ) |
Definition at line 135 of file dirac_twisted_clover.cpp.
References dirac, and quda::DiracTwistedClover::operator=().

|
virtual |
Reimplemented from quda::DiracTwistedClover.
Definition at line 276 of file dirac_twisted_clover.cpp.
References b, quda::Dirac::deleteTmp(), quda::DiracWilson::DslashXpay(), errorQuda, quda::Dirac::kappa, quda::Dirac::matpcType, quda::Dirac::newTmp(), QUDA_EVEN_PARITY, QUDA_MATPC_EVEN_EVEN, QUDA_MATPC_EVEN_EVEN_ASYMMETRIC, QUDA_MATPC_ODD_ODD, QUDA_MATPC_ODD_ODD_ASYMMETRIC, QUDA_MATPC_SOLUTION, QUDA_MATPCDAG_MATPC_SOLUTION, QUDA_ODD_PARITY, QUDA_TWIST_SINGLET, src, quda::Dirac::tmp1, TwistCloverInv(), and x.

|
virtual |
Reimplemented from quda::DiracTwistedClover.
Definition at line 329 of file dirac_twisted_clover.cpp.
References b, quda::Dirac::checkFullSpinor(), quda::Dirac::deleteTmp(), quda::DiracWilson::DslashXpay(), errorQuda, quda::Dirac::kappa, quda::Dirac::matpcType, quda::Dirac::newTmp(), QUDA_EVEN_PARITY, QUDA_MATPC_EVEN_EVEN, QUDA_MATPC_EVEN_EVEN_ASYMMETRIC, QUDA_MATPC_ODD_ODD, QUDA_MATPC_ODD_ODD_ASYMMETRIC, QUDA_MATPC_SOLUTION, QUDA_MATPCDAG_MATPC_SOLUTION, QUDA_ODD_PARITY, QUDA_TWIST_SINGLET, quda::Dirac::tmp1, TwistCloverInv(), and x.

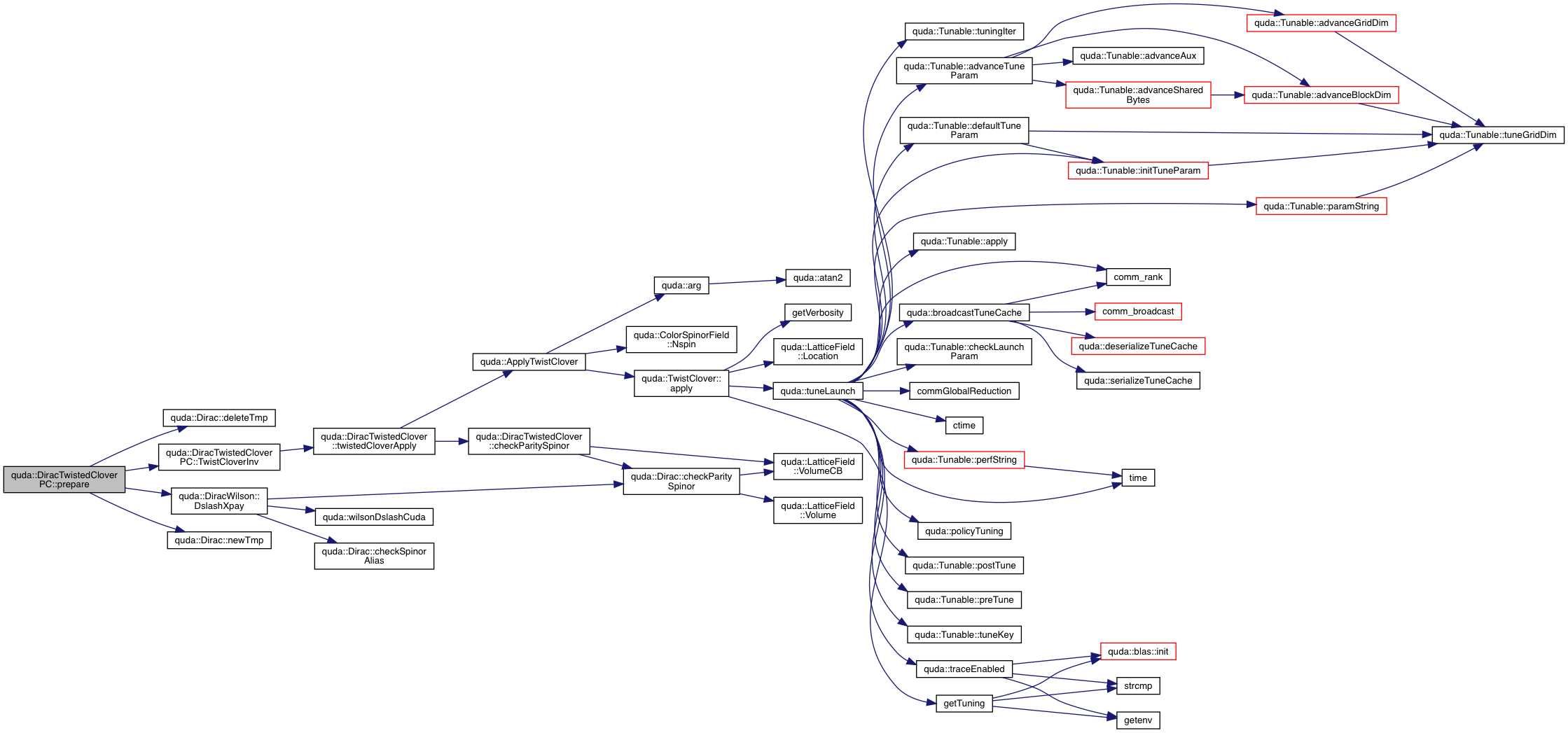
| void quda::DiracTwistedCloverPC::TwistCloverInv | ( | ColorSpinorField & | out, |
| const ColorSpinorField & | in, | ||
| const int | parity | ||
| ) | const |
Definition at line 144 of file dirac_twisted_clover.cpp.
References in, out, parity, QUDA_TWIST_GAMMA5_INVERSE, and quda::DiracTwistedClover::twistedCloverApply().
Referenced by M(), prepare(), and reconstruct().


1.8.14